GM Service Manual Online
For 1990-2009 cars only

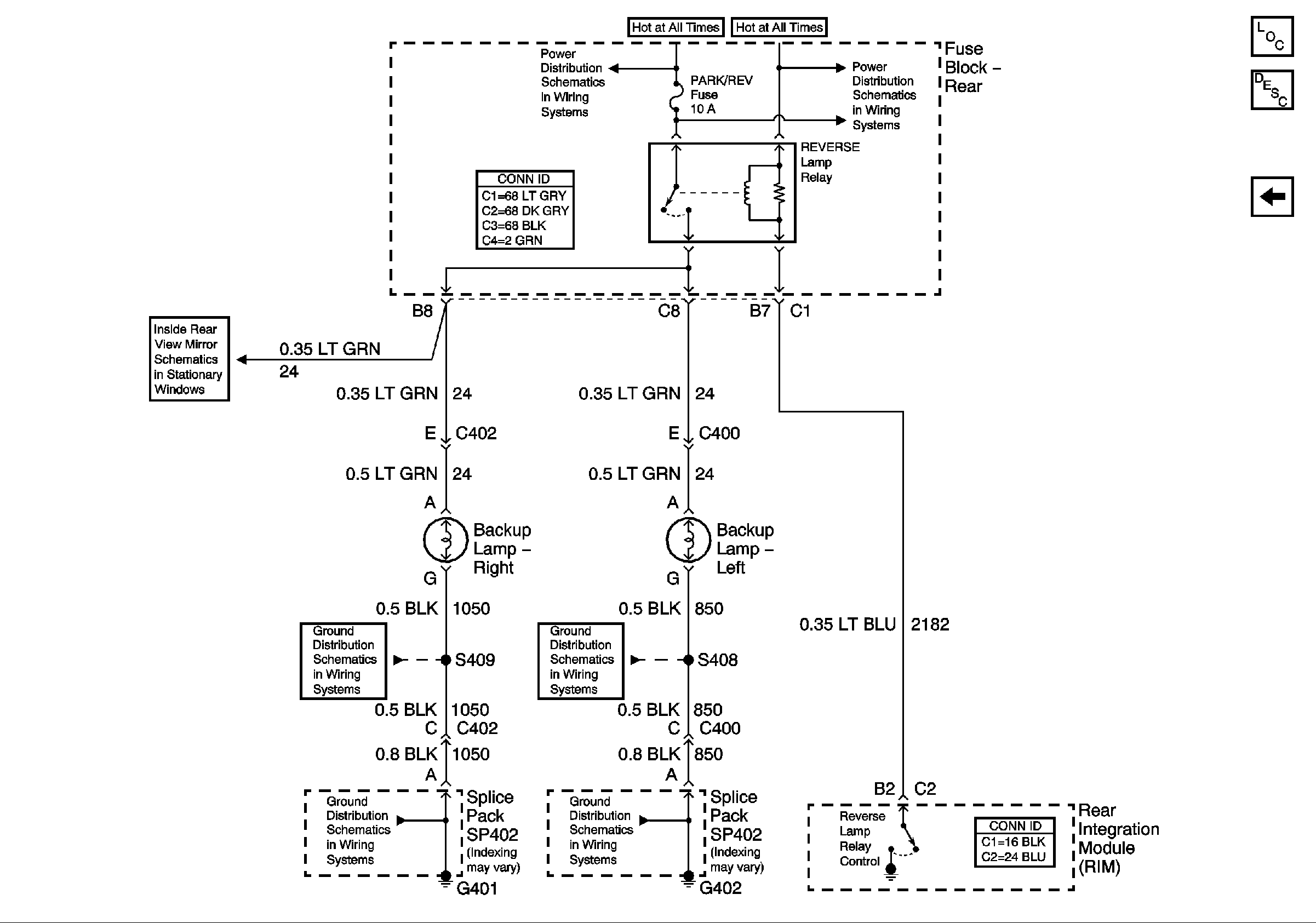
Backup Lamps

Backup Lamps


Object Number: 397839  Size: FS
Master Electrical Component List
Exterior Lighting Systems Description and Operation
License Plate Lamps, Park Lamp Relay
W/DD7 or DD8
Battery Feed to the Fuse Block-Rear
Battery Feed to the Fuse Block-Rear
G401 (2 of 2)
G402
G401 (2 of 2)
G402