GM Service Manual Online
For 1990-2009 cars only
Makes
🢒
Oldsmobile
🢒
2001
🢒
Aurora
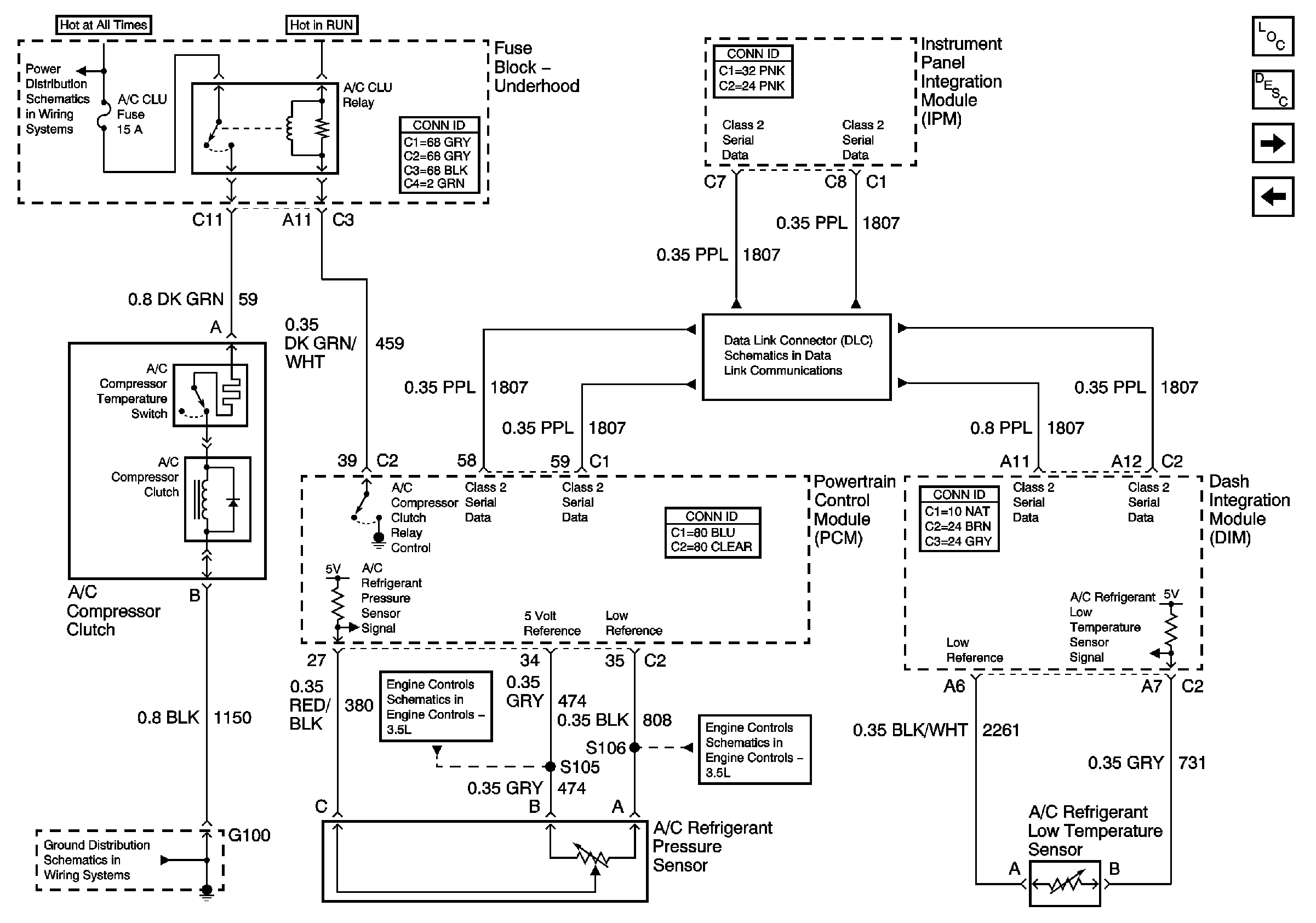
🢒 Compressor Control W/LX5 (V6)
Compressor Control W/LX5 (V6)
Compressor Control W/LX5 (V6)
Master Electrical Component List
Air Delivery Description and Operation
Compressor Control W/L47 (V8)
Serial Data Class 2
G100 and G102, LX5
Fuel Pressure Sensor and EVAP Canister Purge Vent Valve
Blower Control
Battery Feed to the Fuse Block-Underhood