GM Service Manual Online
For 1990-2009 cars only
Makes
🢒
Oldsmobile
🢒
2002
🢒
Aurora
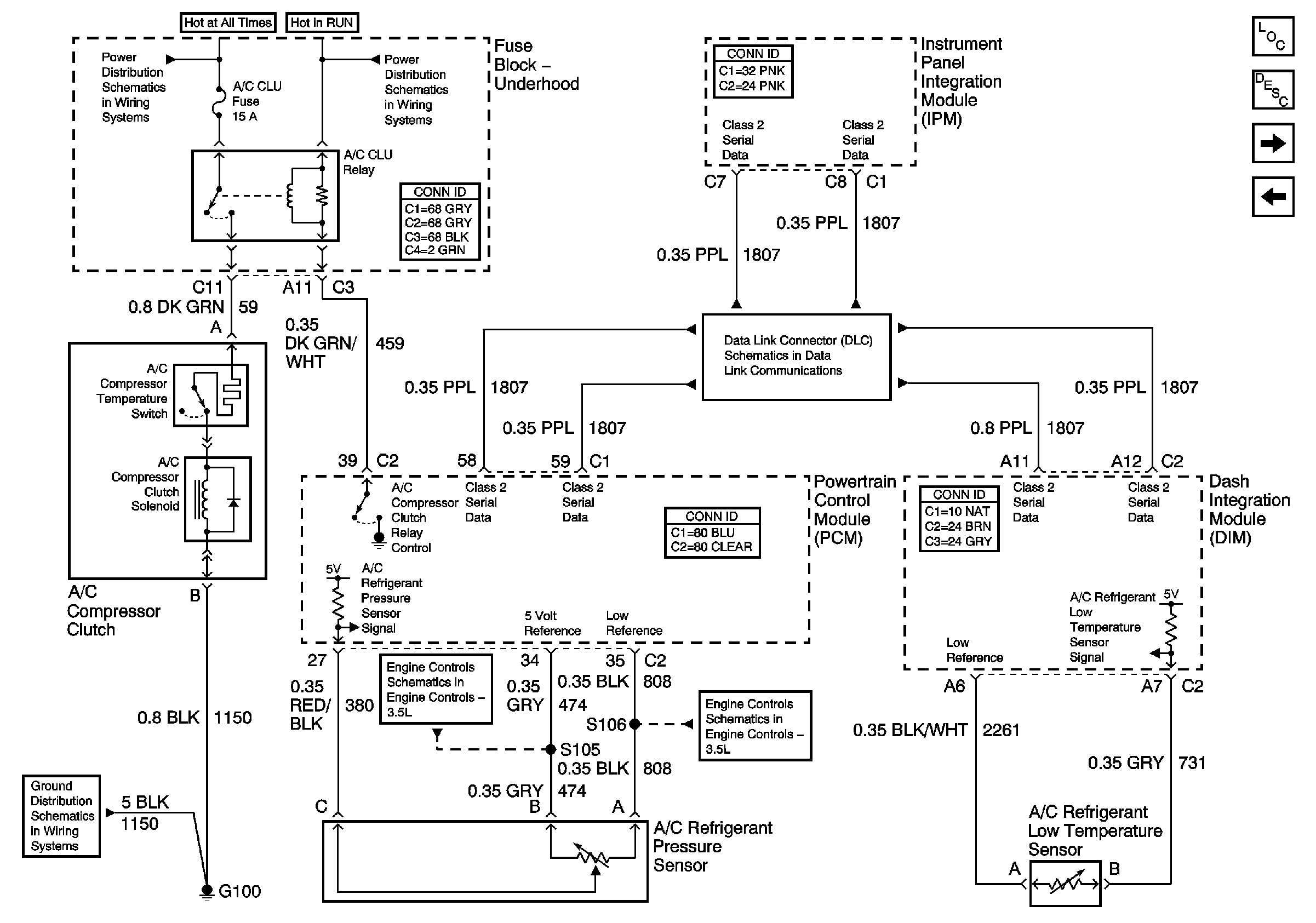
🢒 Compressor Control W/LX5 (V6)
Compressor Control W/LX5 (V6)
Compressor Control W/LX5 (V6)
Master Electrical Component List
Air Delivery Description and Operation
Compressor Control W/L47 (V8)
Internal Mode Switch Inputs
G100 and G102, LX5
Engine Data Sensors - 02 and/or HO2S
Engine Data Sensors - 02 and/or HO2S
Blower Control
Battery Feed to the Fuse Block-Underhood
IGN SW (Fuse Block-Rear)