GM Service Manual Online
For 1990-2009 cars only
Makes
🢒
Oldsmobile
🢒
1998
🢒
Bravada
🢒
HVAC
🢒
HVAC Systems - Manual
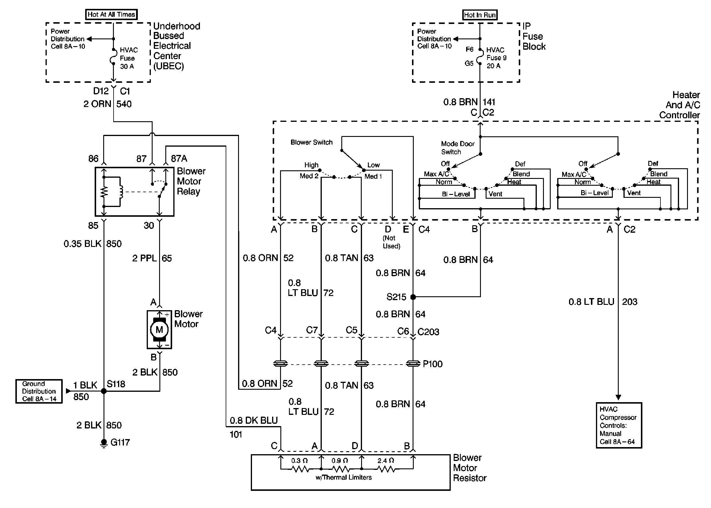
🢒 HVAC Blower Control Schematics
HVAC Components
HVAC Blower Controls Circuit Description
Power Distribution Schematics
Power Distribution Schematics
Ground Distribution Schematics