GM Service Manual Online
For 1990-2009 cars only
Makes
🢒
Oldsmobile
🢒
1998
🢒
Bravada
🢒
HVAC
🢒
HVAC Systems - Manual
🢒 HVAC Air Delivery/Temperature Control Schematics
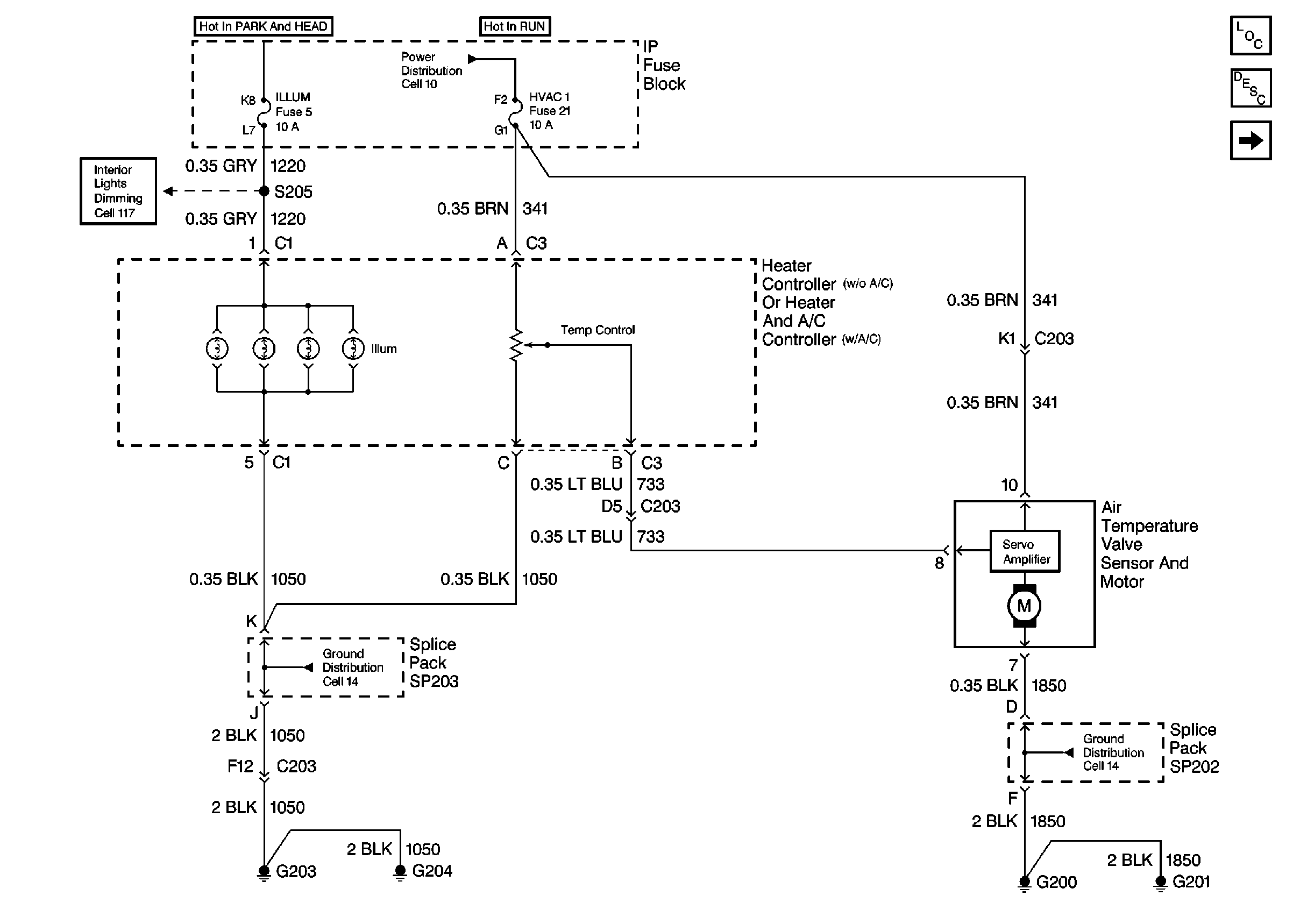
Figure
1:
Cell 65 (Pickup w/ Heat Only)
HVAC Components
HVAC Air Delivery/Temperature Control Circuit Description
Cell 65 (All Except Pickup w/ Heat Only)
Power Distribution Schematics
Ground Distribution Schematics
Ground Distribution Schematics
Interior Lights Dimming Schematics
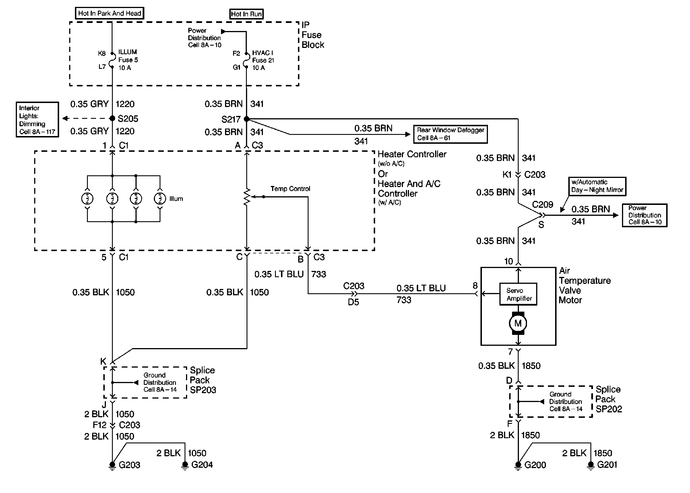
Figure
2:
Cell 65 (All Except Pickup w/ Heat Only)
HVAC Components
HVAC Air Delivery/Temperature Control Circuit Description
Cell 65 (Pickup w/ Heat Only)
Power Distribution Schematics
Ground Distribution Schematics
Ground Distribution Schematics
Power Distribution Schematics
Interior Lights Dimming Schematics
Defogger Schematics