GM Service Manual Online
For 1990-2009 cars only
Makes
🢒
Oldsmobile
🢒
2004
🢒
Bravada
🢒 04 S/T Utility Retractable Roof Schematics
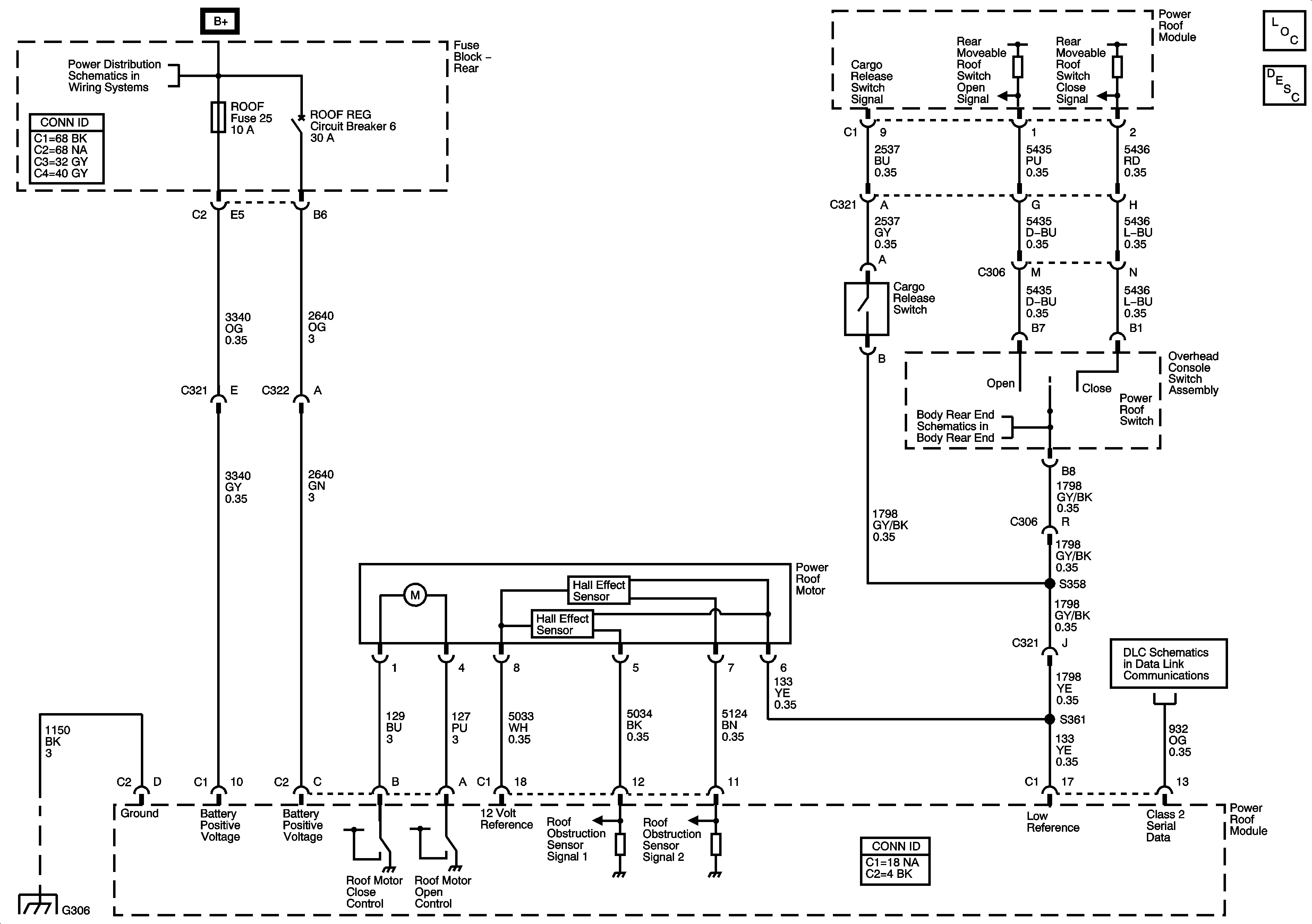
04 S/T Utility Retractable Roof Schematics
Master Electrical Component List
Power Roof Description and Operation
B+ Bus - Rear Fuse Block
Endgate Window Controls - XUV Only
SP306 - XUV
G306