GM Service Manual Online
For 1990-2009 cars only

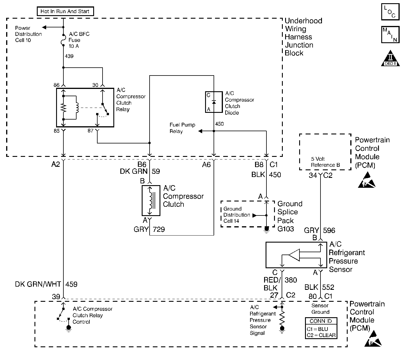
Object Number: 220529  Size: LF
Engine Controls Components
Cell 21: A/C Controls
OBD II Symbol Description Notice
Handling ESD Sensitive Parts Notice
Handling ESD Sensitive Parts Notice

Circuit Description

Output Driver Modules (ODMs) are used by the PCM to turn on many of the current-driven devices that are needed to control various engine and Transaxle functions. Each ODM is capable of controlling up to 7 separate outputs by applying ground to the device which the PCM is commanding on. Unlike the Quad Driver Modules (QDMs) used in prior model years, ODMs have the capability of diagnosing each output circuit individually. DTC P1641 set indicates an improper voltage level has been detected on the output circuit which controls the A/C compressor control relay.

Conditions for Setting the DTC

    •  The ignition is on.
    •  An improper voltage level has been detected on the output circuit which controls the A/C compressor control relay.
    •  The above conditions are present for at least 30 seconds.

Action Taken When the DTC Sets

    •  The PCM will not illuminate the Malfunction Indicator Lamp (MIL).
    •  The PCM will store conditions which were present when the DTC set as Fail Records data only. This information will not be stored as Freeze Frame data.

Conditions for Clearing the MIL/DTC

    •  A history DTC will clear after 40 consecutive warm-up cycles have occurred without a malfunction.
    •  DTC can be cleared by using the scan tool Clear Info function or by disconnecting the PCM battery feed.

Diagnostic Aids

Check for the following conditions:

    •  Poor connection at the PCM. Inspect harness connectors for backed out terminals, improper mating, broken locks, improperly formed or damaged terminals, and poor terminal to wire connection.
    •  Damaged harness. Inspect the wiring harness for damage. If the harness appears to be OK, disconnect the PCM, turn the ignition on and observe a digital multimeter connected between the A/C compressor control relay control circuit and ground at the PCM harness connector while moving connectors and wiring harnesses related to the A/C compressor control relay. A change in voltage will indicate the location of the malfunction.

Reviewing the Fail Records vehicle mileage since the diagnostic test last failed may help determine how often the condition that caused the DTC to be set occurs. This may assist in diagnosing the condition.

Test Description

The numbers below refer to the step numbers on the Diagnostic Table:

  1. Normally, ignition feed voltage present on the output driver circuit with the PCM disconnected and the ignition turned on.

  2. Checks for a shorted component or a short to battery positive voltage on the output driver circuit. Either condition would result in a measured current of over 1.5 amps. Also checks for a component that is going open while being operated, resulting in a measured current of 0 amps.

  3. Checks for a faulty A/C relay.

  4. This vehicle is equipped with a PCM which utilizes an Electrically Erasable Programmable Read Only Memory (EEPROM). When the PCM is being replaced, the new PCM must be programmed. Refer to Powertrain Control Module Replacement/Programming .

Step

Action

Value(s)

Yes

No

1

Was the Powertrain OBD System Check performed?

--

Go to Step 2

Go to Powertrain On Board Diagnostic (OBD) System Check

2

  1. Turn the ignition OFF.
  2. Disconnect the PCM.
  3. Turn the ignition ON.
  4. Using a DMM (J 39200), measure the voltage at the A/C relay control circuit at the PCM harness connector and ground.

Is the voltage near the specified value?

B+

Go to Step 3

Go to Step 6

3

  1. Set up DMM to measure 10 amp range.
  2. Measure current between the A/C relay driver circuit and ground.
  3. Monitor the current reading on the DMM for at least 2 minutes.

Does the current reading remain between the specified values?

0.1 amp -1.5 amps

Go to Step 11

Go to Step 4

4

  1. Disconnect the A/C relay (leave the PCM disconnected).
  2. Using DMM, measure voltage between the A/C relay driver circuit and ground.

Is the voltage at the specified value?

0.0V

Go to Step 14

Go to Step 5

5

Locate and repair short to voltage in the A/C relay driver circuit. Refer to Wiring Repairs in Wiring Systems.

Is the action complete?

--

Go to Step 16

--

6

Check the ignition feed fuse for the A/C relay.

Is the fuse blown?

--

Go to Step 7

Go to Step 8

7

  1. Locate and repair short to ground in ignition feed circuit for the A/C relay. Refer to Wiring Repairs in Wiring Systems.
  2. Replace fuse.

Is the action complete?

--

Go to Step 16

--

8

  1. Disconnect the A/C relay.
  2. Turn the ignition ON.
  3. Measure the voltage between the ignition feed circuit for the A/C relay and ground.

Is the voltage near the specified value?

B+

Go to Step 9

Go to Step 13

9

  1. Check the A/C relay driver circuit for an open or a short to ground.
  2. If a problem is found, repair the A/C relay driver circuit.

Was a problem found?

--

Go to Step 16

Go to Step 10

10

  1. Check the output driver circuit and the ignition feed circuit for a poor connection at the A/C relay and at the PCM.
  2. If a problem is found, replace faulty terminals. Refer to Wiring Repairs in Wiring Systems.

Was a problem found?

--

Go to Step 16

Go to Step 14

11

  1. Turn the ignition OFF.
  2. Reconnect the PCM.
  3. Disconnect the A/C relay.
  4. Turn the ignition ON.
  5. Connect a test lamp between the affected output driver circuit and the ignition feed circuit at the A/C relay harness connector.
  6. Using the scan tool outputs test function, cycle the A/C relay ON and OFF.

Does the test lamp flash ON and OFF?

--

Go to Diagnostic Aids

Go to Step 12

12

  1. Check the A/C relay driver circuit for a poor connection at the PCM.
  2. If a problem is found, replace faulty terminal. Refer to Wiring Repairs in Wiring Systems.

Was a problem found?

--

Go to Step 16

Go to Step 15

13

Locate and repair open in ignition feed circuit to the A/C relay. Refer to Wiring Repairs in Wiring Systems.

Is the action complete?

--

Go to Step 16

--

14

Replace the A/C relay. Refer to Compressor Relay Replacement in HVAC System-Manual.

Is the action complete?

--

Go to Step 16

--

15

Replace the PCM.

Important: :  Replacement PCM must be programmed. Refer to Powertrain Control Module Replacement/Programming .

Is the action complete?

--

Go to Step 16

--

16

  1. Turn the ignition ON, and leave the engine OFF.
  2. Review and record scan tool Fail Records data.
  3. Clear DTCs.
  4. Operate vehicle within Fail Records conditions as noted.
  5. Using a scan tool, monitor Specific DTC info for DTC P1641.

Does scan tool indicate DTC P1641 failed this ignition?

--

Go to Step 2

System OK