GM Service Manual Online
For 1990-2009 cars only
Makes
🢒
Oldsmobile
🢒
1999
🢒
Cutlass
🢒
Body and Accessories
🢒
Instrument Panel, Gauges, and Console
🢒 Instrument Cluster: Analog Schematics
Figure
1:
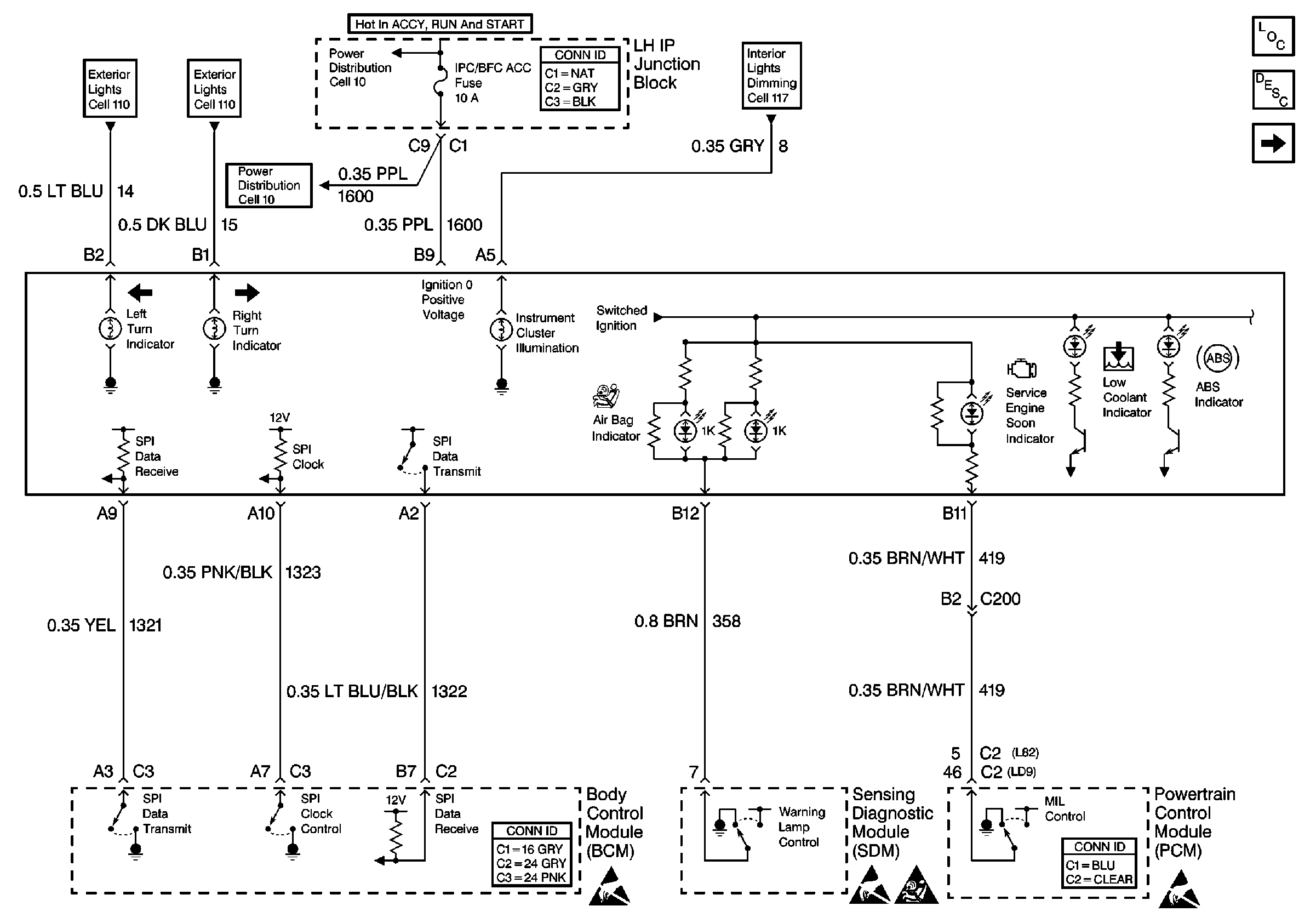
Cell 81: Left and Right Turn, Air Bag, Service Engine Soon, Low Coolant and ABS Indicators
Instrument Cluster Components
Instrument Cluster Circuit Description
Cell 81: CRUISE, CHECK OIL, High Beam, Seat Belt, THEFT SYSTEM, Door Ajar and BRAKE Indicators
OBD II Symbol Description Notice
SIR Handling Caution
Handling ESD Sensitive Parts Notice
Handling ESD Sensitive Parts Notice
Handling ESD Sensitive Parts Notice
Exterior Lights Schematics
Exterior Lights Schematics
Interior Lights Dimming Schematics
Power Distribution Schematics
Figure
2:
Cell 81: CRUISE, CHECK OIL, High Beam, Seat Belt, THEFT SYSTEM, Door Ajar and BRAKE Indicators
Instrument Cluster Components
Instrument Cluster Circuit Description
Cell 81: LOW WASHER Indicator, Speedometer, Tachometer, Coolant Temperature and Fuel Gauge
Cell 81: Left and Right Turn, Air Bag, Service Engine Soon, Low Coolant and ABS Indicators
Figure
3:
Cell 81: LOW WASHER Indicator, Speedometer, Tachometer, Coolant Temperature and Fuel Gauge
Instrument Cluster Components
Instrument Cluster Circuit Description
Cell 81: CRUISE, CHECK OIL, High Beam, Seat Belt, THEFT SYSTEM, Door Ajar and BRAKE Indicators
OBD II Symbol Description Notice
Handling ESD Sensitive Parts Notice
Handling ESD Sensitive Parts Notice
Handling ESD Sensitive Parts Notice
Power Distribution Schematics
Power Distribution Schematics
Ground Distribution Schematics
Ground Distribution Schematics