GM Service Manual Online
For 1990-2009 cars only
Figure 1:

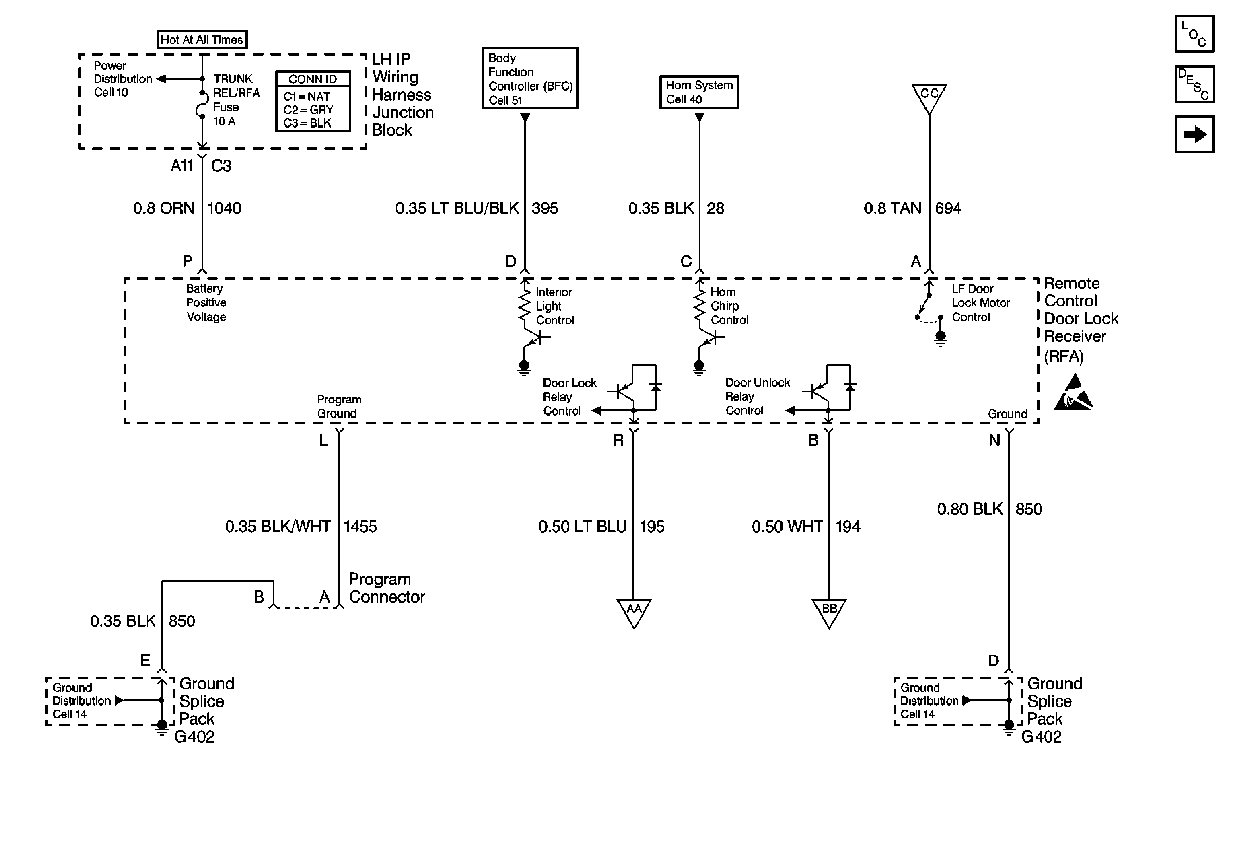
Cell 132: Remote Control Door Lock Receiver (RFA)


Object Number: 263996  Size: FS
Keyless Entry Components
Keyless Entry System Circuit Description
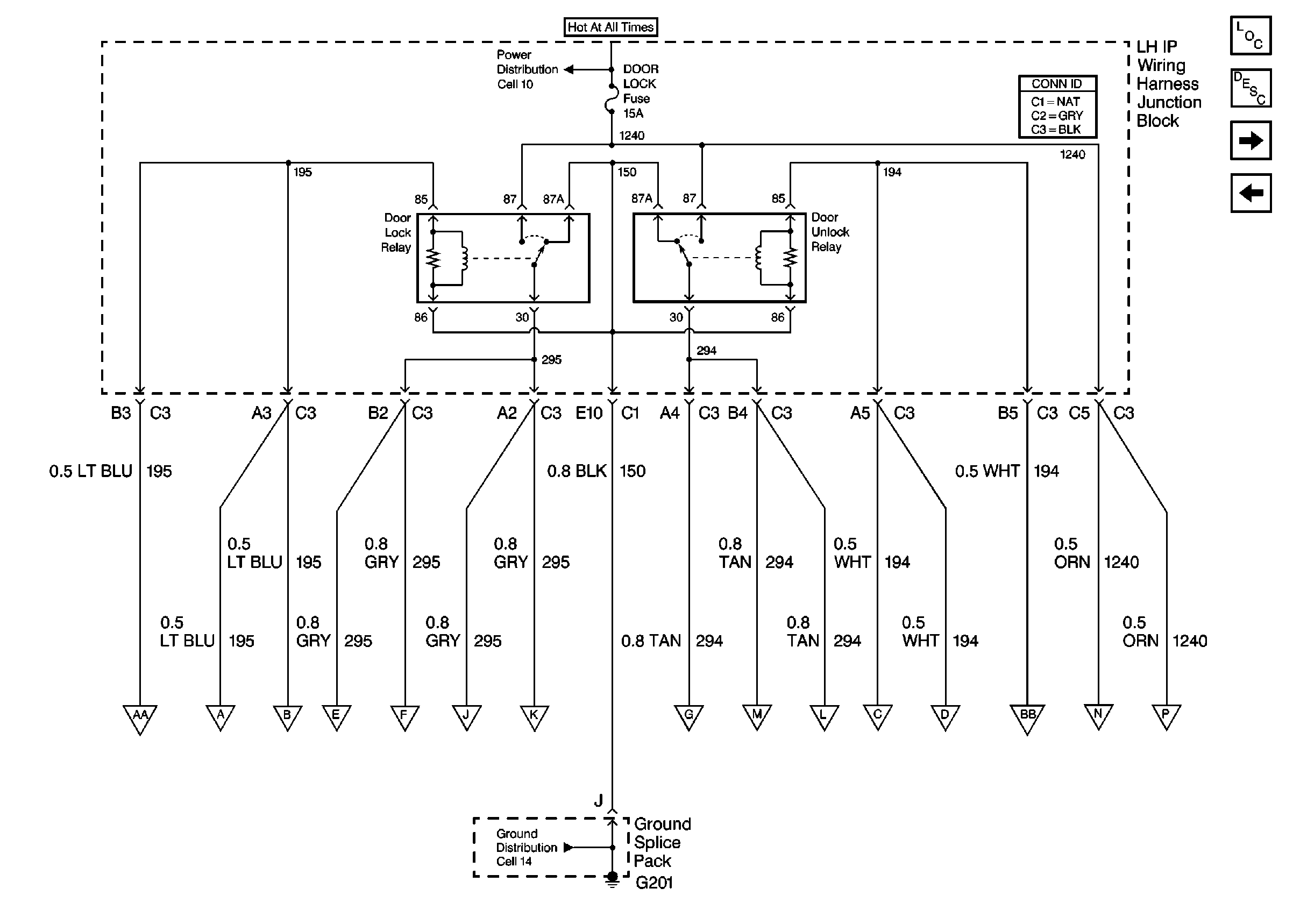
Cell 132: Door Lock Relay and Door Unlock Relay
Handling ESD Sensitive Parts Notice
Power Distribution Schematics
Ground Distribution Schematics
Ground Distribution Schematics
Body Control System Schematics
Horn Schematics
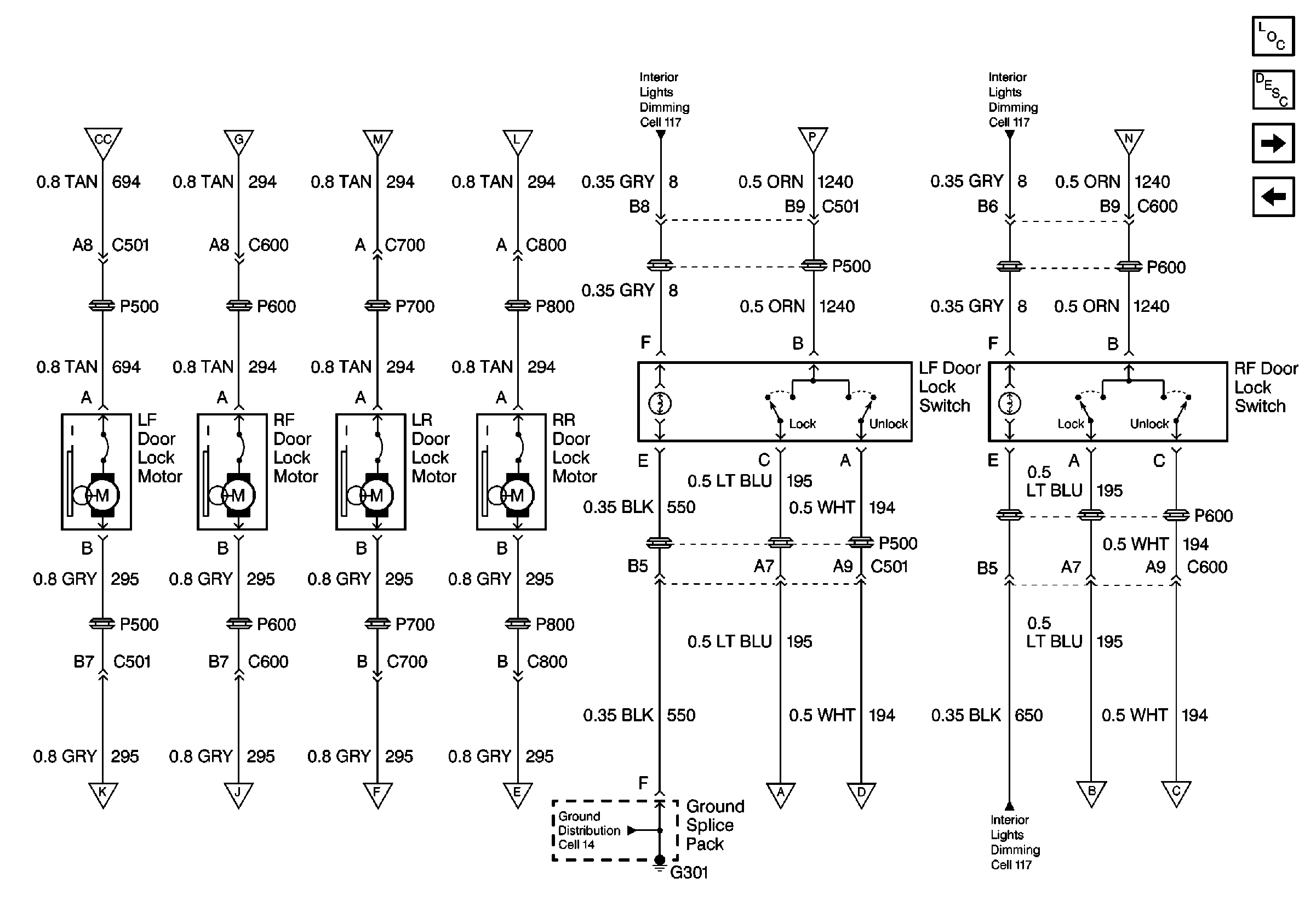
Cell 132: Door Lock Motors and Door Lock Switches
Cell 132: Door Lock Relay and Door Unlock Relay
Cell 132: Door Lock Relay and Door Unlock Relay
Figure 2:

Cell 132: Door Lock Relay and Door Unlock Relay


Object Number: 264003  Size: FS
Keyless Entry Components
Keyless Entry System Circuit Description
Cell 132: Door Lock Motors and Door Lock Switches
Cell 132: Remote Control Door Lock Receiver (RFA)
Power Distribution Schematics
Ground Distribution Schematics
Cell 132: Remote Control Door Lock Receiver (RFA)
Cell 132: Door Lock Motors and Door Lock Switches
Cell 132: Door Lock Motors and Door Lock Switches
Cell 132: Door Lock Motors and Door Lock Switches
Cell 132: Door Lock Motors and Door Lock Switches
Cell 132: Door Lock Motors and Door Lock Switches
Cell 132: Door Lock Motors and Door Lock Switches
Cell 132: Door Lock Motors and Door Lock Switches
Cell 132: Door Lock Motors and Door Lock Switches
Cell 132: Door Lock Motors and Door Lock Switches
Cell 132: Door Lock Motors and Door Lock Switches
Cell 132: Door Lock Motors and Door Lock Switches
Cell 132: Remote Control Door Lock Receiver (RFA)
Cell 132: Door Lock Motors and Door Lock Switches
Cell 132: Door Lock Motors and Door Lock Switches
Figure 3:

Cell 132: Door Lock Motors and Door Lock Switches


Object Number: 264030  Size: FS
Keyless Entry Components
Keyless Entry System Circuit Description
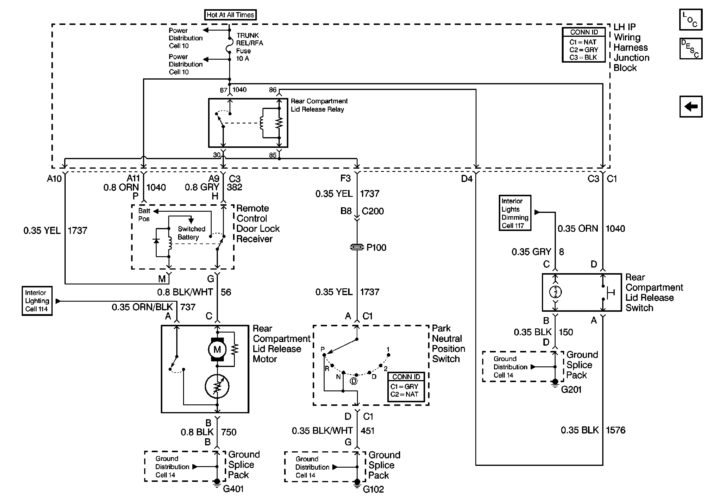
Cell 132: Rear Compartment Lid Release Motor, Switch and Relay
Cell 132: Door Lock Relay and Door Unlock Relay
Interior Lights Dimming Schematics
Interior Lights Dimming Schematics
Interior Lights Dimming Schematics
Ground Distribution Schematics
Cell 132: Remote Control Door Lock Receiver (RFA)
Cell 132: Door Lock Relay and Door Unlock Relay
Cell 132: Door Lock Relay and Door Unlock Relay
Cell 132: Door Lock Relay and Door Unlock Relay
Cell 132: Door Lock Relay and Door Unlock Relay
Cell 132: Door Lock Relay and Door Unlock Relay
Cell 132: Door Lock Relay and Door Unlock Relay
Cell 132: Door Lock Relay and Door Unlock Relay
Cell 132: Door Lock Relay and Door Unlock Relay
Cell 132: Door Lock Relay and Door Unlock Relay
Cell 132: Door Lock Relay and Door Unlock Relay
Cell 132: Door Lock Relay and Door Unlock Relay
Cell 132: Door Lock Relay and Door Unlock Relay
Cell 132: Door Lock Relay and Door Unlock Relay
Figure 4:

Cell 132: Rear Compartment Lid Release Motor, Switch and Relay


Object Number: 264034  Size: FS
Keyless Entry Components
Keyless Entry System Circuit Description
Cell 132: Door Lock Motors and Door Lock Switches
OBD II Symbol Description Notice
Power Distribution Schematics
Power Distribution Schematics
Interior Lights Schematics
Interior Lights Dimming Schematics
Ground Distribution Schematics
Ground Distribution Schematics
Ground Distribution Schematics