GM Service Manual Online
For 1990-2009 cars only
Makes
🢒
Oldsmobile
🢒
1999
🢒
Cutlass
🢒
Body and Accessories
🢒
Doors
🢒 Power Window Schematics
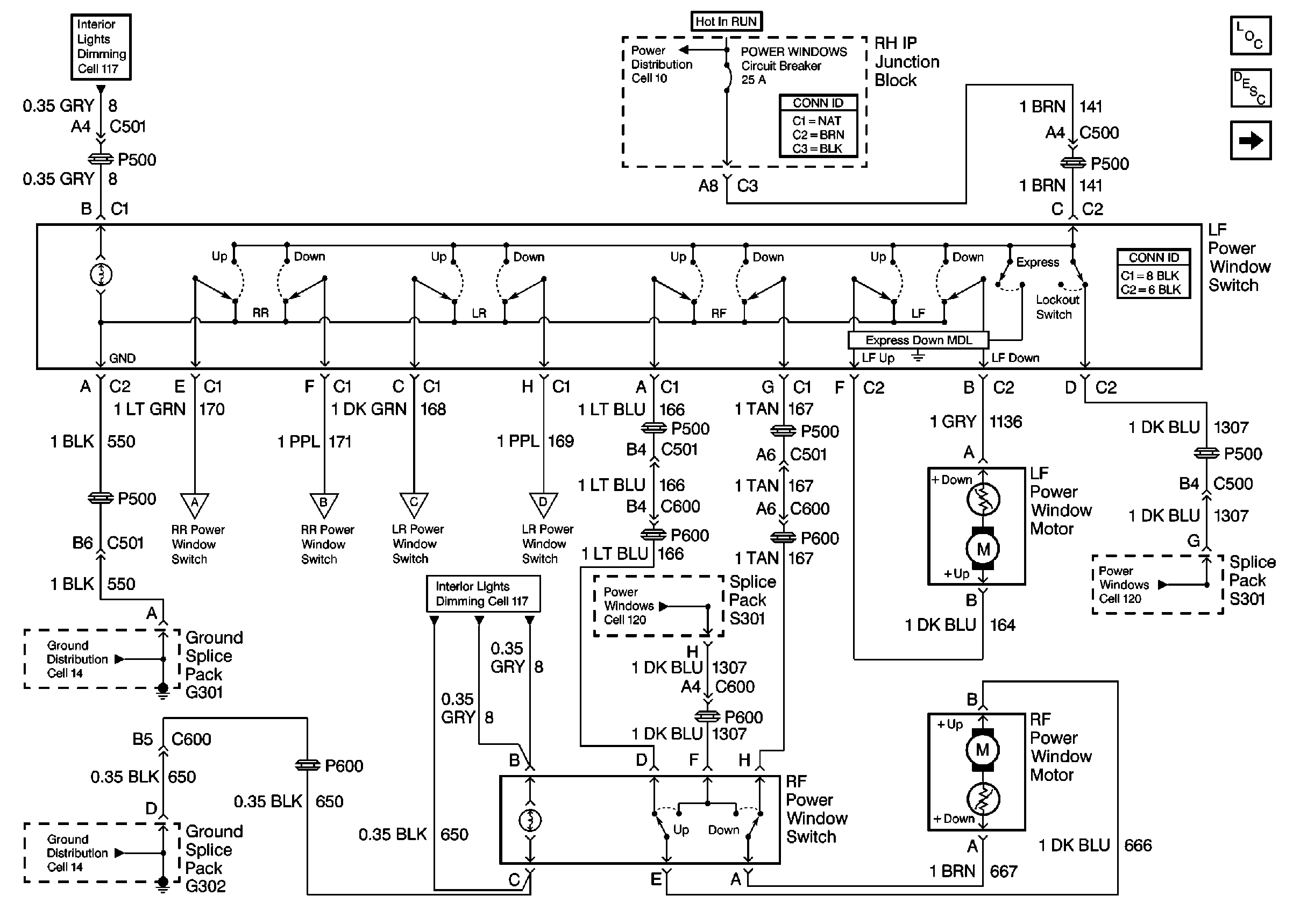
Figure
1:
Cell 120: Power Windows, Front
Power Door Systems Components
Power Windows Circuit Description
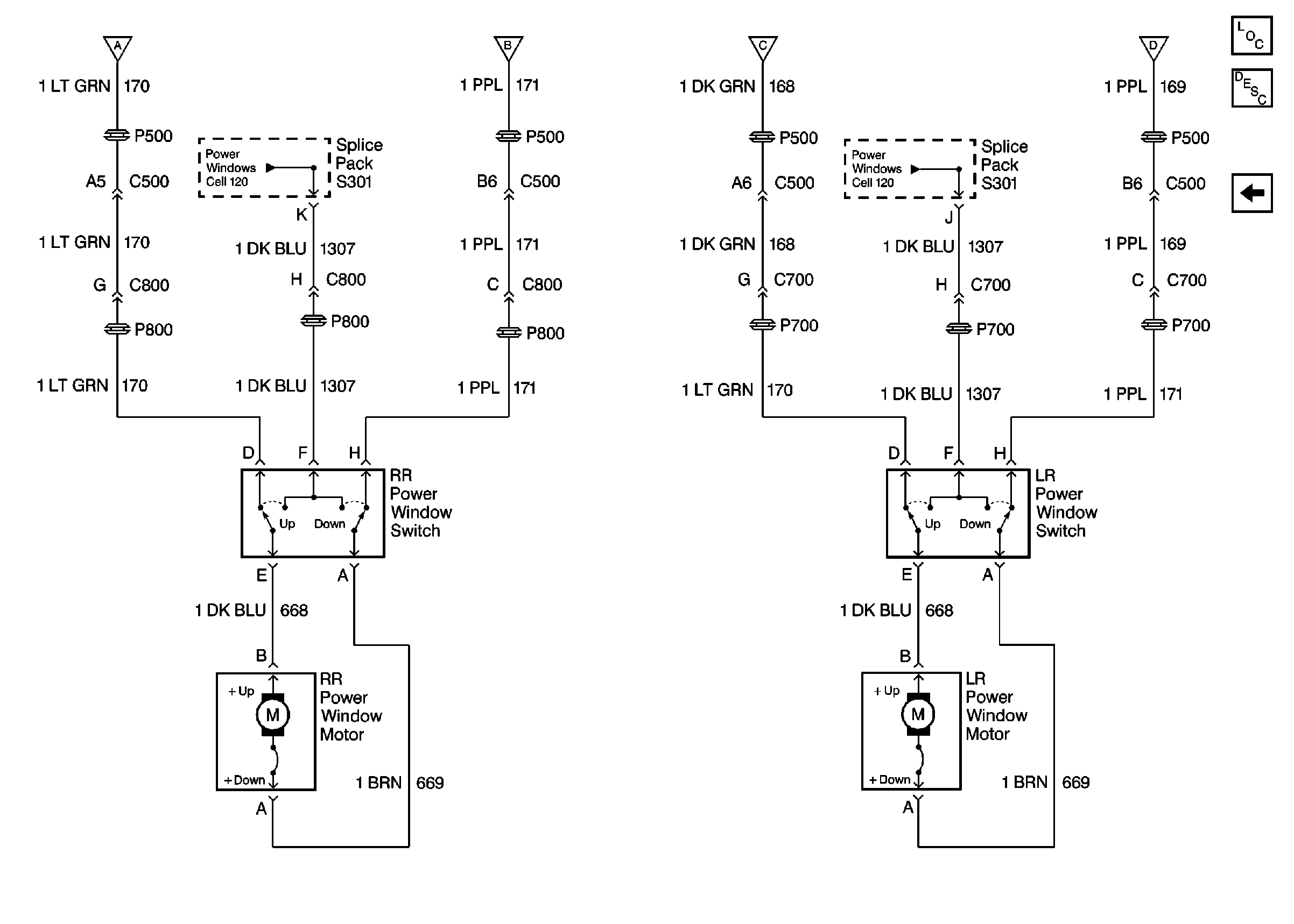
Cell 120: Power Windows, Rear
Interior Lights Dimming Schematics
Interior Lights Dimming Schematics
Power Distribution Schematics
Ground Distribution Schematics
Ground Distribution Schematics
Cell 120: Power Windows, Rear
Cell 120: Power Windows, Rear
Cell 120: Power Windows, Rear
Cell 120: Power Windows, Rear
Cell 120: Power Windows, Rear
Cell 120: Power Windows, Rear
Figure
2:
Cell 120: Power Windows, Rear
Power Door Systems Components
Power Windows Circuit Description
Cell 120: Power Windows, Front
Cell 120: Power Windows, Front
Cell 120: Power Windows, Front
Cell 120: Power Windows, Front
Cell 120: Power Windows, Front
Cell 120: Power Windows, Front
Cell 120: Power Windows, Front