GM Service Manual Online
For 1990-2009 cars only

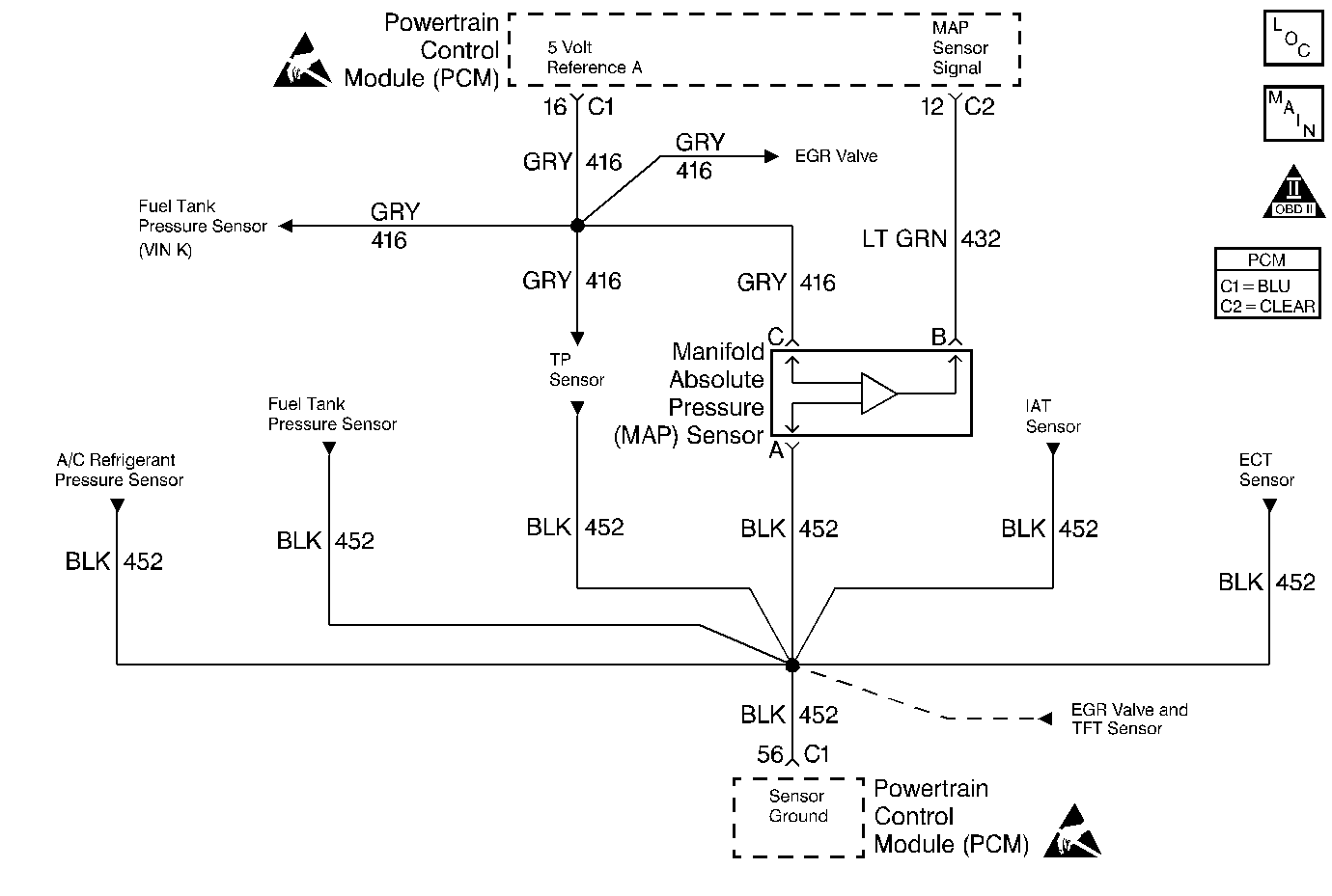
Object Number: 22778  Size: MF
Engine Controls Components
A/C Presure, Fuel Tank Pressure, TP, MAP, IAT, ECT Sensors
OBD II Symbol Description Notice
Handling ESD Sensitive Parts Notice
Handling ESD Sensitive Parts Notice

Circuit Description

The Manifold Absolute Pressure (MAP) sensor responds to changes in intake manifold pressure (vacuum). The MAP sensor signal voltage to the PCM varies from below 2 volts at idle (high vacuum) to above 4 volts with the key ON, engine not running or at wide-open throttle (low vacuum). The MAP sensor is used to determine manifold pressure changes while the linear EGR flow test diagnostic is being run (refer to DTC P0401), to determine engine vacuum level for some other diagnostics and to determine barometric pressure (BARO). The PCM monitors the MAP signal for voltages outside the normal range of the MAP sensor. If the PCM detects a MAP signal voltage that is intermittently high, DTC P1106 will be set.

Conditions for Setting the DTC

    • No TP sensor DTC(s) are present.
    • The ignition ON.
    • Throttle angle is steady less than 5 percent if engine speed is less than 1000 RPM.
    • Throttle angle is steady less than 10 percent if engine speed is greater than 1000 RPM.
    • The MAP sensor intermittently indicates a manifold absolute pressure greater than 90 kPa.

Action Taken When the DTC Sets

    • The PCM will not illuminate the malfunction indicator lamp (MIL).
    • The PCM will store conditions which were present when the DTC set as Failure Records data only. This information will not be stored as Freeze Frame data.

Conditions for Clearing the MIL/DTC

    • A History DTC will clear after 40 consecutive warm-up cycles have occurred without a malfunction.
    • The DTC can be cleared by using the scan tool Clear Info function.

Diagnostic Aids

Check for the following conditions:

    • Poor connection at the PCM or the MAP sensor
        Inspect PCM harness connectors for backed out terminals, improper mating, broken locks, improperly formed or damaged terminals, and poor terminal to wire connection.
    • Damaged harness
        Inspect the wiring harness for damage.
    • If the harness appears to be OK, observe the MAP display on the scan tool while moving connectors and wiring harnesses related to the sensor. A change in the display will indicate the location of the malfunction.

Reviewing the Fail Records vehicle mileage since the diagnostic test last failed may help determine how often the condition that caused the DTC to be set occurs. This may assist in diagnosing the condition.

DTC P1106 - MAP Sensor Circuit Intermittent High Voltage

Step

Action

Value(s)

Yes

No

1

Was the Powertrain On-Board Diagnostic (OBD) System Check performed?

--

Go to Step 2

Go to Powertrain On Board Diagnostic (OBD) System Check

2

Select DTC info, Last Tst Fail and note any other DTCs set.

Is DTC P0108 also set?

--

Go to DTC P0108 Manifold Absolute Pressure (MAP) Sensor Circuit High Voltage

Go to Step 3

3

Is DTC P1111, P1115, and/or P1121 also set?

--

Go to Step 6

Go to Step 4

4

Check for a poor sensor ground circuit terminal connection at the MAP sensor.

Was a problem found?

--

Go to Step 9

Go to Step 5

5

Check the MAP signal circuit between the MAP sensor connector and the PCM for an intermittent short to voltage.

Was a problem found?

--

Go to Step 10

Go to Step 8

6

Check for an intermittent short to voltage on the 5 volt reference A circuit between the PCM and the following components:

    • The MAP sensor.
    • The EGR valve.
    • The TP sensor.

Refer to Troubleshooting Procedures in Electrical Diagnosis.

Was a problem found?

--

Go to Step 10

Go to Step 7

7

Check for a poor sensor ground circuit terminal connection at the PCM.

Was a problem found?

--

Go to Step 9

Go to Step 8

8

Check for an intermittent open in the sensor ground circuit.

Was a problem found?

--

Go to Step 10

Go to Diagnostic Aids

9

Replace the malfunctioning harness connector terminal for sensor ground circuit. Refer to Repair Procedures in Electrical Diagnosis.

Is action complete?

--

Go to Step 11

--

10

Locate and repair intermittent open/short circuit in wiring harness as necessary. Refer to Repair Procedures in Electrical Diagnosis.

Is action complete?

--

Go to Step 11

--

11

  1. Review and record scan tool Fail Records data.
  2. Clear DTCs.
  3. Operate vehicle within Fail Records conditions as noted.
  4. Using a scan tool, monitor Specific DTC info for DTC P1106.

Does scan tool indicate DTC P1106 failed?

--

Go to Step 2

System OK