GM Service Manual Online
For 1990-2009 cars only
Makes
🢒
Oldsmobile
🢒
1999
🢒
Eighty Eight
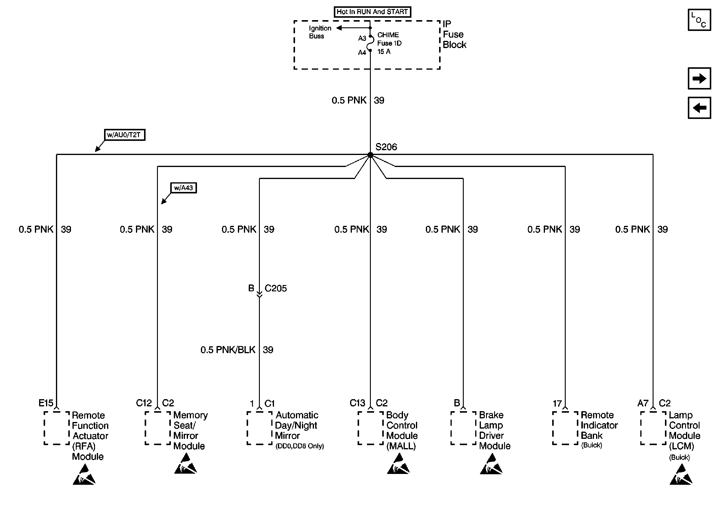
🢒 Cell 10: CHIME Fuse
Cell 10: CHIME Fuse
Cell 10: CHIME Fuse
Power and Grounding Components
Cell 10: VATS, T/SIG/BU LP/BTSI, AIR BAG, IP AUX OUTLET, and AIR BAG/VATS Fuses
Cell 10: BASE A/C Fuse
Cell 10: IGN SW Fuse (1 of 2)
Handling ESD Sensitive Parts Notice