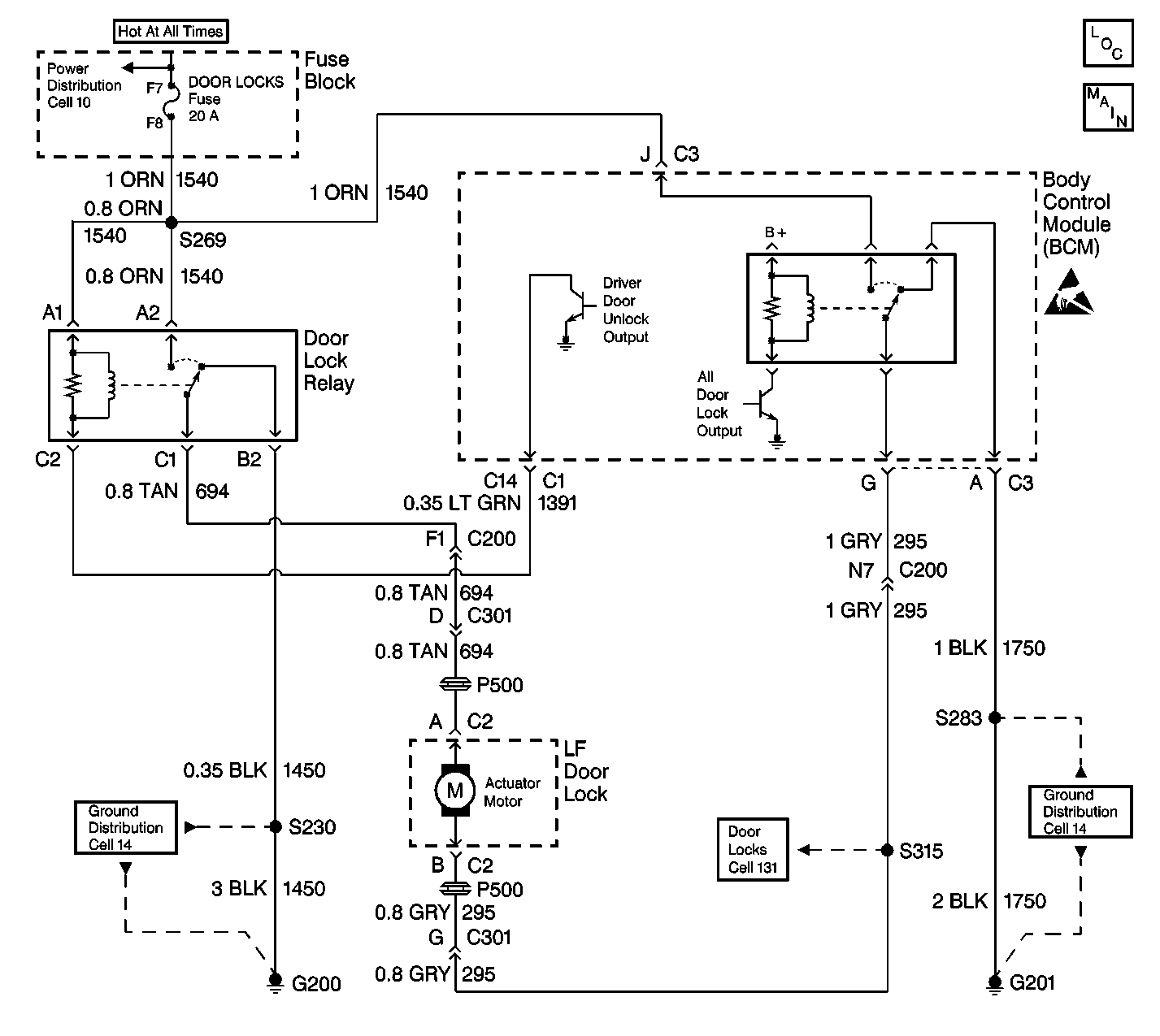
The driver door unlock circuit is completed by the BCM when it receives a driver door unlock request from any of the door lock switches, or the keyless entry transmitter. The BCM grounds circuit 1391, energizing the door lock relay.
The BCM detects a short to ground or an open in circuit 1391.
The BCM stores DTC B2202 in memory.
| • | The BCM detects a short to ground in circuit 1391. |
| • | A history DTC will clear after 100 consecutive ignition cycles if the condition for the malfunction is no longer present. |
| • | Using a scan tool. |
| • | The following conditions may cause an intermittent malfunction to occur: |
| - | An intermittent open or short to ground in circuit 1391. |
| - | Poor connections at the BCM, or the door lock relay terminals. |
| • | The door lock relay coil is open. |
| • | The BCM is open or shorted to ground internally. |
| • | An intermittent open in circuit 1540. |
| • | If the DTC is a history DTC, the problem may be intermittent. Try performing the tests shown while moving wiring and connectors, this can often cause the malfunction to reappear. |
| • | DTC P1626 will set in the Powertrain Control Module (PCM) when the ignition switch is on with the Body Control module (BCM) disconnected. When BCM diagnostics and repairs are completed, refer to Powertrain Control Module Diagnosis in Engine Controls for additional information on PCM related DTCs. |
The numbers below refer to the step numbers on the diagnostic table.
This step checks for voltage in circuit 1391.
This step determines whether the malfunction is intermittent or the BCM is faulty.
This step checks for a short to ground in circuit 1391.
This step determines whether the short to ground is in circuit 1391 or the door lock relay is faulty.
This step checks for an open in circuit 1391.
This step determines whether circuit 1540 is open or the door lock relay is faulty.
Step | Action | Value(s) | Yes | No |
|---|---|---|---|---|
1 | Was the BCM Diagnostic System Check performed? | -- | ||
Is the test lamp on? | -- | |||
Does BCM DTC B2202 reset as a current DTC? | -- | |||
Using a test lamp, connect between B+ and the BCM harness connector C1 terminal C14. Is the test lamp on? | -- | |||
Is the test lamp on? | -- | |||
Using a test lamp, connect between the door lock relay harness connector terminal C2 and ground. Is the test lamp on? | -- | |||
7 | Replace the door lock relay. Is the repair complete? | -- | -- | |
Using a test lamp, connect between the door lock relay harness connector terminal A1 and ground. Is the test lamp on? | -- | |||
9 |
Is the repair complete? | -- | -- | |
10 | Repair short to ground in circuit 1391 between the BCM connector C1 terminal C14 and the door lock relay connector terminal C2. Is the repair complete? | -- | -- | |
11 | Repair poor connection or open in circuit 1391 between the BCM connector C1 terminal C14 and the door lock relay connector terminal C2. Is the repair complete? | -- | -- | |
12 | Repair poor connection or open in circuit 1540. Is the repair complete? | -- | -- | |
13 | The malfunction is not present at this time. Refer to Diagnostic Aids for additional information regarding this DTC. | -- | -- | -- |
14 |
Are there any BCM current DTCs set? | -- | System OK |