GM Service Manual Online
For 1990-2009 cars only
Makes
🢒
Oldsmobile
🢒
2001
🢒
Intrigue
🢒 01 W-Car Olds: Engine Controls (Crankshaft and Camshaft Position Sensors)
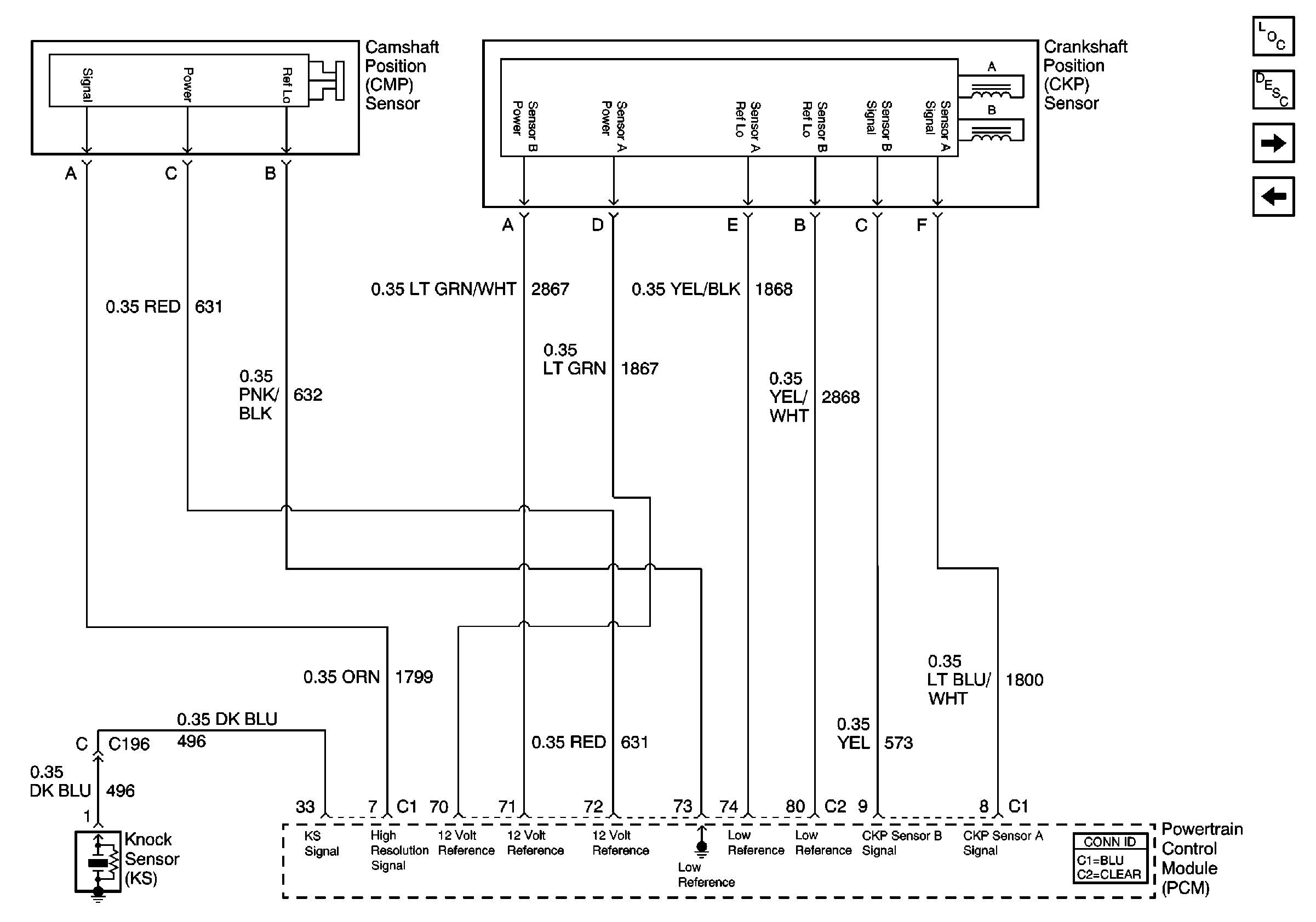
01 W-Car Olds: Engine Controls (Crankshaft and Camshaft Position Sensors)
Crankshaft and Camshaft Position Sensors
Master Electrical Component List original
Electronic Ignition (EI) System Description
01 W-Car Olds: Engine Controls (Fuel Tank Inputs)
Bank 1 and Bank 2 Ignition Control Modules