GM Service Manual Online
For 1990-2009 cars only
Makes
🢒
Oldsmobile
🢒
1998
🢒
LSS
🢒
Engine
🢒
Engine Electrical
🢒 Starting and Charging Schematics
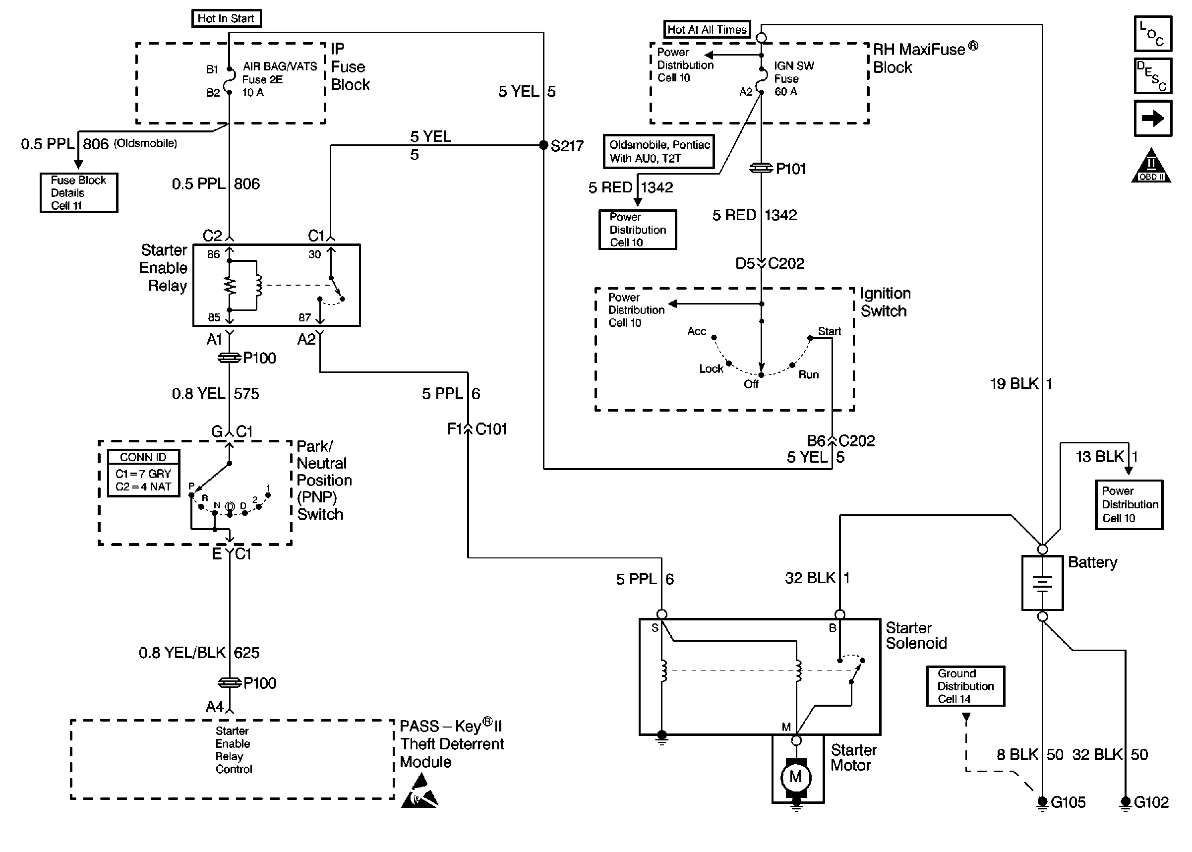
Figure
1:
Cell 30: Starter Controls
Engine Electrical Components
Starting System Circuit Description
Cell 30: Generator Controls
OBD II Symbol Description Notice
Handling ESD Sensitive Parts Notice
Engine Electrical Schematic References
Engine Electrical Schematic References
Engine Electrical Schematic References
Engine Electrical Schematic References
Engine Electrical Schematic References
Engine Electrical Schematic References
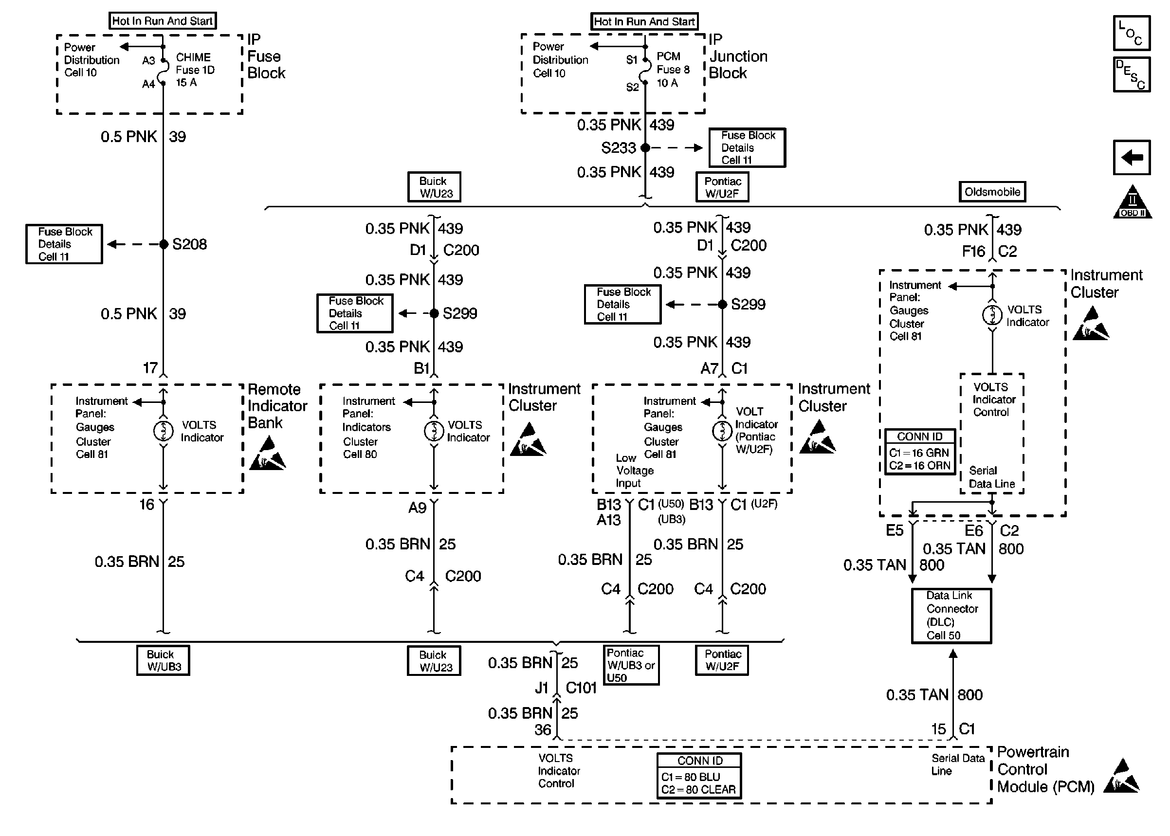
Figure
2:
Cell 30: Generator Controls
Engine Electrical Components
Charging System Circuit Description
Cell 30: Starter Controls
Cell 30: VOLT Indicator Controls
OBD II Symbol Description Notice
Handling ESD Sensitive Parts Notice
Engine Electrical Schematic References
Engine Electrical Schematic References
Powertrain Control Module Connector End Views
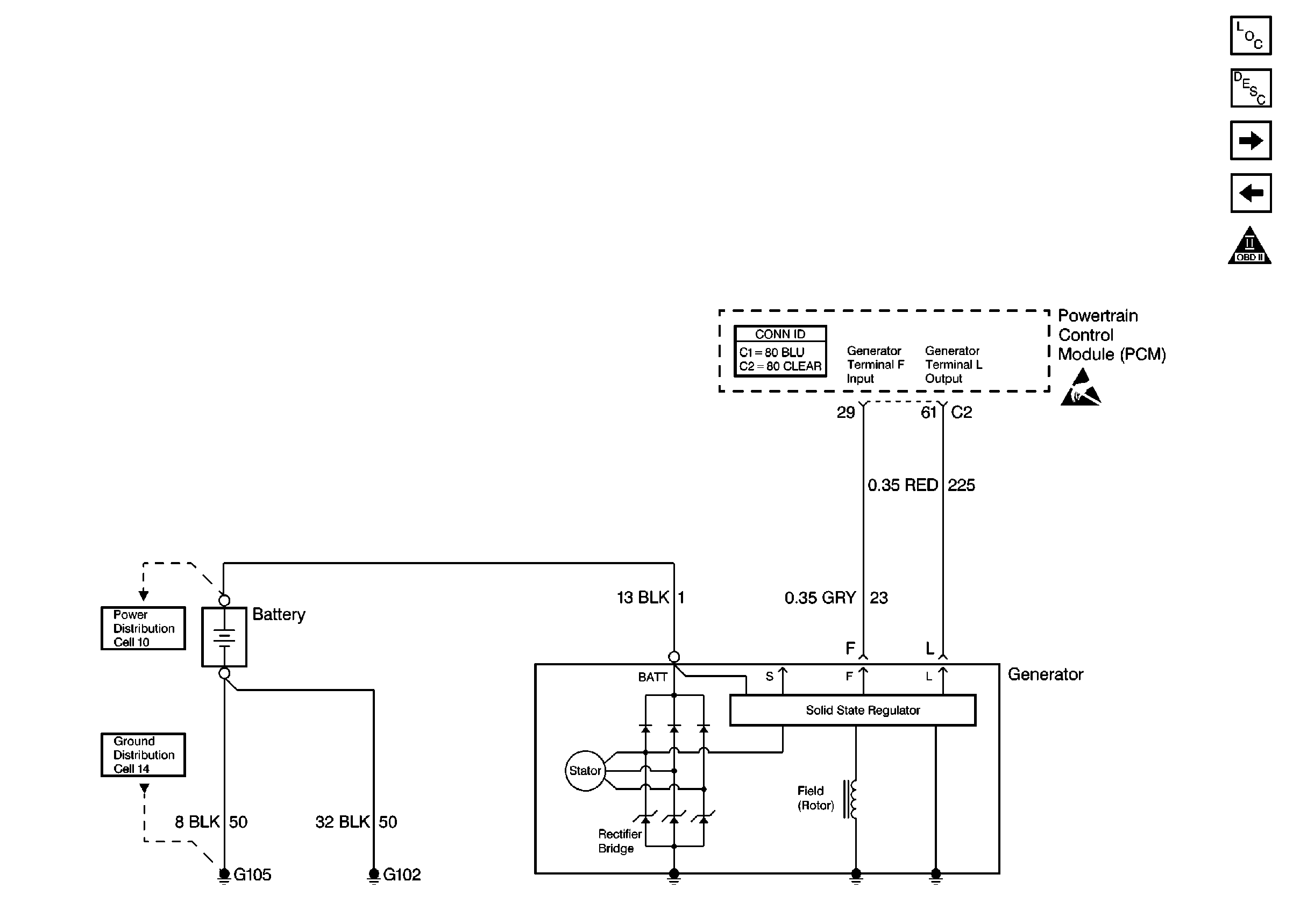
Figure
3:
Cell 30: VOLT Indicator Controls
Engine Electrical Components
Charging System Circuit Description
Cell 30: Generator Controls
OBD II Symbol Description Notice
Handling ESD Sensitive Parts Notice
Handling ESD Sensitive Parts Notice
Handling ESD Sensitive Parts Notice
Handling ESD Sensitive Parts Notice
Handling ESD Sensitive Parts Notice
Engine Electrical Schematic References
Engine Electrical Schematic References
Engine Electrical Schematic References
Engine Electrical Schematic References
Engine Electrical Schematic References
Engine Electrical Schematic References
Engine Electrical Schematic References
Engine Electrical Schematic References
Engine Electrical Schematic References
Engine Electrical Schematic References
Engine Electrical Schematic References
Powertrain Control Module Connector End Views