GM Service Manual Online
For 1990-2009 cars only
Makes
🢒
Oldsmobile
🢒
1998
🢒
LSS
🢒
Restraints
🢒
SIR
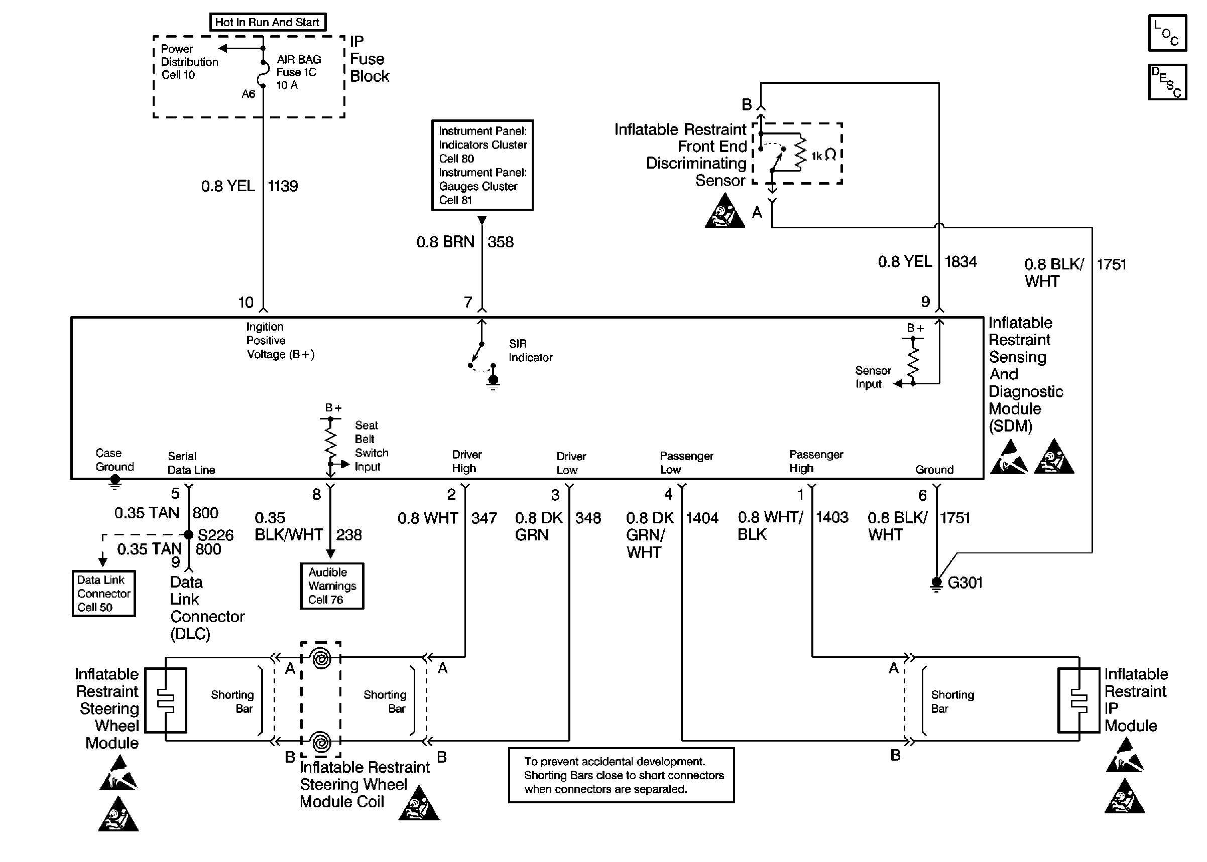
🢒 SIR Schematics
Cell 47 -- Supplement Inflatable Restraint (SIR)
SIR Components
SIR System Component Description and Definitions
Handling ESD Sensitive Parts Notice
SIR Handling Caution
SIR Handling Caution
Handling ESD Sensitive Parts Notice
SIR Handling Caution
SIR Handling Caution
Handling ESD Sensitive Parts Notice
SIR Handling Caution
SIR Schematic References
SIR Schematic References
SIR Schematic References
SIR Schematic References