GM Service Manual Online
For 1990-2009 cars only
Makes
🢒
Oldsmobile
🢒
1998
🢒
LSS
🢒 Cell 68: Heater and A/C Programmer - Oldsmobile
Cell 68: Heater and A/C Programmer - Oldsmobile
Cell 68: Heater and A/C Programmer -- Oldsmobile
HVAC Components
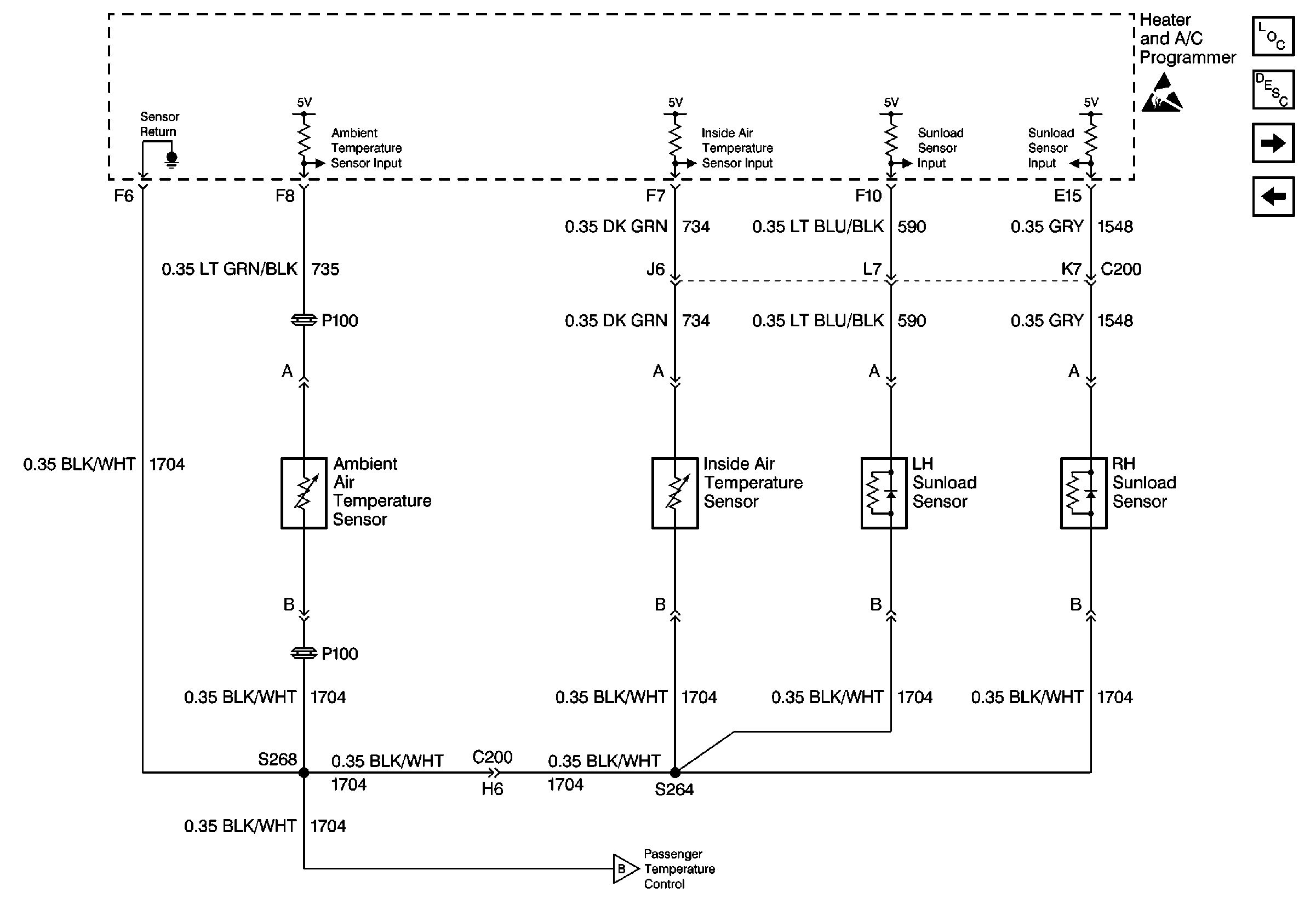
HVAC Temperature Controls Circuit Description C68
Cell 68: IP Fuse Block, Heater and A/C Control Assembly - Oldsmobile
Cell 68: IP Fuse Block, DLC - Oldsmobile
Handling ESD Sensitive Parts Notice
Cell 68: Passenger Temperature Control - Oldsmobile