GM Service Manual Online
For 1990-2009 cars only
Figure 1:

2.4L Engine


Object Number: 1787767  Size: MF
(1)Cooling Fan - Main
(2)Cooling Fan - Auxiliary
(3)Exhaust Gas Recirculation Valve
(4)Intake Air Temperature Sensor
(5)Manifold Absolute Pressure Sensor
(6)Camshaft Position Sensor
(7)Electronic Throttle Control
(8)Crankshaft Position Sensor
(9)Knock Sensor
(10)Oil Pressure Switch
(11)CCP Solenoid Valve Controller
(12)Ignition Coil Module
(13)Back-Up Lamp Switch (Manual Transmission)
(14)Park/Neutral Position Switch (Automatic Transmission)
(15)Vehicle Speed Sensor
(16)Transaxle
(17)Engine Coolant Temperature Sensor
(18)Fuse Block - Underhood
(19)Refrigerant Pressure Sensor
Figure 2:

2.0L Diesel


Object Number: 1787805  Size: MF
(1)Fuse Block - Underhood Auxiliary
(2)Cooling Fan - Main
(3)Cooling Fan - Auxiliary
(4)High Pressure Pump
(5)Mass Airflow Sensor
(6)X103
(7)Diesel Particulate Filter Pressure Sensor
(8)Glow Plug
(9)Camshaft Position Sensor
(10)Crankshaft Position Sensor
(11)Exhaust Gas Recirculation Valve
(12)Backup Lamp Switch (Manual Transmission)
(13)Park/Neutral Position Switch (Automatic Transmission)
(14)Vehicle Speed Sensor
(15)Transaxle
(16)Manifold Absolute Pressure Sensor
(17)Fuse Block - Underhood
(18)Refrigerant Pressure Sensor
(19)Engine Control Module (ECM)
Figure 3:

3.2L Engine


Object Number: 1787808  Size: MF
(1)Cooling Fan - Main
(2)Cooling Fan - Auxiliary
(3)Mass Airflow Sensor
(4)Heated Oxygen Sensor (HO2S) Bank 2 Sensor 2
(5)Backup Lamp Switch (Manual Transmission)
(6)Park/Neutral Position Switch (Automatic Transmission)
(7)Vehicle Speed Sensor
(8)Transaxle
(9)Fuse Block - Underhood
(10)Engine Control Module (ECM)
(11)Refrigerant Pressure Sensor
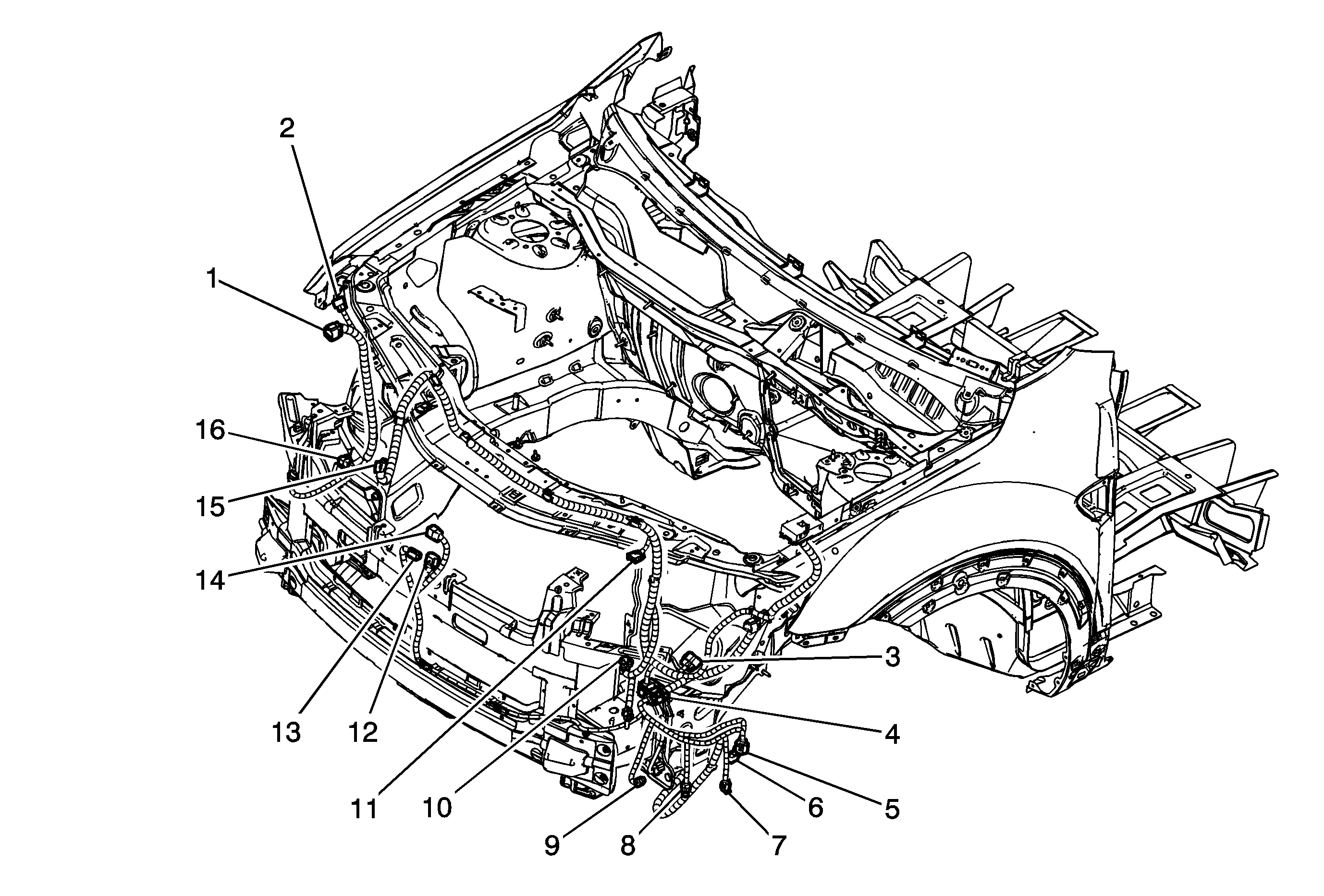
Figure 4:

Front


Object Number: 1787852  Size: MF
(1)Headlamp Right
(2)Park/Turn Lamp - Right
(3)Headlamp Left
(4)X102
(5)Park/Turn Lamp - Left
(6)Headlamp Washer Fluid Pump
(7)Rear Window Washer Fluid Pump
(8)Windshield Washer Fluid Pump
(9)Windshield Washer Fluid Level Switch
(10)GX101
(11)Horn Main
(12)Hood Latch
(13)Outside Air Temperature Sensor
(14)Air Quality Sensor
(15)Horn - Auxiliary
(16)GX102
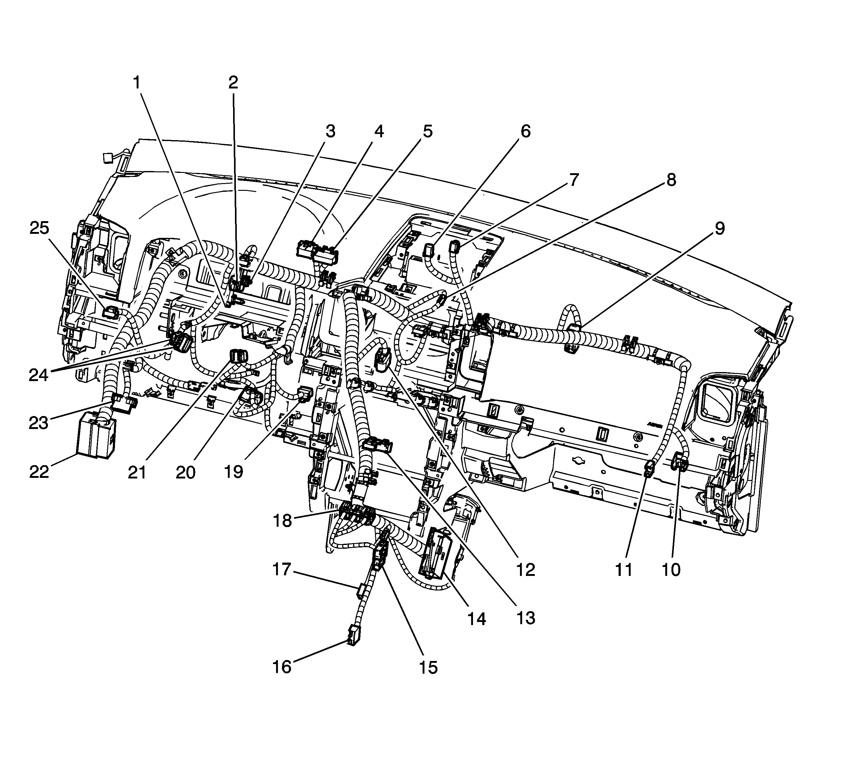
Figure 5:

I/P (LHD)


Object Number: 1787856  Size: LF
(1)Ignition Switch
(2)Immobilizer and Ignition Key Cylinder Lamp
(3)Instrument Cluster
(4)G202
(5)GX201
(6)Ambient Light Sensor
(7)Sunload Sensor
(8)Clock
(9)X204
(10)I/P Compartment Lamp Switch
(11)I/P Compartment Lamp
(12)Driver Information Center
(13)Radio
(14)Instrument Panel Fuse Block
(15)Cigar Lighter
(16)X202
(17)X203
(18)Body Control Module
(19)Accelerator Pedal Position Sensor
(20)Stop Lamp Switch
(21)Multifunction Switch - Left
(22)X201
(23)Data Link Connector
(24)Power Steering Control Module
(25)Multifunction Switch - Right
Figure 6:

I/P (RHD)


Object Number: 1787858  Size: LF
(1)X204
(2)Ambient Light Sensor
(3)Sunload Sensor
(4)JX202
(5)GX201
(6)Steering Angle Sensor
(7)Instrument Cluster
(8)Multifunction Switch - Right
(9)Multifunction Switch - Left
(10)Mirror Control Switch
(11)Data Link Connector
(12)Stop Lamp Switch
(13)Power Steering Control Module
(14)Steering Angle Sensor
(15)Transmission Control Module
(16)PRNDL Illumination
(17)Shift Program Switch (Automatic Transmission)
(18)Shift Lever (Automatic Transmission)
(19)Instrument Panel Fuse Block
(20)X202
(21)X203
(22)Body Control Module
(23)Radio
(24)I/P Compartment Lamp
(25)I/P Compartment Lamp Switch
(26)X201