GM Service Manual Online
For 1990-2009 cars only
Makes
🢒
Opel
🢒
2007
🢒
Antara
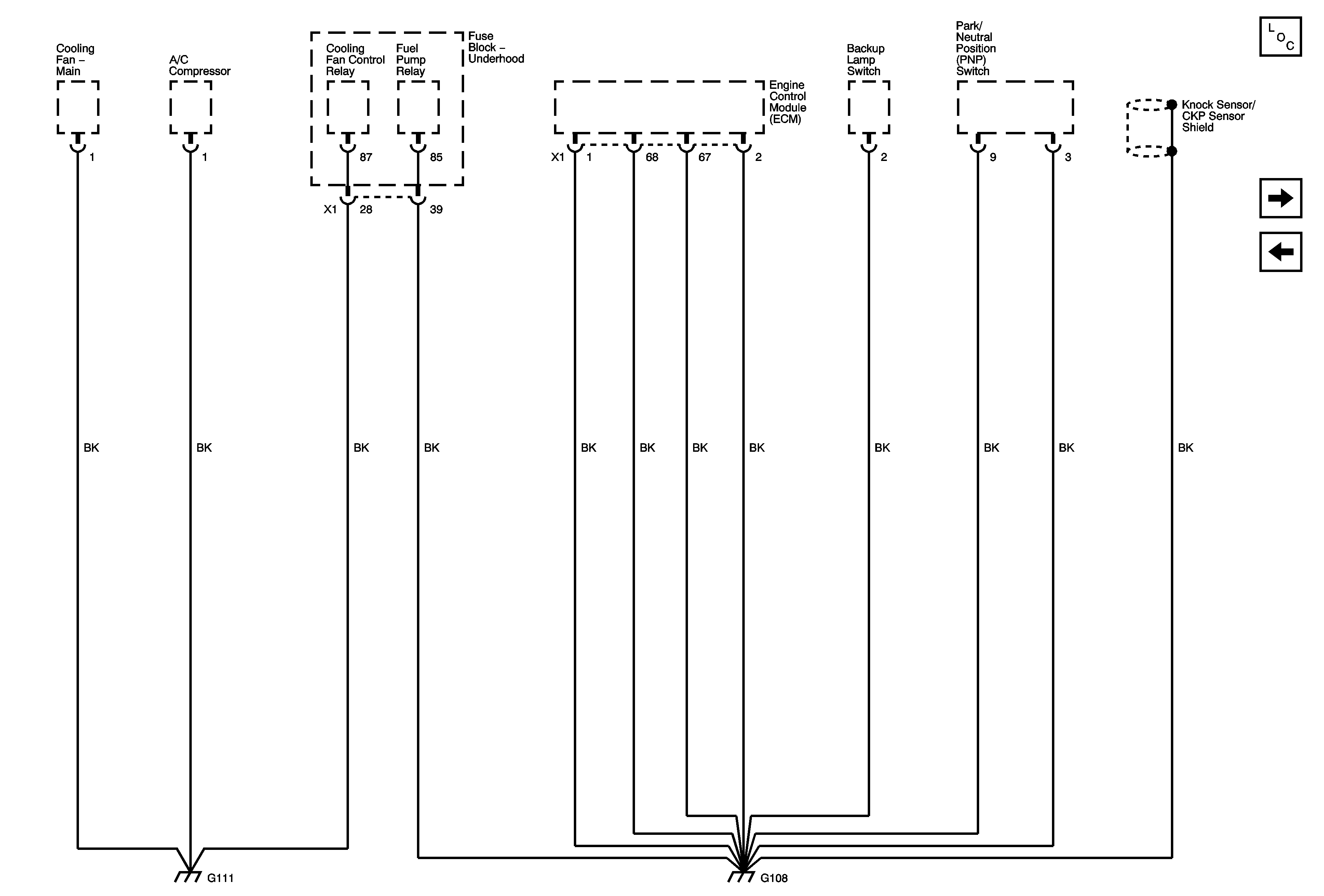
🢒 Ground Distribution G108, G111 (2.4L)
Ground Distribution G108, G111 (2.4L)
(G108, G111 (2.4L))
Master Electrical Component List
Ground Distribution G201
Ground Distribution G106 (2.0L Diesel)