GM Service Manual Online
For 1990-2009 cars only
Makes
🢒
Opel
🢒
2008
🢒
Antara
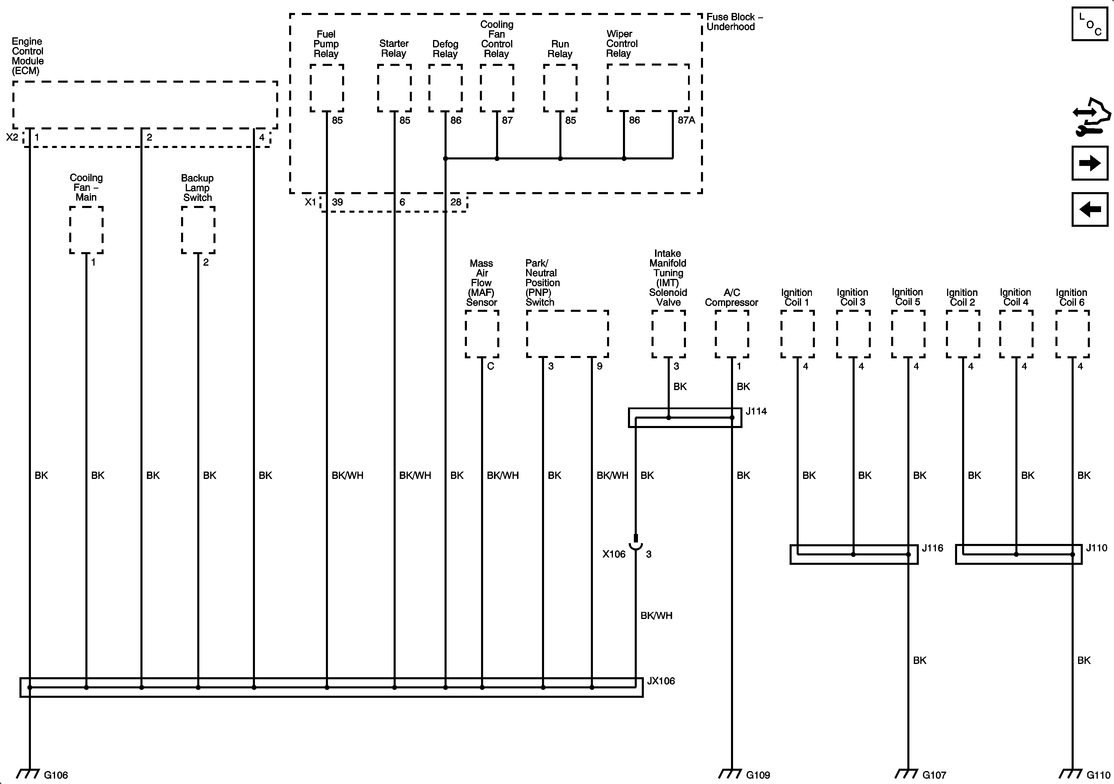
🢒 G106, G107, G109, G110 (3.2L)
G106, G107, G109, G110 (3.2L)
G106, G107, G109, G110 (3.2L)
Master Electrical Component List
Control Module References
G106 (2.0L Diesel)
G102, G202, G203, G204