GM Service Manual Online
For 1990-2009 cars only
Makes
🢒
Opel
🢒
2009
🢒
GT
🢒
Brakes
🢒
Hydraulic Brakes
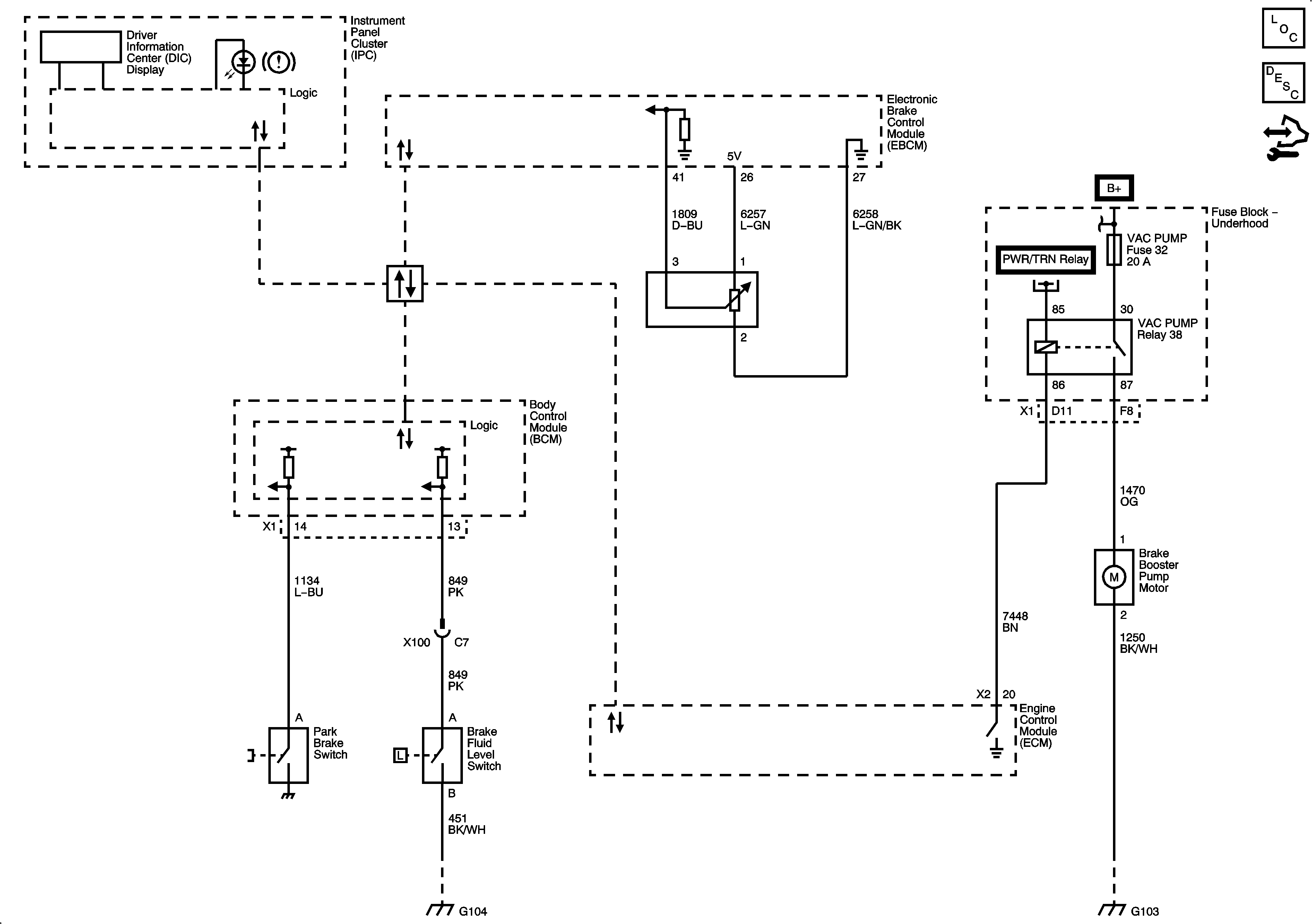
🢒 Hydraulic Brake Schematics
Master Electrical Component List
Hydraulic Brake System Description and Operation
Control Module References
B+ Bar (2 of 2)
High Speed LAN
B+ Bar (1 of 2)
B+ Bar (2 of 2)
G103, G104, G105, G106, G304
G103, G104, G105, G106, G304