GM Service Manual Online
For 1990-2009 cars only
Makes
🢒
Opel
🢒
2009
🢒
GT
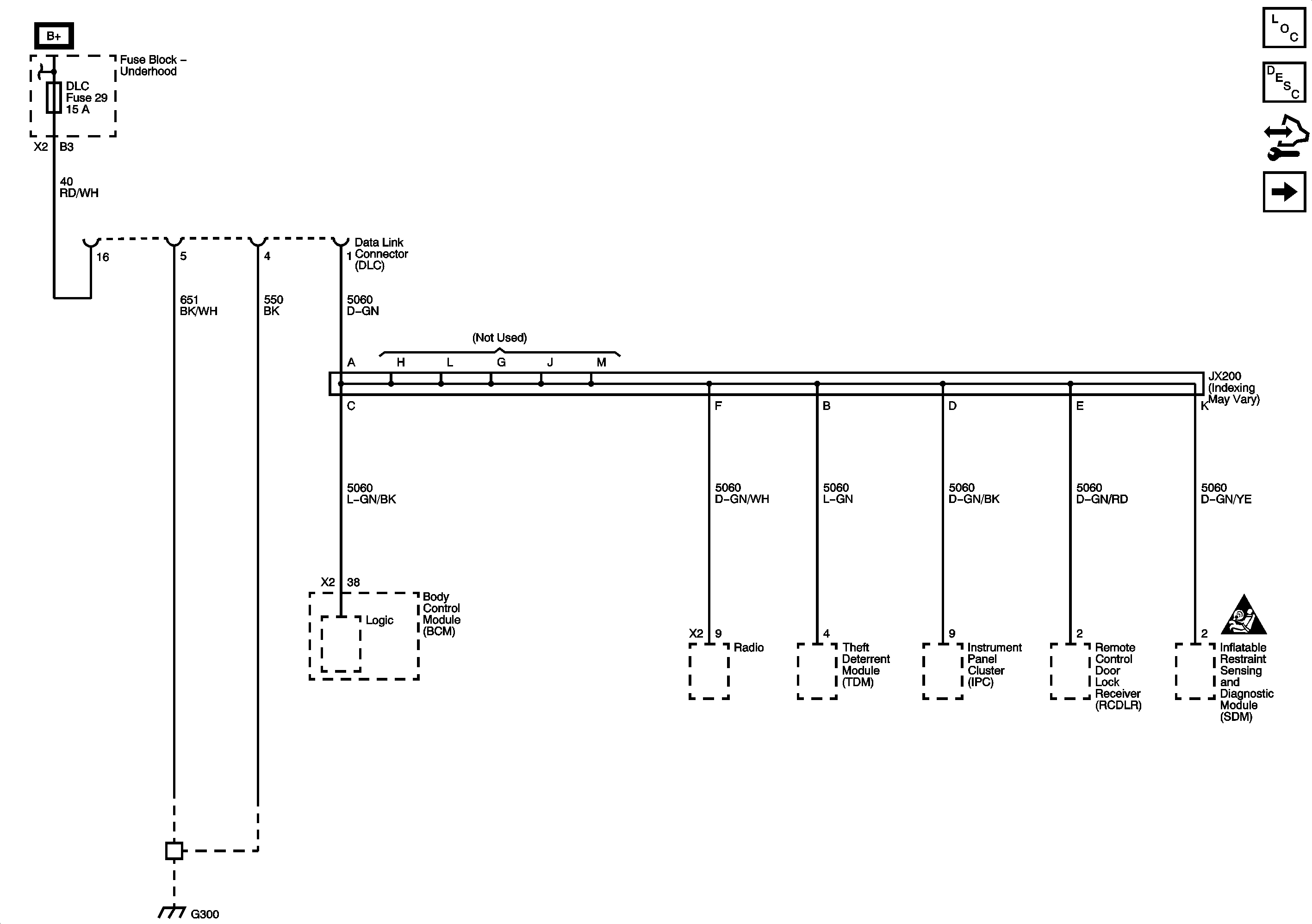
🢒 Low Speed LAN
Low Speed LAN
Low Speed LAN