GM Service Manual Online
For 1990-2009 cars only

Tools Required

    • J 42562 Axle Removal Wedge
    • J 36850 Transjel Lubricant

Removal Procedure

  1. Remove the case extension housing. Refer to Case Extension Replacement .

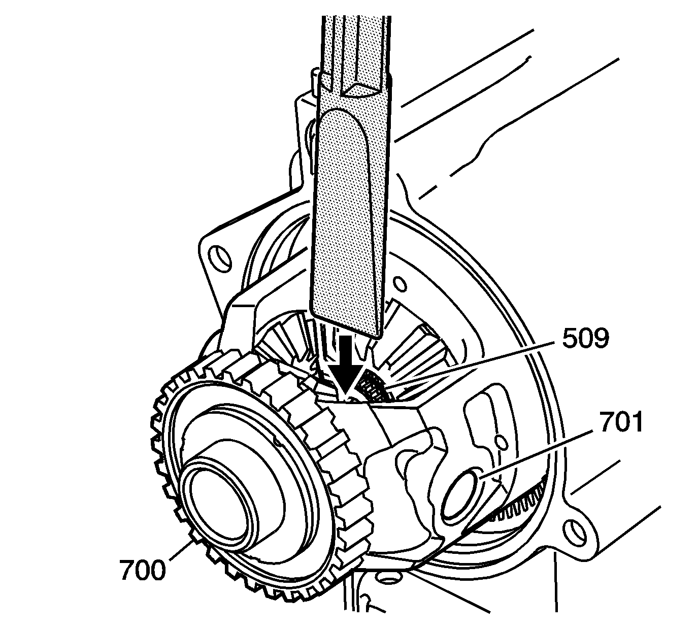
  2. Object Number: 214824  Size: SH
  3. Rotate the differential carrier until the end of the output shaft can be seen and the differential pinion shaft (701) is in a horizontal position.
  4. Place the J 42562 between the end of the output shaft and the differential pinion shaft.
  5. Using a hammer, hit the end of the axle removal tool in order to compress the output shaft compression ring (512) and push the output shaft through the differential side gear.

  6. Object Number: 214826  Size: SH
  7. Remove the differential carrier (700).
  8. Using snap ring pliers remove the compression ring (512) from the output shaft.

  9. Object Number: 10555  Size: SH
  10. Remove the sun gear thrust bearing (698) from the differential carrier sun gear. The bearing may be stuck to the differential carrier.
  11. Remove the differential carrier sun gear (697).
  12. Remove the park gear (696).
  13. Remove the internal gear thrust bearing (695) from the differential carrier internal gear.
  14. Remove the sun gear shaft (689).

  15. Object Number: 10593  Size: SH
  16. Inspect the sun gear shaft (689) for damage.

Installation Procedure


    Object Number: 214412  Size: SH
  1. Assemble the sun gear thrust bearing (698), the differential carrier sun gear (697), the park gear (696), the internal gear thrust bearing (695) and the sun gear shaft (689) into the differential carrier (700).

  2. Object Number: 214413  Size: SH
  3. Install the differential carrier into the case.
  4. Install the case extension housing. Refer to Case Extension Replacement .