GM Service Manual Online
For 1990-2009 cars only
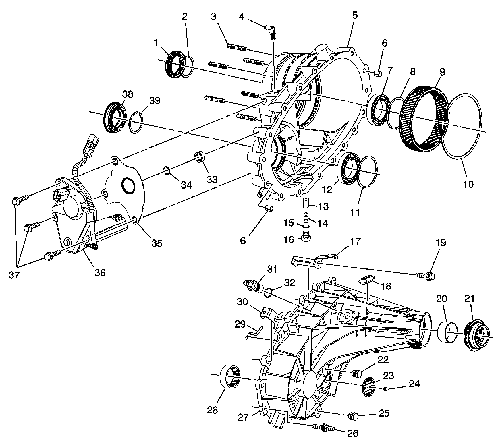
Figure 1:

Transfer Case Components


Object Number: 897730  Size: LF
(1)Input Shaft Seal
(2)Input Gear Bearing Outer Retaining Ring
(3)Adapter Studs
(4)Vent
(5)Front Case Half
(6)Locating Pin
(6)Locating Pin
(7)Input Gear Bearing
(8)Input Gear Bearing Retaining Ring
(9)Annulus Gear
(10)Annulus Gear Retaining Ring
(11)Front Output Shaft Bearing Retaining Ring
(12)Front Output Shaft Bearing
(13)Shift Detent Plunger
(14)Shift Detent Spring
(15)Shift Detent Plunger Plug O-Ring Seal
(16)Shift Detent Spring Bolt
(17)Wiring Harness Bracket
(18)Access Hole Plug
(19)Case Half Bolt
(20)Rear Bushing
(21)Rear Output Shaft Seal
(22)Fill Plug
(23)ID Plate
(24)ID Plate Screw
(25)Drain Plug
(26)Case Half Stud
(27)Rear Case Half
(28)Front Output Shaft Rear Bearing
(29)Oil Pump Wear Sleeve
(30)Bracket
(31)Vehicle Speed Sensor
(32)Vehicle Speed Sensor O-Ring Seal
(33)Shift Detent Lever Bearing
(34)Shift Detent Lever Retaining Ring
(35)Actuator Insulator
(36)Encoder Motor
(37)Encoder Motor Bolts
(38)Front Output Shaft Seal
(39)Front Output Shaft Bearing Outer Retaining Ring
Figure 2:

Internal Components


Object Number: 897732  Size: LF
(1)Planetary Carrier Internal Gear Retaining Ring
(2)Planetary Carrier Lock Plate
(3)Input Gear Front Thrust Washer
(4)Input Gear
(5)Input Gear Needle Bearing
(6)Input Gear Rear Thrust Washer
(7)High/Low Planetary Carrier
(8)High/Low Range Sleeve
(9)Synchronizer Retaining Ring
(10)Synchronizer Sleeve
(11)Synchronizer Insert Spring
(12)Synchronizer Insert
(13)Synchronizer Hub
(14)Synchronizer Insert Spring
(15)Shift Fork Shaft Spring
(16)Shift Shaft
(17)2/4 Wheel Drive Mode Shift Fork
(18)Shift Detent Lever
(19)High/Low Range Shift Fork
(20)High/Low Range Shift Fork Center Pad
(21)High/Low Range Shift Fork Outer Pads
(22)Synchronizer Outer Ring
(23)Synchronizer Middle Ring
(24)Synchronizer Inner Ring
(25)2/4 Wheel Drive Synchronizer Gear
(26)Drive Sprocket Front Retaining Ring
(27)Drive Sprocket Sleeve
(28)Drive Sprocket
(29)Drive Sprocket Rear Retaining Ring
(30)Chain
(31)Rear Output Shaft
(32)Oil Pump O-Ring Seal - Non-SHD
(33)Oil Pump
(34)Speed Reluctor Wheel
(35)Speed Reluctor Retaining Ring - Non-SHD
(36)Rear Output Shaft Bearing
(37)Rear Output Shaft Bearing Retaining Ring
(38)Oil Pump Suction Pipe O-Ring Seal
(39)Oil Pump Suction Pipe
(40)Connector Hose
(41)Magnet
(42)Oil Pump Screen
(43)Driven Sprocket Retaining Ring
(44)Driven Sprocket
(45)Front Output Shaft Cup Plug
(46)Front Output Shaft