GM Service Manual Online
For 1990-2009 cars only
Makes
🢒
Pontiac
🢒
2003
🢒
Aztek - FWD
🢒
Transmission/Transaxle
🢒
Shift Lock Control
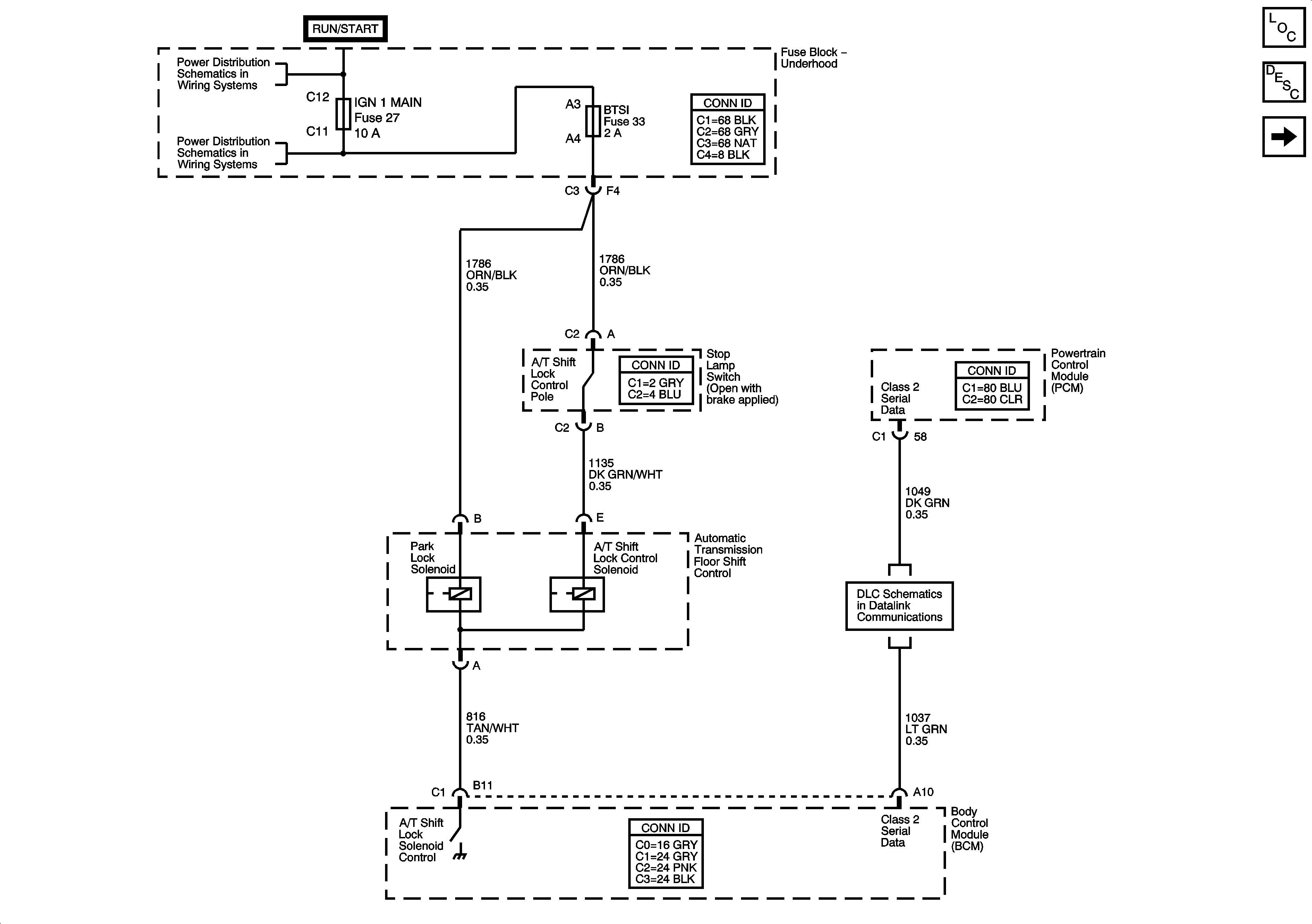
🢒 Shift Lock Control Schematics
Figure
1:
Pontiac
Master Electrical Component List
Automatic Transmission Shift Lock Control Description and Operation
Buick
Fuse Block Underhood Fuse: 27, 31, 33 Fuse Block Center Console
Fuse Block Underhood Fuse: 27, 31, 33 Fuse Block Center Console
Data Link Connector (DLC) Schematics
Figure
2:
Buick
Master Electrical Component List
Automatic Transmission Shift Lock Control Description and Operation
Pontiac
Fuse Block Underhood Fuse: 27, 31, 33 Fuse Block Center Console
Fuse Block Underhood Fuse: 27, 31, 33 Fuse Block Center Console
Data Link Connector (DLC) Schematics