GM Service Manual Online
For 1990-2009 cars only
Makes
🢒
Pontiac
🢒
2003
🢒
Aztek - FWD
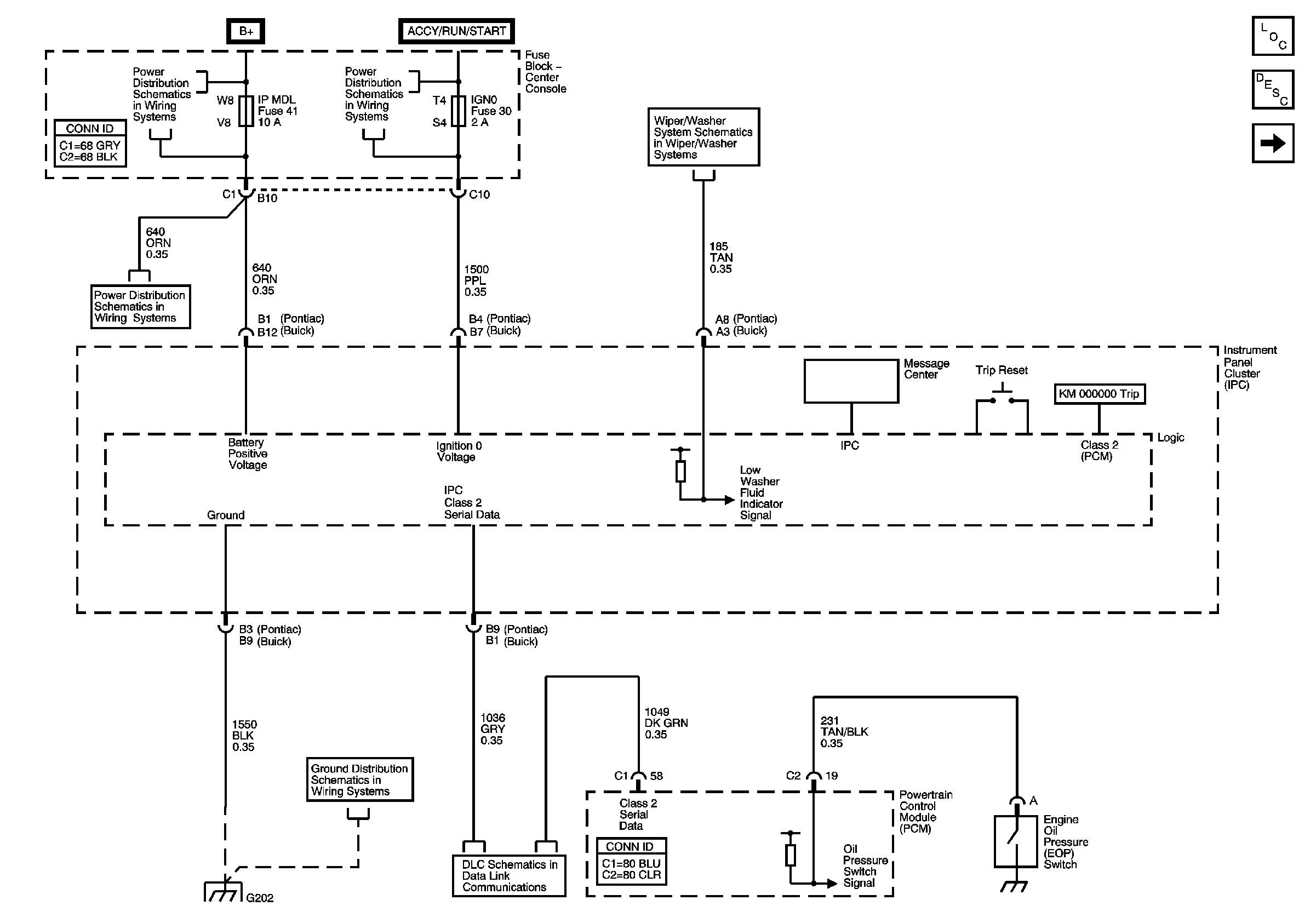
🢒 Power, Ground, Serial Data and Message Center
Power, Ground, Serial Data and Message Center
Power, Ground, Serial Data and Message Center
Master Electrical Component List
Indicators
Fuse Block-Underhood Fuse: 48, Fuse Block Center Console Fuses
Fuse Block-Underhood Fuse: 47, Fuse Block Cent Console Fuses
Fuse Block-Underhood Fuse: 48, Fuse Block Center Console Fuses
Windshield Wiper/Washer
Ground G202 - Buick
Ground G202 - Buick
Data Link Connector (DLC) Schematics