GM Service Manual Online
For 1990-2009 cars only
Figure 1:

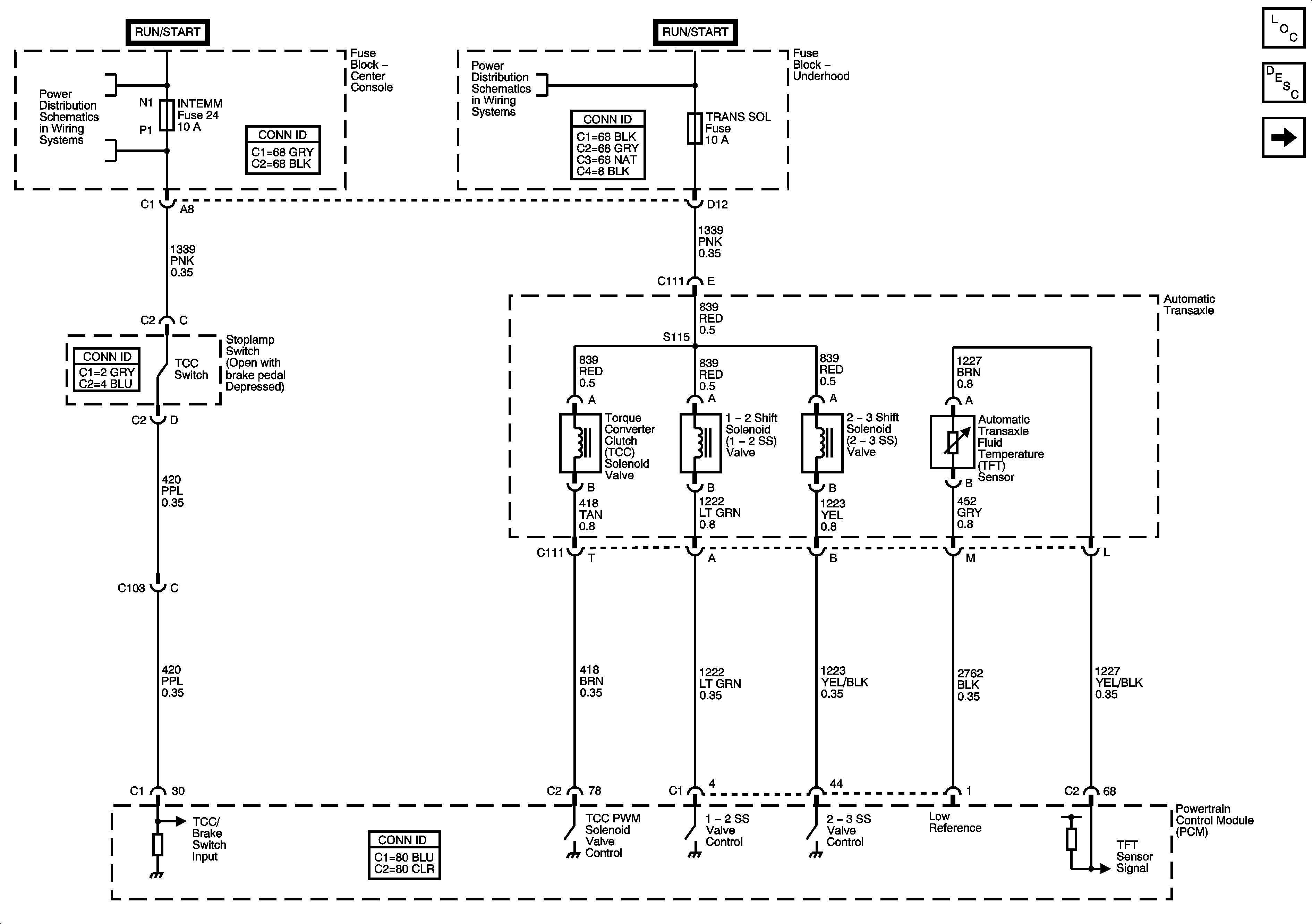
TCC Solenoid Control, SS Valve Control and TFT Sensor


Object Number: 966494  Size: FS
Master Electrical Component List
Switches, ISS and Pressure Control
Fuse Block Underhood Fuses: 11 and 7
Figure 2:

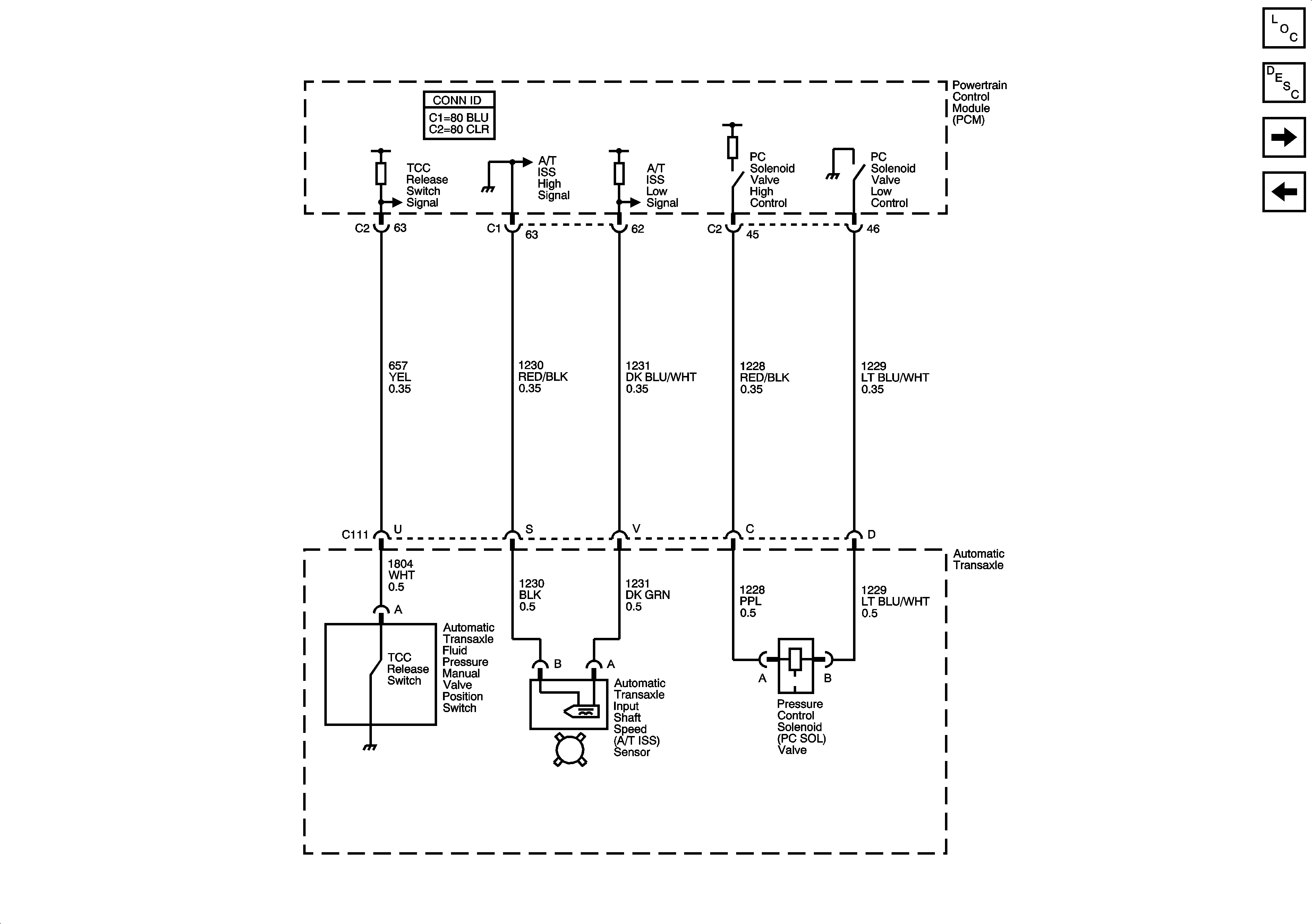
Switches, ISS and Pressure Control


Object Number: 1232992  Size: FS
Master Electrical Component List
Transaxle Range Switch and VSS
ICC Solenoid Control, SS Valve Control, and TFT Sensor
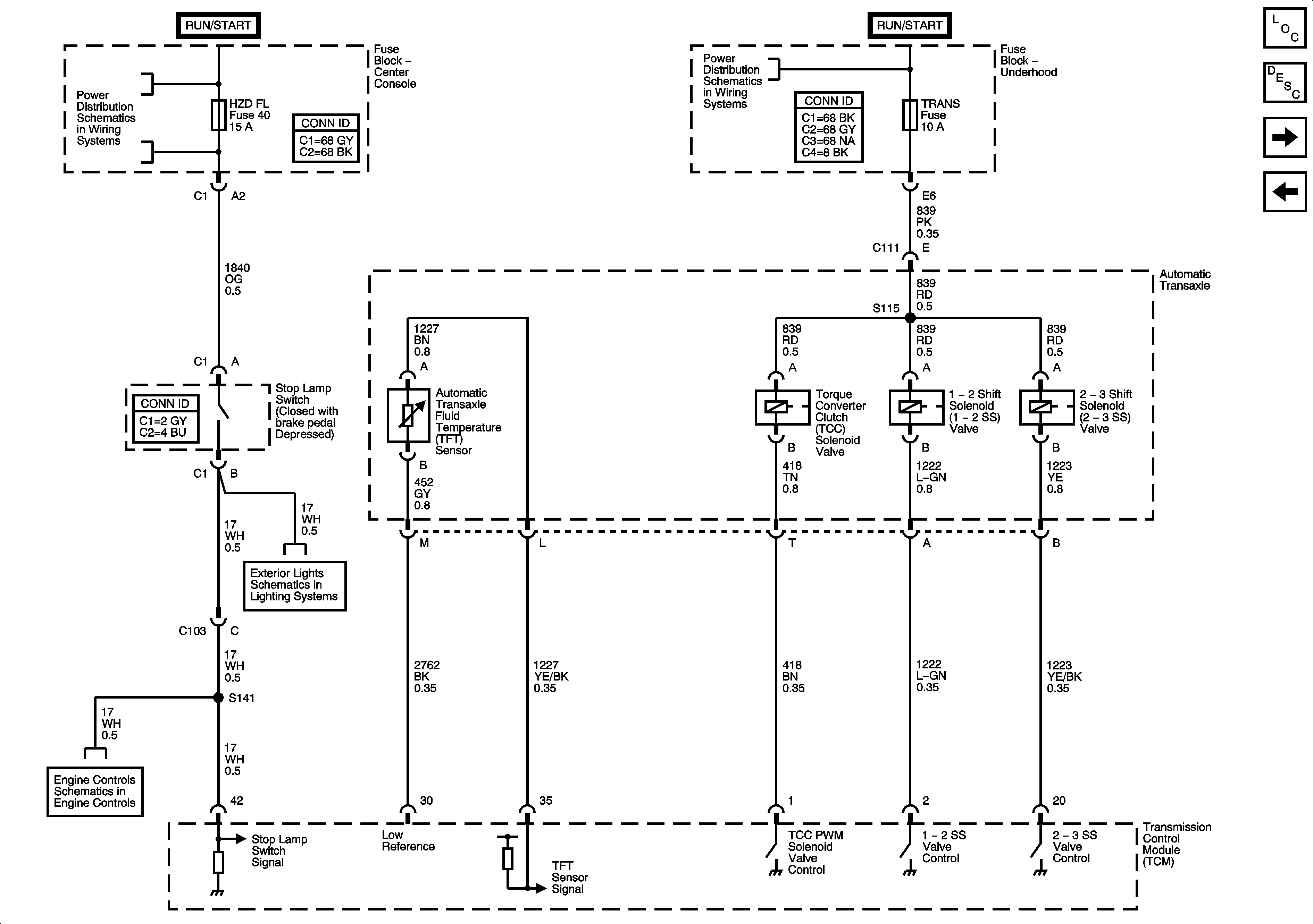
Figure 3:

Transaxle Range Switch and VSS


Object Number: 966518  Size: FS
Master Electrical Component List
Switches, ISS and Pressure Control
Ground G111 - Buick
Ground G111 - Buick
Figure 4:

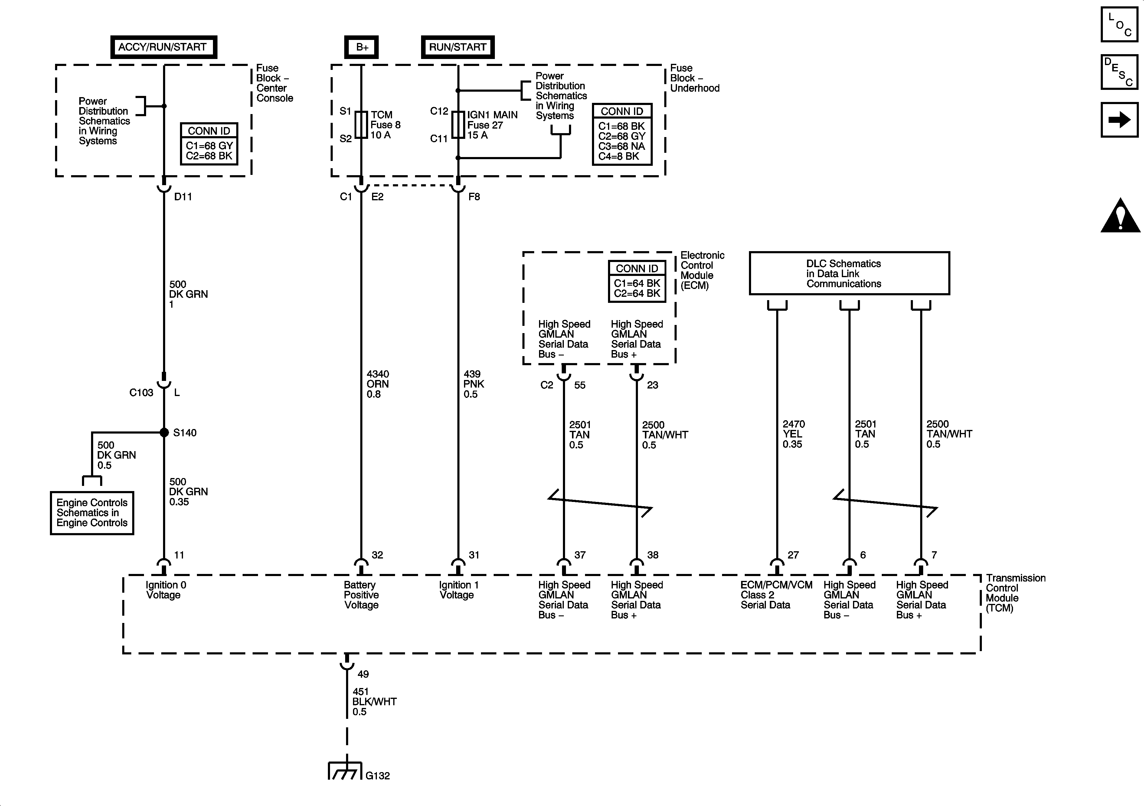
Transmission Control Module Power, Grounds and Serial Data -- LY7


Object Number: 1393020  Size: FS
Figure 5:

Stop Lamp Switch, Trans Fluid Temperature Sensor, TCC Valve and Shift Solenoids-- LY7


Object Number: 1393021  Size: FS
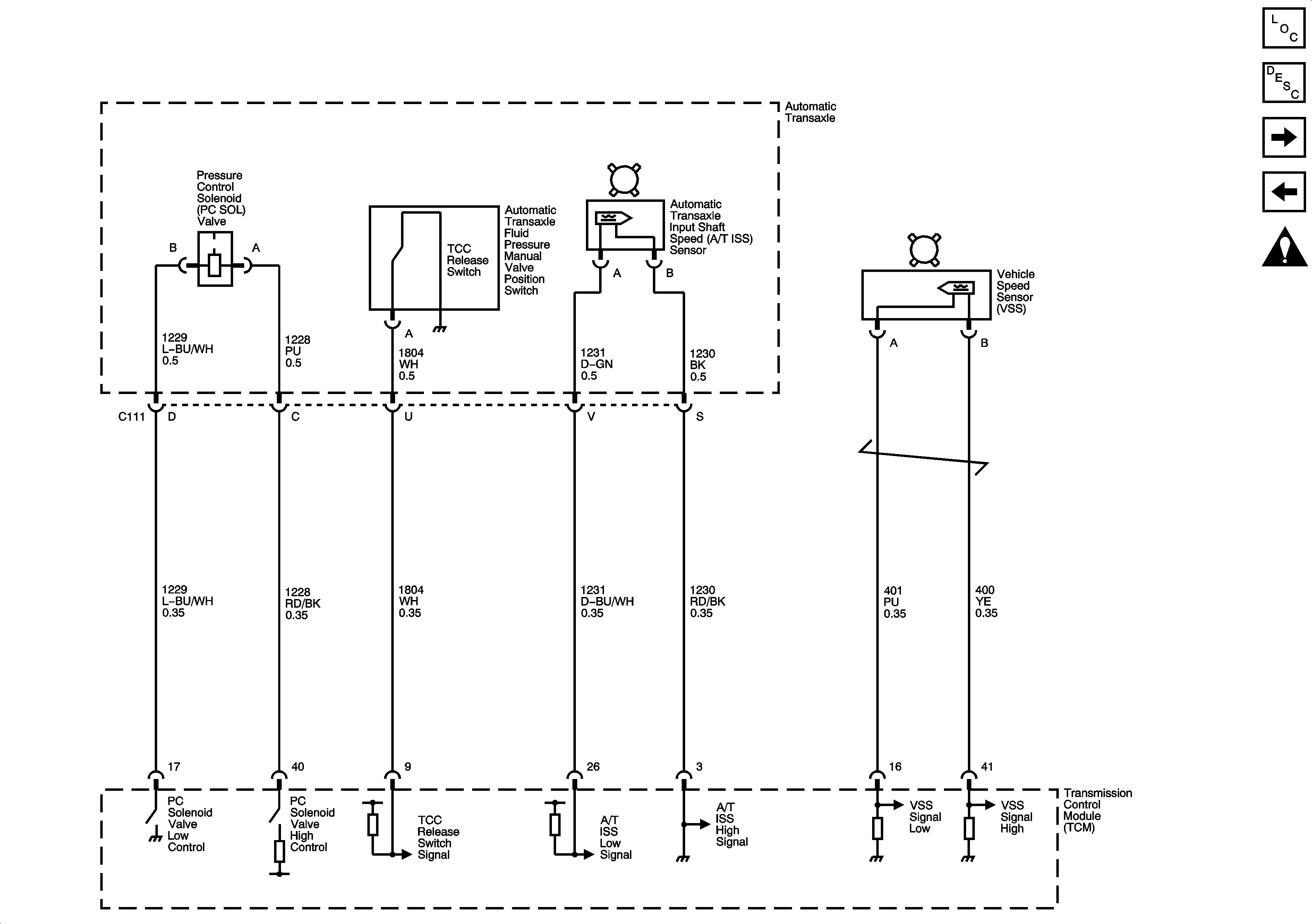
Figure 6:

Pressure Control Soleniod, TCC Release Switch, Input Shaft Speed Sensor and Vehicle SPeed Sensor-- LY7


Object Number: 1393024  Size: FS
Figure 7:

Transmission Internal Range Switch -- LY7


Object Number: 1393028  Size: FS