GM Service Manual Online
For 1990-2009 cars only
Makes
🢒
Pontiac
🢒
2000
🢒
Bonneville
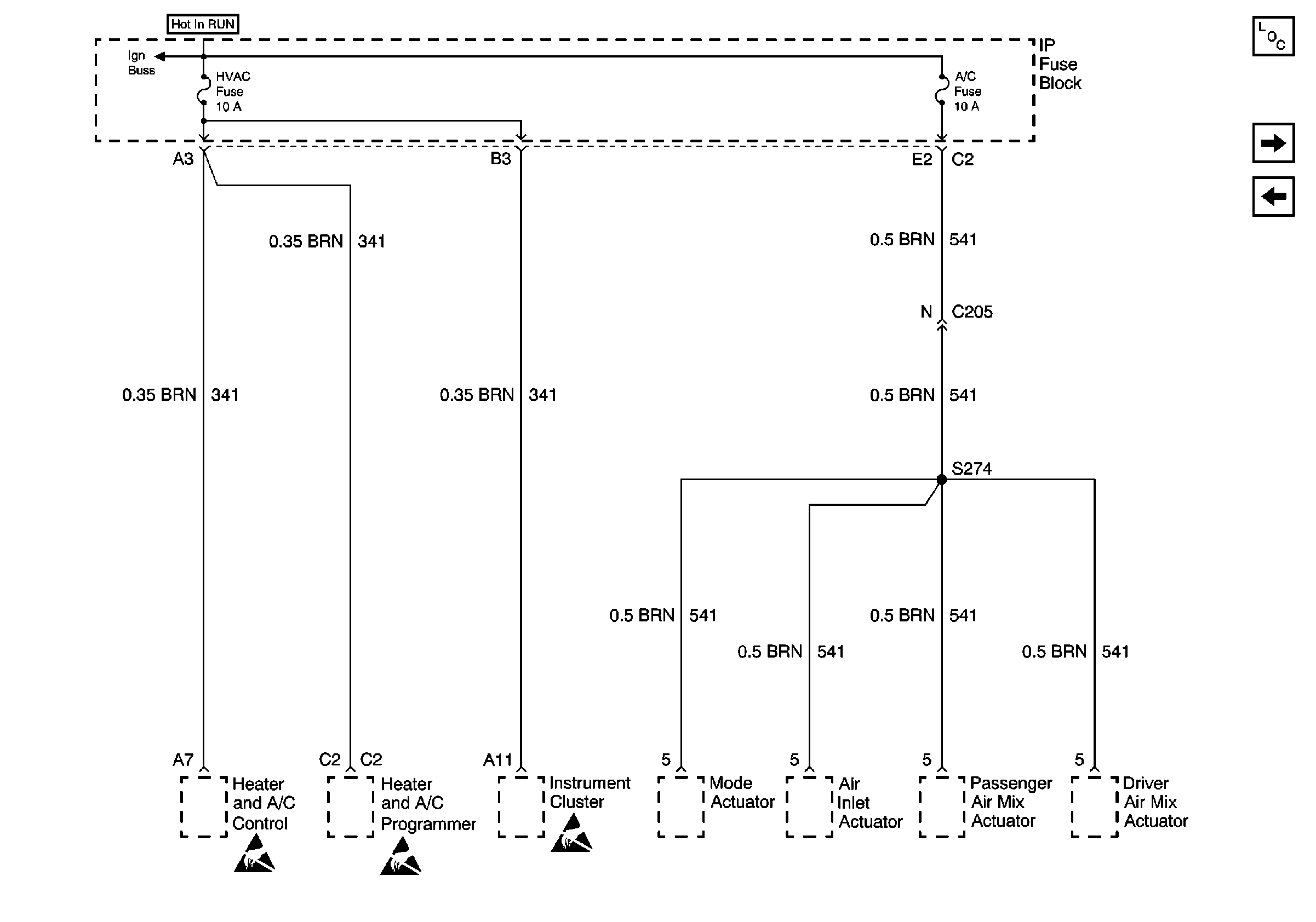
🢒 IP Fuse Block, HVAC and A/C Fuses
IP Fuse Block, HVAC and A/C Fuses
IP Fuse Block, HVAC and A/C Fuses
Power and Grounding Components
IP Fuse Block, RFA/RAIN SENSOR and WIPER Fuses
IP Fuse Block, IGN-3 Fuse/Rear Fuse Block, Rear Defogger Relay
Underhood Fuse Block, RUN Fuse/IP Fuse Block, RUN Fuse, IGN-3 and Run/Accessory Relays
Handling ESD Sensitive Parts Notice
Handling ESD Sensitive Parts Notice
Handling ESD Sensitive Parts Notice