GM Service Manual Online
For 1990-2009 cars only

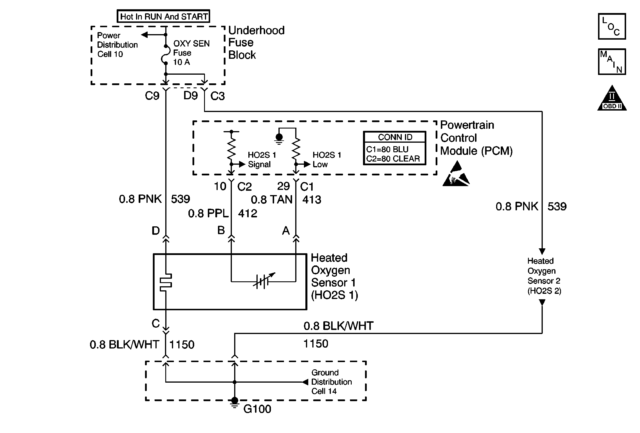
Object Number: 574239  Size: MF
Engine Controls Components
Heated Oxygen Sensors
OBD II Symbol Description Notice
Powertrain Control Module Connector End Views
Handling ESD Sensitive Parts Notice

Circuit Description

The PCM supplies a bias voltage of about 450 mV between the HO2S signal and low circuits. When measured with a 10 megohm digital voltmeter, this may display as low as 320 mV. The oxygen sensor varies the voltage within a range of about 1000 mV when the exhaust is rich, down through about 10 mV when exhaust is lean. The PCM constantly monitors the HO2S signal during closed loop operation and compensates for a rich or lean condition by decreasing or increasing injector pulse width as necessary. If the HO2S 1 voltage remains excessively high for an extended period of time, DTC P0132 will be set.

Conditions for Running the DTC

    • None of the following active DTCs are present:
       - Throttle position (TP) sensor
       - Evaporative emissions (EVAP) system
       - Misfire
       - Intake air temperature (IAT) sensor
       - Manifold absolute pressure (MAP) sensor
       - Fuel trim
       - Fuel injector circuit
       - EGR pintle position
       - Engine coolant temperature (ECT) sensor
       - Crankshaft position (CKP) sensor
       - Mass air flow (MAF) sensor
    • The system voltage is more than 9 volts.
    • The closed loop commanded air/fuel ratio is between 14.5:1 and 14.8:1.
    • The throttle angle is between 3 percent and 40 percent .

Conditions for Setting the DTC

    • The HO2S 1 signal voltage remains more than 975 mV during normal closed loop operation.
        OR
    • The HO2S 1 signal voltage remains more than 200 mV during deceleration fuel mode operation.
    • Either condition is present for up to 60 seconds.

Action Taken When the DTC Sets

    • The PCM will illuminate the malfunction indicator lamp (MIL) during the second consecutive trip in which the diagnostic test has been run and failed.
    • The PCM will store conditions which were present when the DTC set as Freeze Frame/Failure Records data.

Conditions for Clearing the MIL/DTC

    • The PCM will turn OFF the malfunction indicator lamp (MIL) during the third consecutive trip in which the diagnostic has run and passed.
    • The history DTC will clear after 40 consecutive warm-up cycles have occurred without a malfunction.
    • The DTC can be cleared by using a scan tool.

Diagnostic Aids

Check the following items:

    • The fuel pressure--The system will go rich if the fuel pressure is too high. The PCM can compensate for some increase. However, if the fuel pressure is too high, a DTC P0132 may be set. Refer to Fuel System Pressure Test (VIN K) or to Fuel System Pressure Test (VIN 1) .
    • Correct Fuel Injector Operation--Refer to Fuel Injector Solenoid Coil Test - Engine Coolant Temperature Between 10-35 Degrees C (50-95 Degrees F) or Fuel Injector Solenoid Coil Test - Engine Coolant Temperature Outside 10-35 Degrees C (50-95 Degrees F) .
    • Check the EVAP canister for fuel saturation. If the EVAP canister is full of fuel, check the canister control and hoses. Refer to Evaporative Emission Control System Diagnosis .
    • Disconnect the MAF sensor and see if the rich condition is corrected. If so, replace the MAF sensor.
    • Check for a leaking fuel pressure regulator diaphragm by checking the vacuum line to the regulator for the presence of fuel. If a problem is found, replace the fuel pressure regulator. Refer to Fuel Pressure Regulator Replacement .
    • An intermittent TP sensor output will cause the system to go rich due to a false indication of the engine accelerating. The Throttle Angle displayed on a scan tool should increase steadily from 0 percent to 100 percent when opening the throttle. If not, check the TP sensor for loose mounting screws. If the TP mounting screws are OK, replace the TP sensor. Refer to Throttle Position Sensor Replacement .
    • If the HO2S is internally shorted the HO2S voltage displayed on the scan tool will be over 1 volt. Disconnect the affected HO2S and jumper the HO2S low circuit to ground with the key ON and the engine not running. If the displayed HO2S voltage changes from more than 1000 mV to approximately 450 mV, replace the HO2S. Silicon contamination of the HO2S can also cause a high HO2S voltage to be indicated. This condition is indicated by a powdery white deposit on the portion of the HO2S exposed to the exhaust stream. If contamination is noticed, replace the affected HO2S. Refer to Heated Oxygen Sensor Replacement .
    • A faulty connection or open in the HO2S signal or low circuit can cause the DTC to set during deceleration fuel mode. An HO2S which is malfunctioning and not allowing a full voltage swing between the rich and lean thresholds can also cause this condition. Operate the vehicle while monitoring the HO2S voltage with a scan tool. If the HO2S voltage is limited within a range between 300 mV and 600 mV, check the HO2S signal and low circuit wiring and associated terminal connections. Use a corresponding mating terminal to test for proper terminal tension. If the wiring and connections are OK, replace the affected HO2S. Refer to Heated Oxygen Sensor Replacement .

Test Description

The numbers below refer to step numbers on the diagnostic table.

  1. This DTC failing during deceleration fuel mode operation (vehicle speed more 25 mph and TP angle less than 3 percent ) may indicate a condition described in Diagnostic Aids. If this DTC test passes while the Fail Records conditions are being duplicated, an intermittent condition is indicated. Review the Failure Records vehicle mileage since the diagnostic test last failed. This may help determine how often the condition that caused the DTC to be set occurs.

  2. This vehicle is equipped with a PCM which utilizes an electrically erasable programmable read-only memory (EEPROM). When the PCM is replaced, the new PCM must be programmed.

Step

Action

Values

Yes

No

1

Did you perform the Powertrain On Board Diagnostic (OBD) System Check?

--

Go to Step 2

Go to Powertrain On Board Diagnostic (OBD) System Check

2

Important: During this step, observe all HO2S voltage parameters. If all parameters remain below the specified value refer to Diagnostic Aids.

  1. Operate the vehicle within the Conditions for Setting the DTC parameters.
  2. With a scan tool, observe the HO2S voltage parameter.

Does the voltage remain more than the specified value?

600 mV

Go to Step 5

Go to Step 3

3

Operate the vehicle in Decel fuel mode (vehicle speed more 25 mph and TP angle less than 3 percent) while observing the HO2S voltage parameter on the scan tool.

Does the voltage remain more than the specified value while in Decel fuel mode?

110 mV

Go to Step 5

Go to Step 4

4

Operate the vehicle within the Failure Records conditions.

Does the scan tool indicate this DTC failed this ignition?

--

Go to Step 5

Go to Diagnostic Aids

5

Disconnect the HO2S.

Is the HO2S voltage more than the specified value?

500 mV

Go to Step 6

Go to Step 8

6

Test for a short to voltage on the HO2S signal circuit. Refer to Circuit Testing and Wiring Repairs in Wiring Systems.

Did you find and correct the condition?

--

Go to Step 9

Go to Step 7

7

Important: The replacement PCM must be programmed.

Replace the PCM. Refer to Powertrain Control Module Replacement/Programming .

Did you complete the repair?

--

Go to Step 9

--

8

Replace the HO2S. Refer to Heated Oxygen Sensor Replacement .

Did you complete the repair?

--

Go to Step 9

--

9

  1. Use the scan tool in order to clear the DTCs.
  2. Operate the vehicle within the Failure Records conditions.

Does the DTC reset?

--

Go to Step 2

System OK