GM Service Manual Online
For 1990-2009 cars only
Makes
🢒
Pontiac
🢒
1985
🢒
Demonstrator
🢒
Body
🢒
Doors
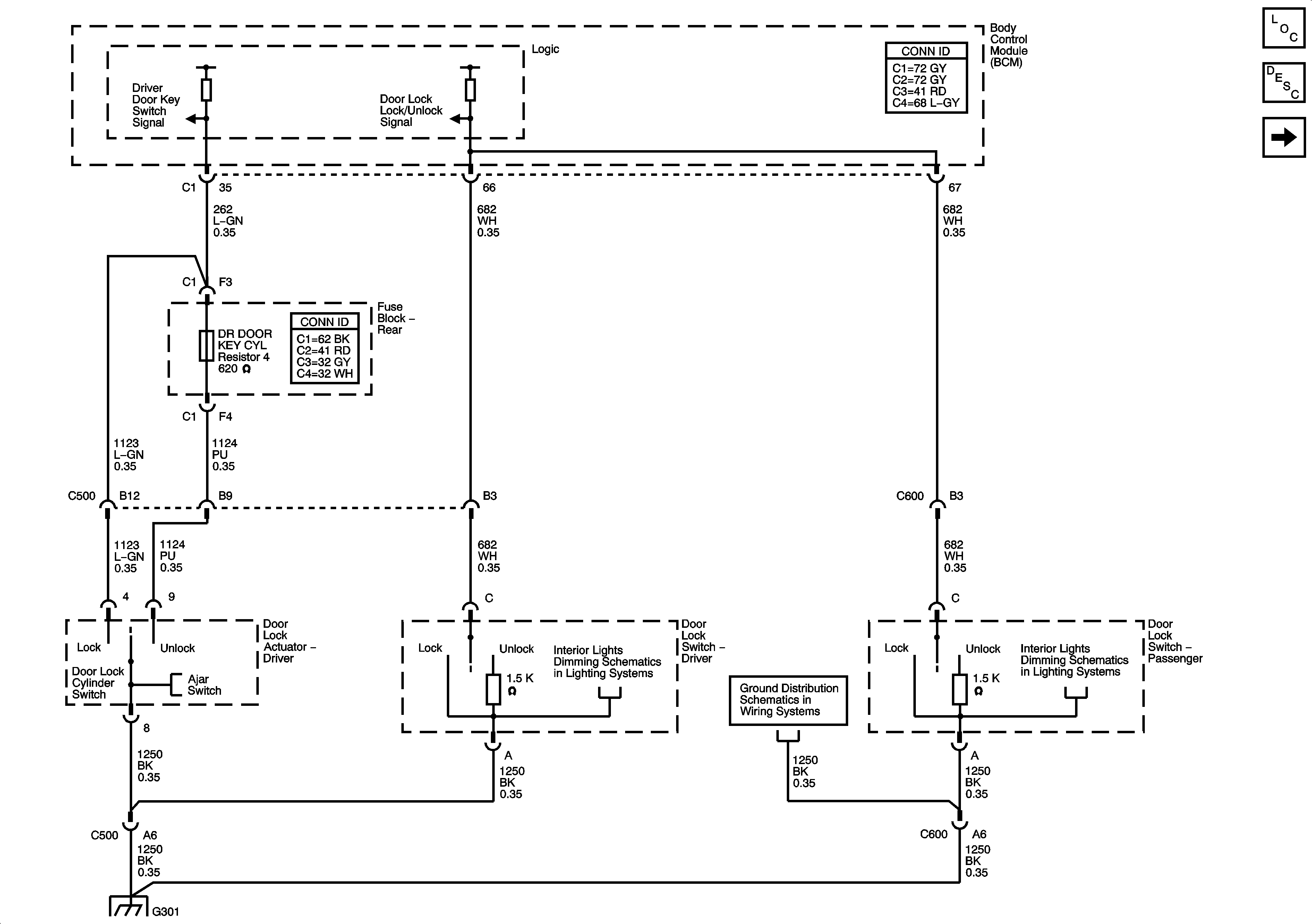
🢒 Door Lock/Indicator Schematics
Figure
1:
Door Lock Switches
Master Electrical Component List
Power Door Locks Description and Operation
Door Lock Actuators
Door Ajar Indicators
Steering Wheel and Doors
G301
Steering Wheel and Doors
G301
Figure
2:
Door Ajar Indicators
Master Electrical Component List
Door Ajar Indicator Description and Operation
Door Lock Actuators
Low Speed Serial Data
Door Lock Switches
G301
G301