GM Service Manual Online
For 1990-2009 cars only
Makes
🢒
Pontiac
🢒
1985
🢒
Demonstrator
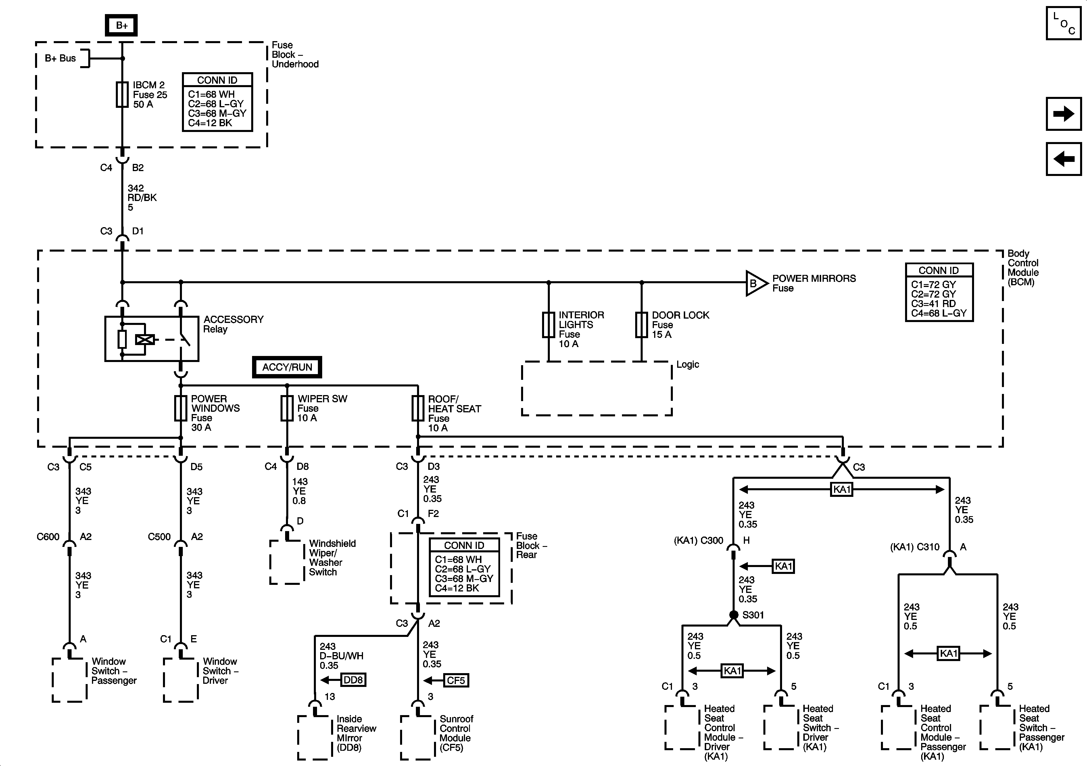
🢒 Fuse Block - Underhood - IBCM 2 Fuse, BCM - DOOR LOCK, INTERIOR LIGHTS, POWER WINDOWS, ROOF/HEAT SEAT,WIPERS SW Fuses and ACCESSORY Relay
Fuse Block - Underhood - IBCM 2 Fuse, BCM - DOOR LOCK, INTERIOR LIGHTS, POWER WINDOWS, ROOF/HEAT SEAT,WIPERS SW Fuses and ACCESSORY Relay
Fuse Block - Underhood - ICBM 2 Fuse, BCM - DOOR LOCK, INTERIOR LIGHTS, POWER WINDOWS, ROOF/HEAT SEAT, WIPER SW Fuses, and ACCESSORY Relay
Master Electrical Component List
BCM - ONSTAR, PEDAL and POWER MIRRORS Fuses
Fuse Block - Underhood - EMISSION 1, ETC Fuses, and A/C Clutch, P0WERTRAIN Relays
Fuse Block Underhood Bussing
Fuse Block Underhood Bussing
BCM - ONSTAR, PEDAL and POWER MIRRORS Fuses