GM Service Manual Online
For 1990-2009 cars only
Makes
🢒
Pontiac
🢒
1985
🢒
Demonstrator
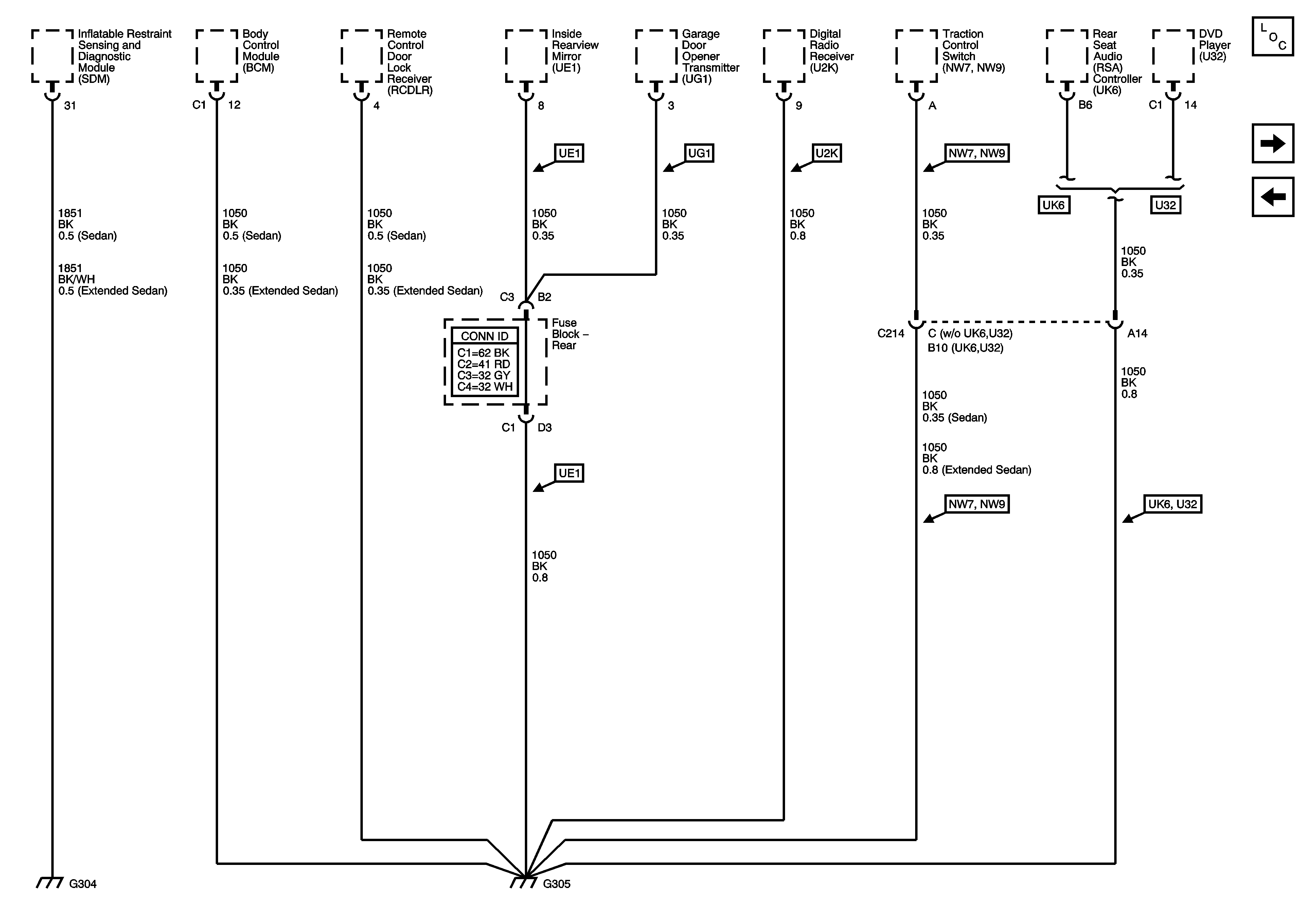
🢒 G304 and G305
G304 and G305
G304 and G305
Master Electrical Component List
G401 and G403
G303