GM Service Manual Online
For 1990-2009 cars only
Makes
🢒
Pontiac
🢒
1985
🢒
Demonstrator
🢒 Horns
Horns
Master Electrical Component List
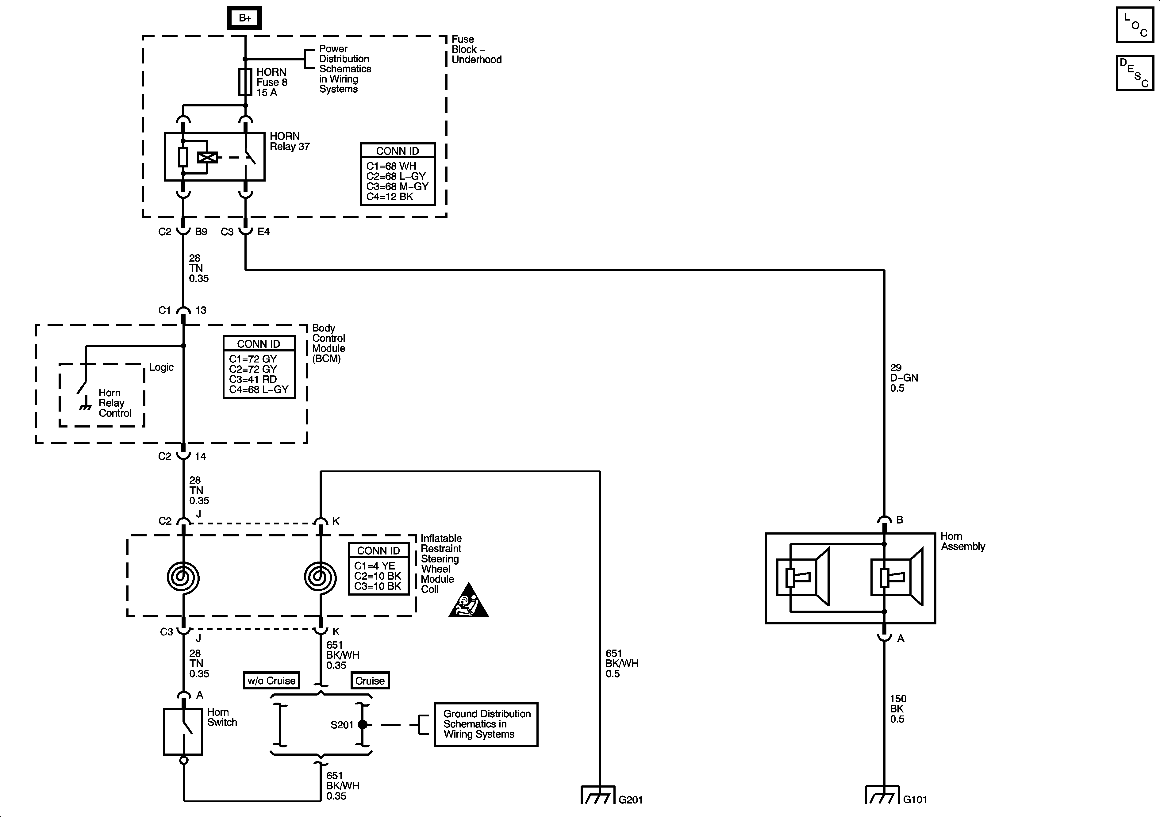
Horns System Description and Operation
Fuse Block Underhood Bussing
Fuse Block Underhood Bussing
Horn Schematic Icons
G201
G201
G101 and G102