GM Service Manual Online
For 1990-2009 cars only

Object Number: 21637  Size: LF
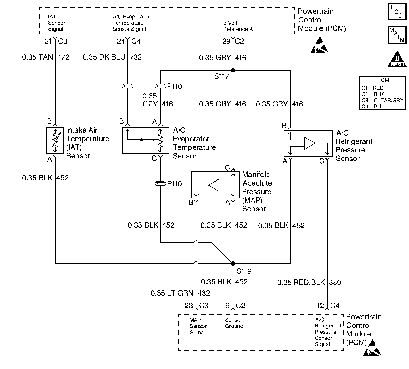
Engine Controls Components
Engine Data Sensors
OBD II Symbol Description Notice
Handling ESD Sensitive Parts Notice
Handling ESD Sensitive Parts Notice

Circuit Description

The PCM can determine if the A/C clutch is engaged or not engaged through the A/C clutch status line. If the PCM has grounded the A/C relay control circuit, current can flow through the A/C relay to the A/C compressor clutch and back to the PCM on the A/C status circuit.

The PCM monitors the A/C clutch status circuit and can determine when the clutch has cycle from ON to OFF. As the A/C compressor cycles OFF, the PCM will record A/C refrigerant pressure from the A/C refrigerant pressure sensor. If the PCM does not detect an increase from the A/C refrigerant pressure sensor when the A/C clutch cycles back ON, a DTC P0531 will set. This condition can occur if the A/C refrigerant pressure sensor is fixed at one value.

Conditions for Setting the DTC

The PCM does not detect an A/C refrigerant pressure change of more than 4.0 psi when the A/C clutch has been cycled OFF for 10.0 seconds, then ON for 10.0 seconds.

Action Taken When the DTC Sets

    • The DTC will be stored in the PCM memory when the diagnostic runs and fails.
    • The Malfunction Indicator Lamp (MIL) will not illuminate.
    • The PCM will record operating conditions at the time the diagnostic fails. This information will be stored in Failure Records.

Conditions for Clearing the MIL/DTC

    • A history DTC will clear after 40 consecutive warm-up cycles, if no failures are reported by this or any other non-emission related diagnostic.
    • A last test failed (Current DTC) will clear when the diagnostic runs and does not fail.
    • PCM battery voltage is interrupted.
    • Using a scan tool.

Diagnostic Aids

Inspect the harness going to the A/C clutch and going to the PCM for intermittent connections. While the engine is operating with the A/C enabled, move related electrical connectors and harnesses. This may aid in locating an intermittent fault. The scan tool failure records buffer feature my also help locate a fault. Drive the vehicle in the conditions that were noted from failure record data.

For intermittents, refer to Symptoms .

Test Description

Number(s) below refer to step numbers on the diagnostic table.

  1. Checks if the PCM is able to turn the A/C compressor ON.

  2. Checks for an A/C refrigerant pressure sensor that is at a fixed value (stuck).

  3. An intermittent open A/C clutch status circuit, can cause the PCM to wrongly detect the A/C clutch cycling. When the PCM falsely detects the clutch cycling ON and OFF and the clutch is remaining ON, a DTC P0531 will set since no refrigerant pressure change was detected. So before replacing the A/C refrigerant pressure sensor, inspect the A/C clutch status circuit.

  4. If the scan tool indicates that the A/C clutch is ON, check connections at the compressor first.

  5. If the B+ supply circuit to the A/C relay is intermittent, the PCM A/C clutch status circuit may not detect voltage when A/C is commanded ON. So inspect relay connections and operation.

Step

Action

Value(s)

Yes

No

1

Was the Powertrain On-Board Diagnostic (OBD) System Check performed?

--

Go to Step 2

Go to Powertrain On Board Diagnostic (OBD) System Check

2

Important: If DTCs P0530, P1545, and P1546 are set, use those tables.

  1. Start and idle the engine.
  2. Turn the A/C ON.

Does the A/C clutch engage?

--

Go to Step 3

Go to Step 5

3

  1. Using a scan tool, observe A/C High Side pressure display on the Engine 1 Data List.
  2. Turn the A/C OFF for 10 seconds.
  3. Turn the A/C ON for 10 seconds.

Did the A/C High Side pressure increase more than the specified value when the A/C controls were turned ON?

4 psi

Go to Diagnostic Aids

Go to Step 4

4

Repair the faulty A/C refrigerant pressure sensor connection or faulty sensor.

Is the action complete?

--

Go to Step 12

--

5

Does the scan tool indicate A/C clutch ON?

--

Go to Step 7

Go to Step 6

6

Repair intermittent A/C clutch circuit from the A/C relay to the splice.

Is the action complete?

--

Go to Step 12

--

7

  1. Turn the ignition OFF
  2. Disconnect the A/C compressor clutch harness connector.
  3. Using a test light (J 34142-B), probe the A/C compressor clutch B+ supply circuit to battery ground.
  4. Start the engine and turn the A/C ON.

Does the test light illuminate?

--

Go to Step 8

Go to Step 10

8

Using a test light, probe the A/C compressor clutch B+ supply circuit to the A/C compressor clutch ground circuit.

Does the test light illuminate?

--

Go to Step 9

Go to Step 11

9

Repair the faulty A/C clutch connection or open A/C clutch coil.

Is the action complete?

--

Go to Step 12

--

10

Repair the open or shorted A/C clutch B+ supply circuit.

Is the action complete?

--

Go to Step 12

--

11

Repair the open A/C clutch ground circuit.

Is the action complete?

--

Go to Step 12

--

12

  1. Using the scan tool, select DTC, Clear Info.
  2. Start the engine and idle at normal operating temperature.
  3. Select DTC, Specific, then enter the DTC number which was set.
  4. Operate the vehicle within the conditions for setting this DTC as specified in the supporting text, if applicable.

Does the scan tool indicate that this test ran and passed?

--

Go to Step 13

Go to Step 2

13

Using the scan tool, select Capture Info, Review Info.

Are any DTCs displayed that have not been diagnosed?

--

Go to the applicable DTC table

System OK