GM Service Manual Online
For 1990-2009 cars only
Makes
🢒
Pontiac
🢒
1998
🢒
Firebird
🢒
HVAC
🢒
HVAC Systems - Manual
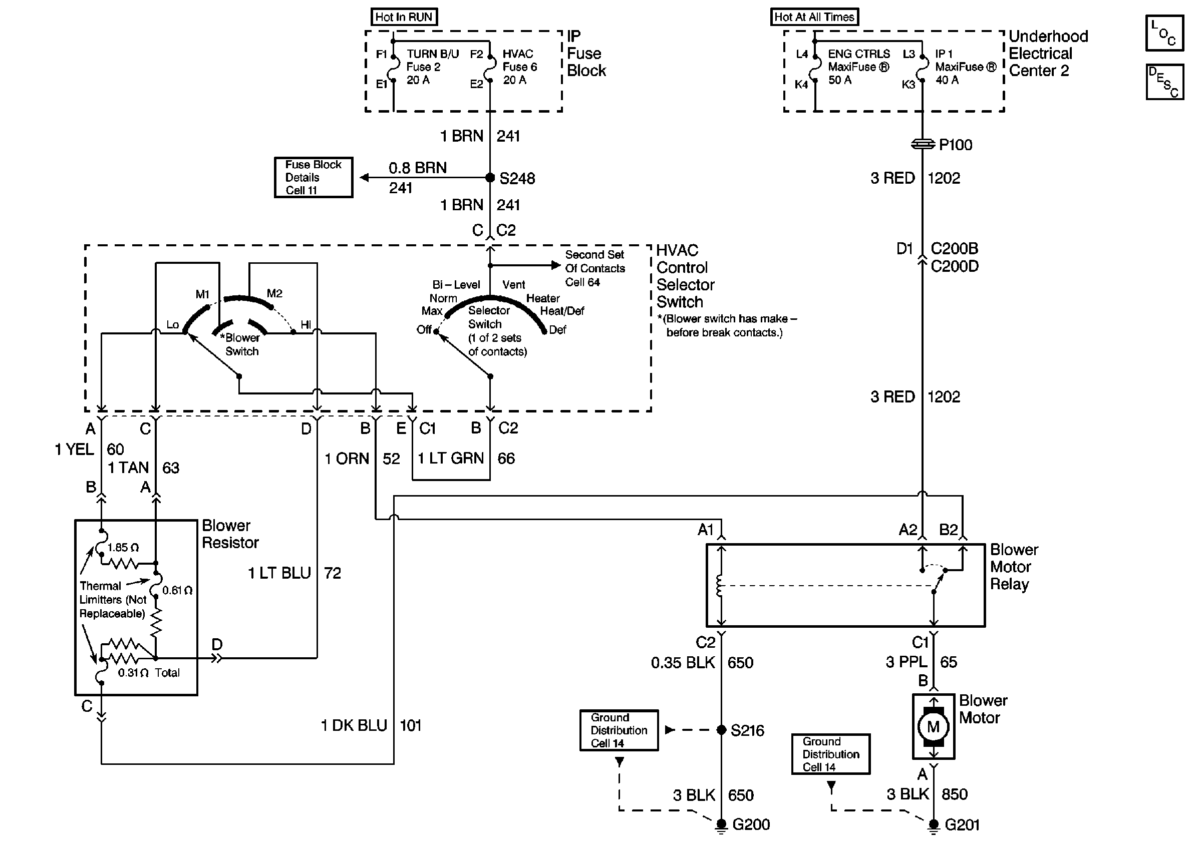
🢒 HVAC Blower Control Schematics
Cell 63
HVAC Components
HVAC Blower Controls Circuit Description
Fuse Block Schematics
Ground Distribution Schematics
Ground Distribution Schematics