GM Service Manual Online
For 1990-2009 cars only
Makes
🢒
Pontiac
🢒
1999
🢒
Firebird
🢒
Body and Accessories
🢒
Doors
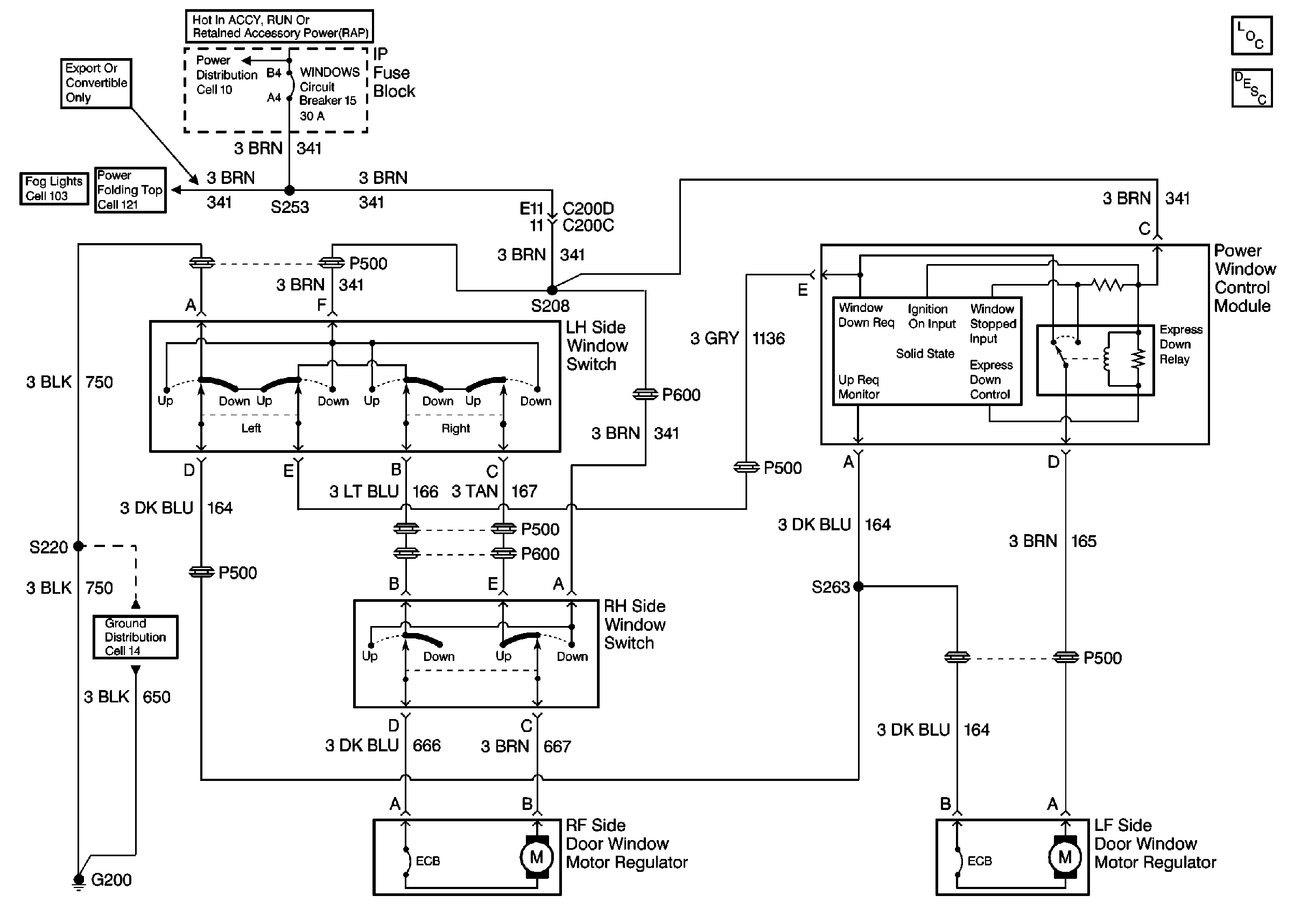
🢒 Power Window Schematics
Cell 120
Power Door Systems Components
Power Windows Circuit Description
Ignition Switch and IP Fuse Block
Cell 121
G200 Door Locks, Mirrors, Windows