GM Service Manual Online
For 1990-2009 cars only
Makes
🢒
Pontiac
🢒
2000
🢒
Firebird
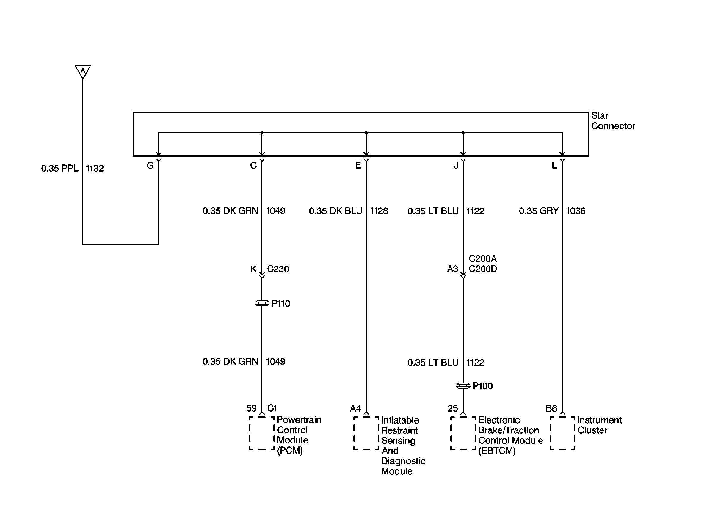
🢒 Class 2 Serial Data Line Cell 50
Class 2 Serial Data Line Cell 50
Class 2 Serial Data Line Cell 50
Power and Ground Cell 50