GM Service Manual Online
For 1990-2009 cars only
Makes
🢒
Pontiac
🢒
2000
🢒
Firebird
🢒 Chevrolet: Rear Fog Lamps
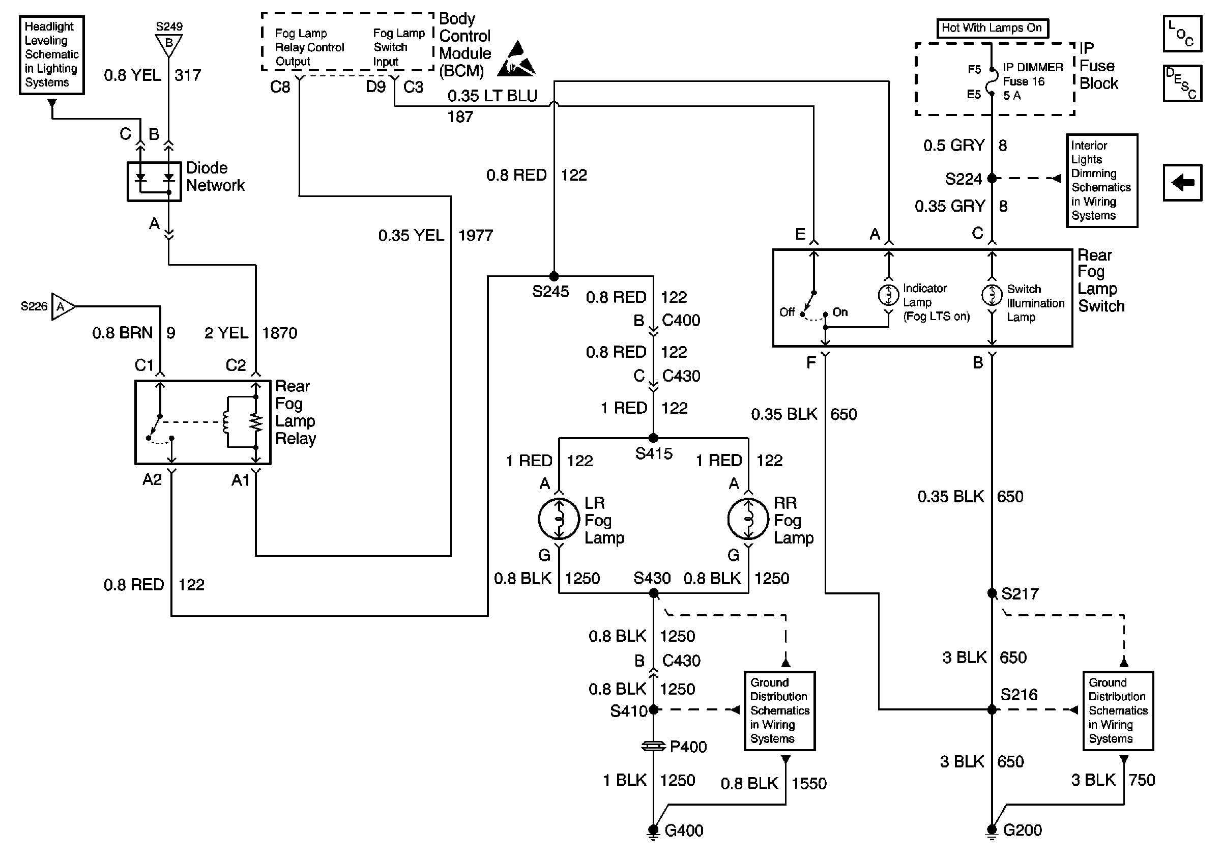
Chevrolet: Rear Fog Lamps
Chevrolet: Rear Fog Lamps
Lighting Systems Components
Fog Lights Circuit Description
Chevrolet: Front Fog Lamps
Interior Illumination Lamps 1 of 2
Ground Distribution Schematics
G400 Chevrolet
Chevrolet: Front Fog Lamps
Chevrolet
Chevrolet: Front Fog Lamps