GM Service Manual Online
For 1990-2009 cars only
Makes
🢒
Pontiac
🢒
2000
🢒
Firebird
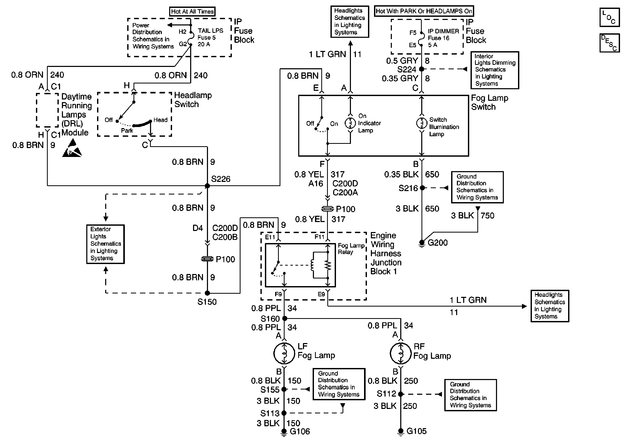
🢒 Fog Lamp Switch, Fog Lamps
Fog Lamp Switch, Fog Lamps
Fog Lamp Switch, Fog Lamps
Lighting Systems Components
Fog Lights Circuit Description
DRL Module, High and Lowbeam Headlights
G105
G200 Splice S216
Interior Illumination Lamps 1 of 2
DRL Module, High and Lowbeam Headlights
G106
DRL Module, Side Marker Lamps, Park/Turn Lamps, Fog Lamp Relay
TAIL LPS and STOP/HAZARD Fuses