GM Service Manual Online
For 1990-2009 cars only

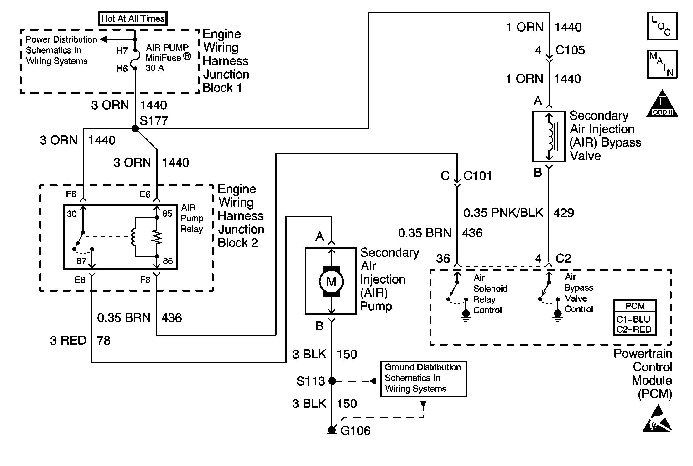
Object Number: 582474  Size: MF
Engine Controls Component Views
AIR Pump and IAC
OBD II Symbol Description Notice
Handling ESD Sensitive Parts Notice

Circuit Description

An AIR pump is used on this vehicle to lower tail pipe emissions on start-up. The PCM supplies a ground to the AIR pump relay, which energizes the AIR pump.

The PCM monitors the HO2S voltages to diagnose the AIR system.

During the AIR test the PCM activates the AIR pump during closed loop operation. When the AIR is activated, the PCM monitors the HO2S voltages and short term fuel trim values for both banks of the engine. If the AIR system is operating properly, the HO2S voltages should go low and the short term fuel trim should go high.

If the PCM determines that the HO2S voltages for BOTH banks did not respond as expected during the tests, DTC P0410 sets. If only one sensor responded, the PCM sets either a DTC P1415 or P1416 to indicate on which bank the AIR system is inoperative.

Conditions for Running the DTC

    • DTCs P0101, P0102, P0103, P0107, P0108, P0112, P0113, P0117, P0118, P0121, P0122, P0123, P0171-P0175, P0200, P0300, P0335, P0336, P0351-P0358, P0443, P0500, P0502, P0503, P1258, and HO2S DTCs not set.
    • The engine operates for more than 2 seconds.
    • The engine run time is more than 15 seconds after closed loop operation.
    • The engine speed is more than 900 RPM.
    • The maximum air flow is 22 g/s.
    • The ECT is between 66°C (151°F) and 110°C (255°F).
    • The IAT is more than -10°C (14°F).
    • The ignition voltage is more than 11.7 volts.
    • The engine load is less than 42.5 percent.
    • Not operating in power enrichment mode OR deceleration fuel cut-off mode.
    • In short term Fuel Trim cells 1, 2, and 5.

Conditions for Setting the DTC

    • HO2S voltage does not go below 222 mV for 1 second, when the AIR pump turns ON during closed loop operation.
    • Short term fuel trim does not change a predetermined value, when the AIR pump turns ON during closed loop operation.

Action Taken When the DTC Sets

    • The PCM illuminates the malfunction indicator lamp (MIL) on the second consecutive ignition cycle that the diagnostic runs and fails.
    • The PCM records the operating conditions at the time the diagnostic fails. The first time the diagnostic fails, the PCM stores this information in the Failure Records. If the diagnostic reports a failure on the second consecutive ignition cycle, the PCM records the operating conditions at the time of the failure. The PCM writes the conditions to the Freeze Frame and updates the Failure Records.

Conditions for Clearing the MIL/DTC

    • The PCM turns OFF the malfunction indicator lamp (MIL) after 3 consecutive ignition cycles that the diagnostic runs and does not fail.
    • A last test failed, or current DTC, clears when the diagnostic runs and does not fail.
    • A history DTC clears after 40 consecutive warm-up cycles, if no failures are reported by this or any other emission related diagnostic.
    • Use a scan tool in order to clear the MIL and the DTC.

Diagnostic Aids

Important: 

   • Remove any debris from the PCM connector surfaces before servicing the PCM. Inspect the PCM connector gaskets when diagnosing/replacing the PCM. Ensure that the gaskets are installed correctly. The gaskets prevent contaminate intrusion into the PCM.
   • For any test that requires probing the PCM or a component harness connector, use the J 35616 connector test adapter kit. Using this kit prevents damage to the harness/component terminals. Refer to Using Connector Test Adapters in Wiring Systems.

    • Excessive resistance in any circuit related to the AIR system may cause this DTC to set. Listen for an audible click as the AIR solenoid and the AIR relay are commanded ON and OFF. If either component does not operate when commanded ON and OFF, and no other DTC is set, inspect the related circuits for excessive resistance.
    • The scan tool offers three modes of AIR output controls. AIR Pump Relay, AIR Solenoid, and AIR System. Select the AIR System function for all AIR diagnostics.
    • If air is present at both outlet hoses when the AIR system is enabled, inspect the AIR check valves and pipes for damage or restrictions.
    • For underhood fuseblock terminal identification, refer to Electrical Center Identification Views in Wiring Systems.

For an intermittent, refer to Symptoms .

Test Description

The numbers below refer to the step numbers on the diagnostic table.

  1. The AIR pump fuse is located in the engine wiring harness junction block #1.

  2. If the AIR pump fuse is OK, then diagnose DTC P0412 or P0418 first.

  3. The AIR pump relay is located in the engine wiring harness junction block #2.

  4. Inspect for intermittent shorts to ground or connections, if the AIR pump functions properly.

  5. Inspect the circuits for a short to ground between the AIR pump fuse and the AIR pump relay. Also inspect the circuit for a short to ground between the splice and the AIR solenoid valve.

DTC P0410 - Secondary Air Injection (AIR) System

Step

Action

Value(s)

Yes

No

1

Did you perform the Powertrain On-Board Diagnostic (OBD) System Check?

--

Go to Step 2

Go to Powertrain On Board Diagnostic (OBD) System Check

2

Is the AIR Pump fuse OK?

--

Go to Step 3

Go to Step 15

3

Is DTC P0412 or P0418 also set?

--

Go to DTC P0412 Secondary Air Injection (AIR) Solenoid Control Circuit or DTC P0418 Secondary Air Injection (AIR) Pump Relay Control Circuit

Go to Step 4

4

  1. Install the scan tool.
  2. Turn ON the ignition with the engine OFF.
  3. Enable the AIR system with a scan tool in output controls.

Does the AIR pump turn ON?

--

Go to Step 9

Go to Step 5

5

Important:  Refer to Electrical Center Identification Views in Wiring Systems for relay terminal identification.

  1. Turn OFF the ignition.
  2. Disconnect the AIR pump relay.
  3. Turn ON the ignition with the engine OFF.
  4. Probe the AIR pump relay B+ supply circuit terminal (switch side of relay) using the test lamp J 35616-200 connected to a ground. Refer to Using Connector Test Adapters in Wiring Systems.

Is the test lamp illuminated?

--

Go to Step 6

Go to Step 19

6

Jumper the B+ terminal to the AIR pump feed circuit at the relay harness connector using a fused jumper wire. Refer to Using Fused Jumper Wires in Wiring Systems.

Does the AIR pump turn ON?

--

Go to Step 26

Go to Step 7

7

  1. The jumper still installed.
  2. Disconnect the AIR pump electrical connector.
  3. Probe terminal A of the AIR pump electrical connector using the test lamp J 35616-200 connected to battery ground. Refer to Using Connector Test Adapters in Wiring Systems.

Is the test lamp illuminated?

--

Go to Step 8

Go to Step 20

8

  1. The jumper still installed.
  2. Connect the test lamp J 35616-200 from terminal A to terminal B of the AIR pump harness connector.

Is the test lamp illuminated?

--

Go to Step 29

Go to Step 21

9

  1. Disconnect the vacuum source from the AIR solenoid valve. Refer to Secondary Air Injection Solenoid Valve Replacement .
  2. Connect a vacuum gauge to the vacuum source.
  3. Start and idle the engine.

Is an engine vacuum displayed on the vacuum gauge?

--

Go to Step 10

Go to Step 25

10

  1. Turn OFF the ignition.
  2. Reconnect the vacuum source to the AIR solenoid valve.
  3. Disconnect the vacuum hose to the AIR shut off valve at the AIR solenoid valve.
  4. Connect a vacuum gauge to the AIR solenoid valve port.
  5. Start and idle the engine.
  6. Enable the AIR system with a scan tool in output controls.

Is an engine vacuum indicated on the vacuum gauge when the AIR system is enabled?

--

Go to Step 11

Go to Step 28

11

  1. Turn OFF the ignition.
  2. Reconnect the vacuum hose to the AIR solenoid valve.
  3. Disconnect the vacuum hose from the AIR Shut-off valve. Refer to Secondary Air Injection Shut Off Valve Replacement .
  4. Connect a vacuum gauge to the AIR shut off supply vacuum hose.
  5. Start and idle the engine.
  6. Enable the AIR system with the scan tool in output controls.

Is an engine vacuum indicated on the vacuum gauge when the AIR system is enabled?

--

Go to Step 12

Go to Step 25

12

  1. Turn OFF the ignition.
  2. Install the vacuum hose to the AIR shut OFF valve.
  3. Disconnect the AIR supply hose (from the AIR pump) at the connector (located near the left wheel well).
  4. Start and idle the engine.
  5. Enable the AIR system with the scan tool in output controls.

Is air present at the AIR shut off valve supply hose?

--

Go to Step 13

Go to Step 24

13

  1. Connect the AIR shut off valve supply hose.
  2. Disconnect both AIR hoses from the AIR pipe check valves.
  3. Start and idle the engine.
  4. Enable the AIR system with the scan tool in output controls.

Is air present at both hoses?

--

Go to Diagnostic Aids

Go to Step 14

14

  1. Inspect the AIR hoses for restrictions or damage.
  2. If you find an AIR hose restricted or damaged, repair as necessary.

Did you find and correct the condition?

--

Go to Step 31

Go to Step 27

15

  1. Turn OFF the ignition.
  2. Remove the AIR pump relay from the underhood electrical center 2.
  3. Remove the AIR pump fuse from the underhood electrical center 1.
  4. Disconnect the AIR solenoid harness connector.
  5. Probe the battery feed terminal for the AIR pump relay harness connector with the test lamp J 35616-200 connected to B+.

Does the test lamp illuminate?

--

Go to Step 22

Go to Step 16

16

  1. Disconnect the AIR pump harness connector.
  2. Probe the AIR pump electrical connector terminal A (harness side) with the test lamp J 35616-200 connected to B+.

Does the test lamp illuminate?

--

Go to Step 23

Go to Step 17

17

  1. Turn OFF the ignition.
  2. Re-install the following components/electrical connector:
  3. • A new AIR pump fuse
    • The AIR pump relay
    • The AIR solenoid
  4. Turn ON the ignition leaving the engine OFF.
  5. Enable the AIR system with the scan tool in output controls.

Does the AIR pump fuse open?

--

Go to Step 28

Go to Step 18

18

  1. Connect the AIR pump electrical connector.
  2. Enable the AIR pump with a scan tool in output controls.

Does the AIR pump fuse open?

--

Go to Step 30

Go to Diagnostic Aids

19

Repair the open circuit between the fuse and the relay. Refer to Wiring Repairs in Wiring Systems.

Is the action complete?

--

Go to Step 31

--

20

Repair the open circuit between the AIR pump and the AIR relay. Refer to Wiring Repairs in Wiring Systems.

Is the action complete?

--

Go to Step 31

--

21

Repair the faulty ground connection or the open ground circuit. Refer to Wiring Repairs in Wiring Systems.

Is the action complete?

--

Go to Step 31

--

22

Repair the short to ground in the ignition feed circuit. Refer to Wiring Repairs in Wiring Systems.

Is the action complete?

--

Go to Step 31

--

23

Repair the short to ground in the circuit between the AIR pump relay and the AIR pump. Refer to Wiring Repairs in Wiring Systems.

Is the action complete?

--

Go to Step 31

--

24

  1. Inspect the AIR inlet hose and AIR outlet hose from the AIR pump for restrictions or damage.
  2. Repair the restriction or damage to the AIR hose.

Is the action complete?

--

Go to Step 31

--

25

Repair the vacuum hose as necessary.

Is the action complete?

--

Go to Step 31

--

26

Replace the AIR pump relay.

Is the action complete?

--

Go to Step 31

--

27

Replace the AIR Shut-off valve. Refer to Secondary Air Injection Shut Off Valve Replacement .

Is the action complete?

--

Go to Step 31

--

28

Replace the AIR solenoid valve. Refer to Secondary Air Injection Solenoid Valve Replacement .

Is the action complete?

--

Go to Step 31

--

29

  1. Inspect for poor connections at the AIR pump electrical connector. Refer to Testing for Intermittent Conditions and Poor Connections in Wiring Systems.
  2. Repair the poor connection as necessary. Refer to Repairing Connector Terminals in Wiring Systems.

Did you find and correct the condition?

--

Go to Step 31

Go to Step 30

30

Replace the AIR pump. Refer to Secondary Air Injection Pump Replacement

Is the action complete?

--

Go to Step 31

--

31

  1. Select the Diagnostic Trouble Codes (DTC) option and the Clear DTC Information option using the scan tool.
  2. Idle the engine at the normal operating temperature.
  3. Select the Specific DTC option under the Diagnostic Trouble Code (DTC) option using a scan tool.
  4. Operate vehicle within the Conditions for Running the DTC as specified in the supporting text, if applicable.

Does the scan tool indicate that this test passed?

--

Go to Step 32

--

32

Select the Capture Info option and the Review Info option using the scan tool.

Are any DTCs displayed that you have not diagnosed?

--

Go to the applicable DTC table

System OK