GM Service Manual Online
For 1990-2009 cars only

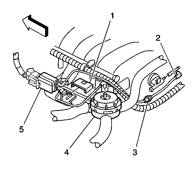
Removal Procedure


    Object Number: 604931  Size: SH
  1. Disconnect the AIR solenoid valve (5) electrical connector.
  2. Remove the vacuum hose from the AIR solenoid valve vacuum port.
  3. Depress the locking tab for the AIR solenoid valve bracket.
  4. Remove the AIR solenoid valve.

Installation Procedure


    Object Number: 604931  Size: SH
  1. Install the AIR solenoid valve.
  2. Install the vacuum hoses to the AIR solenoid valve vacuum ports.
  3. Connect the AIR solenoid valve (5) electrical connector.