GM Service Manual Online
For 1990-2009 cars only
Figure 1:

Power, Ground, Communication, References (1 of 5)


Object Number: 1963503  Size: FS
Master Electrical Component List
Body Control System Description and Operation
Control Module References
References (2 of 5)
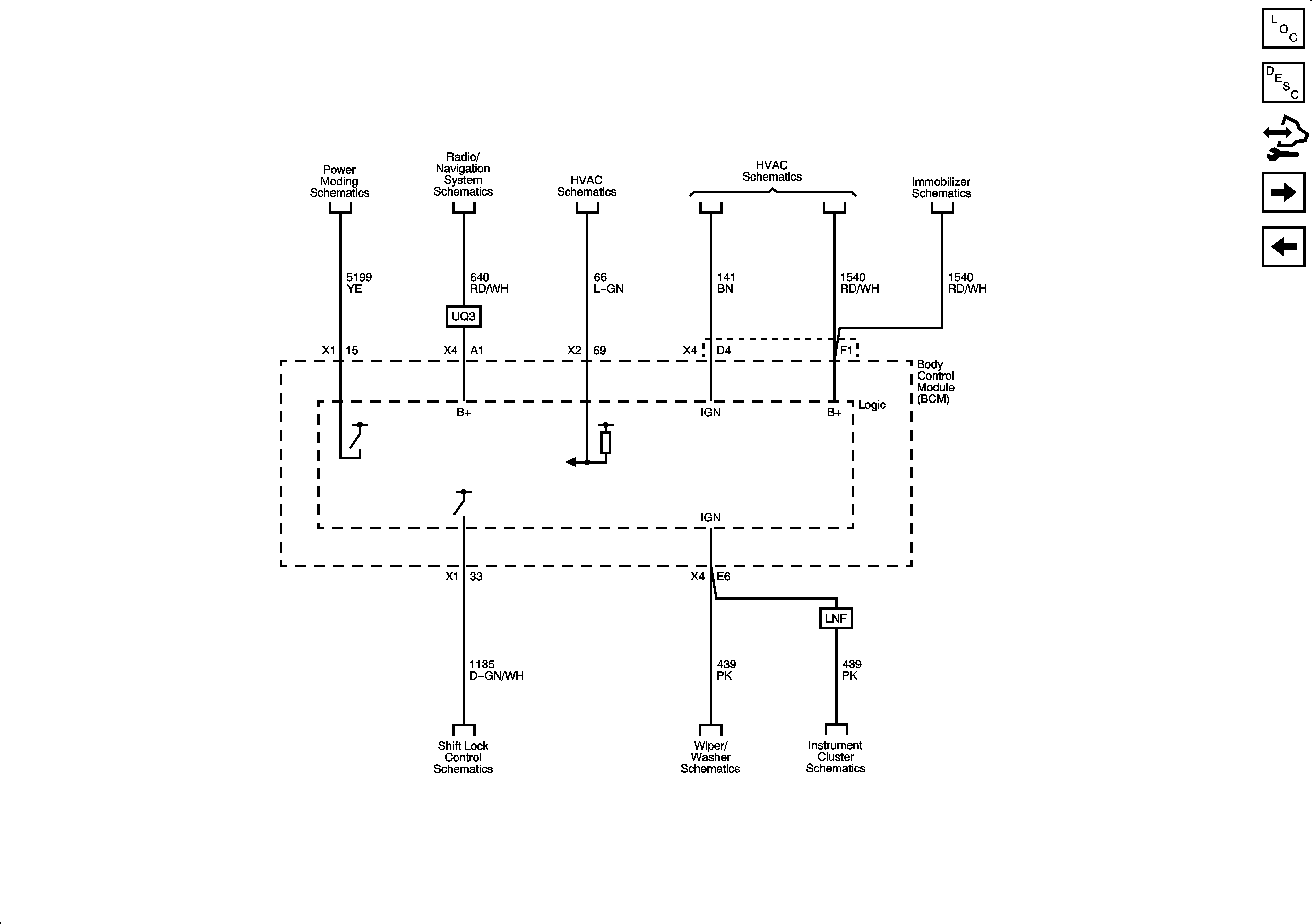
Figure 2:

References (2 of 5)


Object Number: 1963506  Size: FS
Master Electrical Component List
Body Control System Description and Operation
Control Module References
References (3 of 5)
Power, Ground, Communication, References (1 of 5)
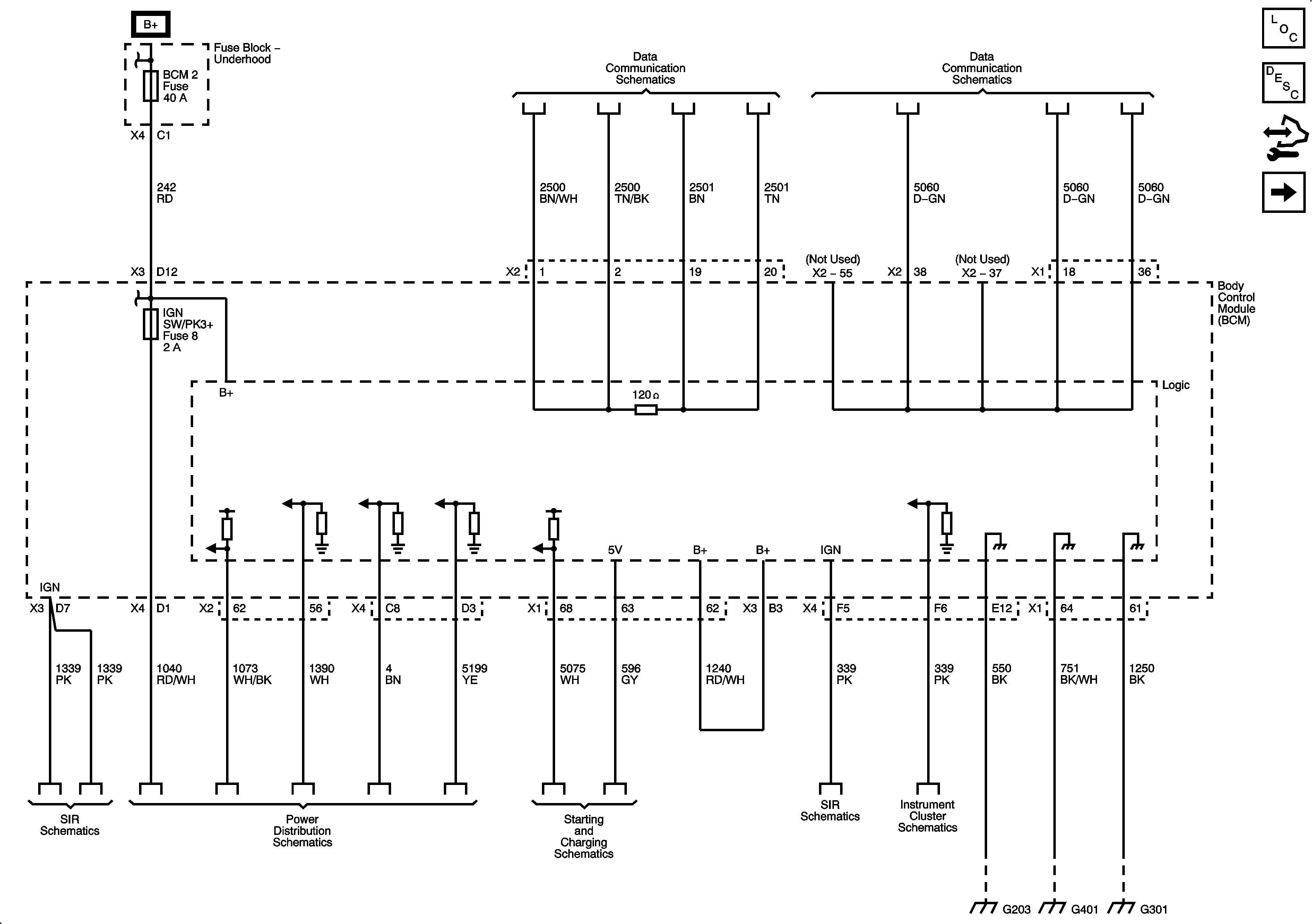
Figure 3:

References (3 of 5)


Object Number: 1963508  Size: FS
Master Electrical Component List
Body Control System Description and Operation
Control Module References
References (4 of 5)
References (2 of 5)
Figure 4:

References (4 of 5)


Object Number: 1963511  Size: FS
Master Electrical Component List
Body Control System Description and Operation
Control Module References
References (5 of 5)
References (3 of 5)
Figure 5:

References (5 of 5)


Object Number: 1963515  Size: FS
Master Electrical Component List
Body Control System Description and Operation
Control Module References
References (4 of 5)