GM Service Manual Online
For 1990-2009 cars only
Makes
🢒
Pontiac
🢒
2009
🢒
G5
🢒
Diagnostic Navigation
🢒
Vehicle Diagnostic Information
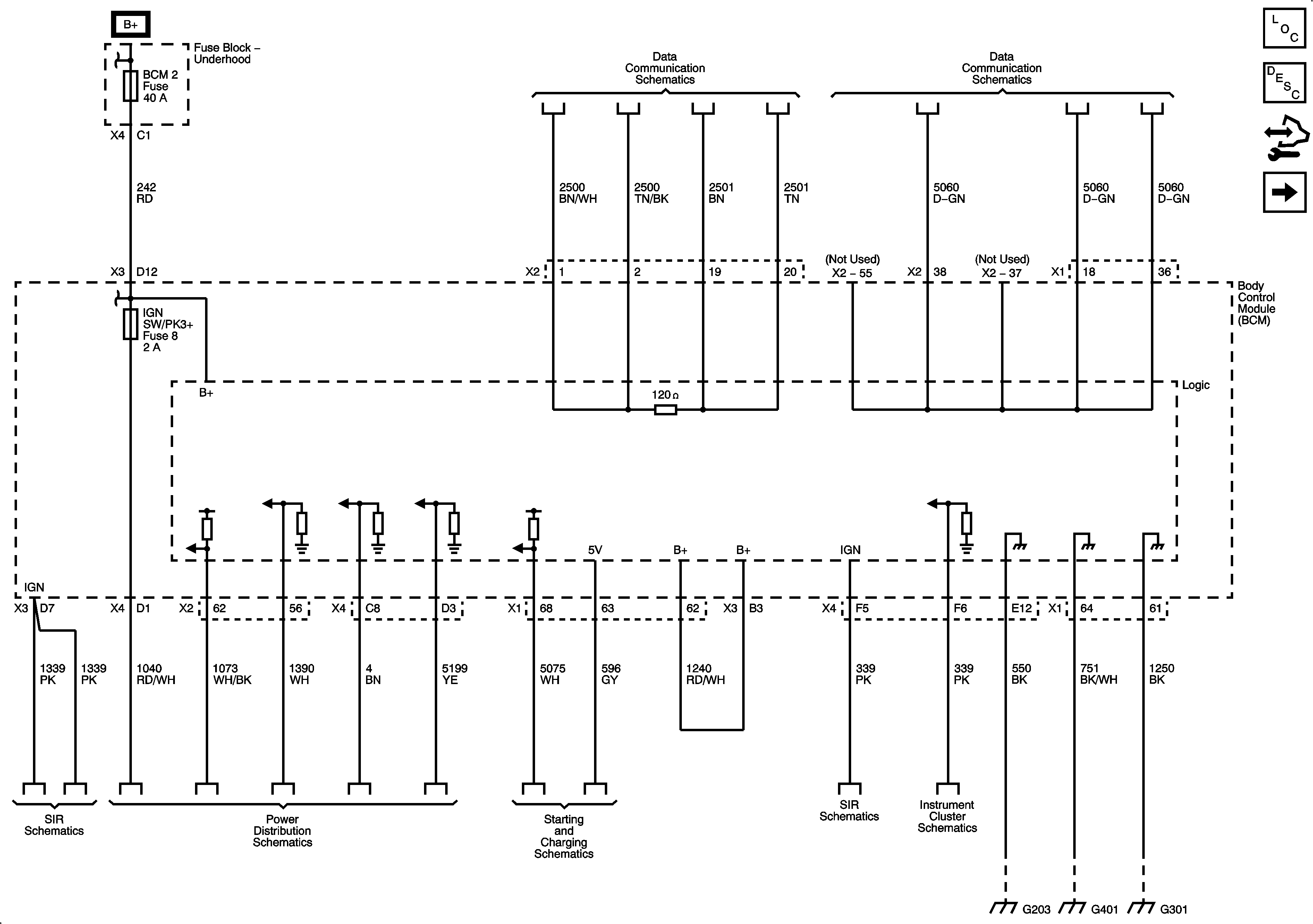
🢒 Body Control System Schematics
Figure
1:
Power, Ground, Communication, References (1 of 5)
Figure
2:
References (2 of 5)
Figure
3:
References (3 of 5)
Figure
4:
References (4 of 5)
Figure
5:
References (5 of 5)