GM Service Manual Online
For 1990-2009 cars only
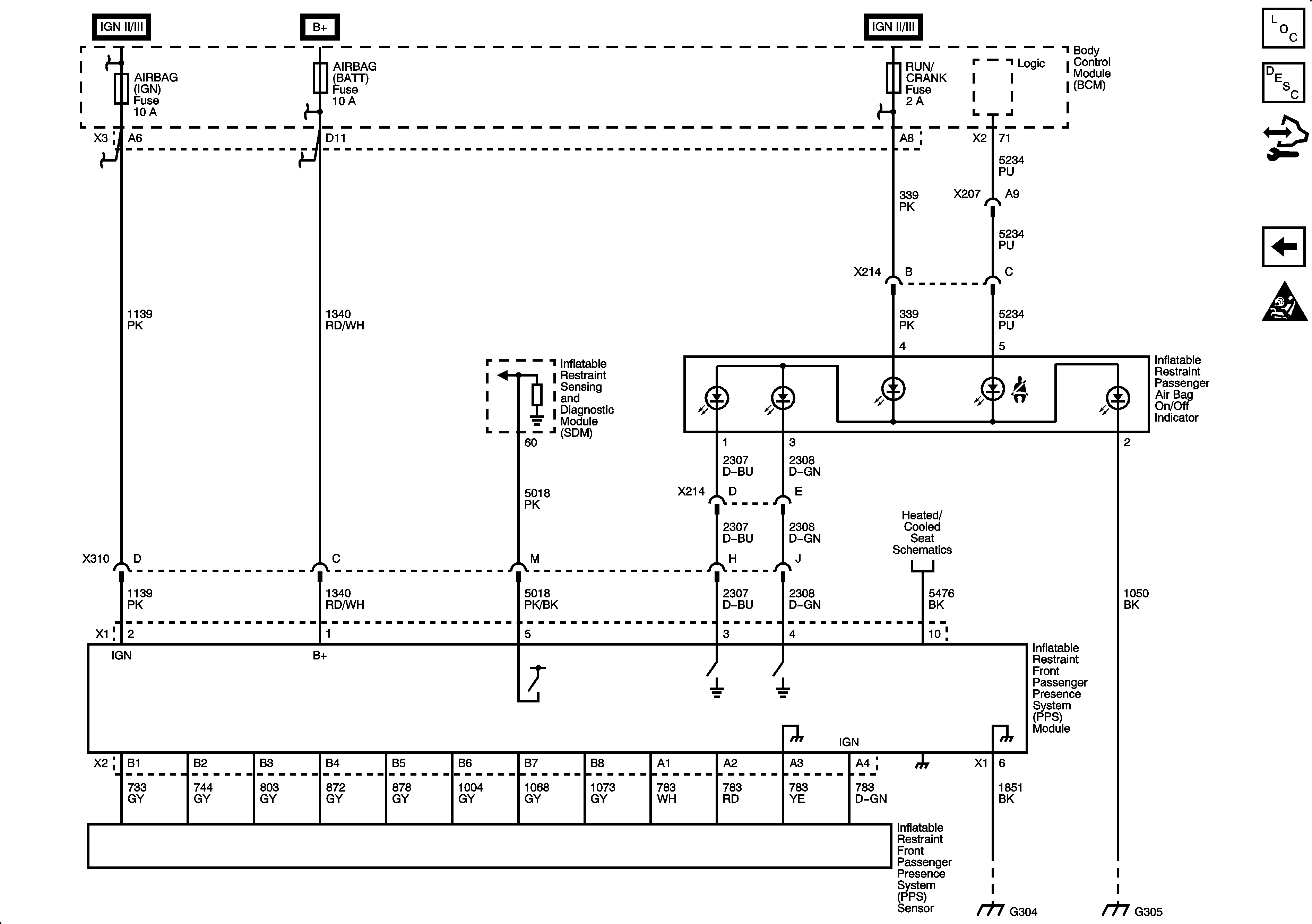
Figure 1:

Front Modules and Sensors, Ground, Indicator and Power


Object Number: 2079538  Size: FS
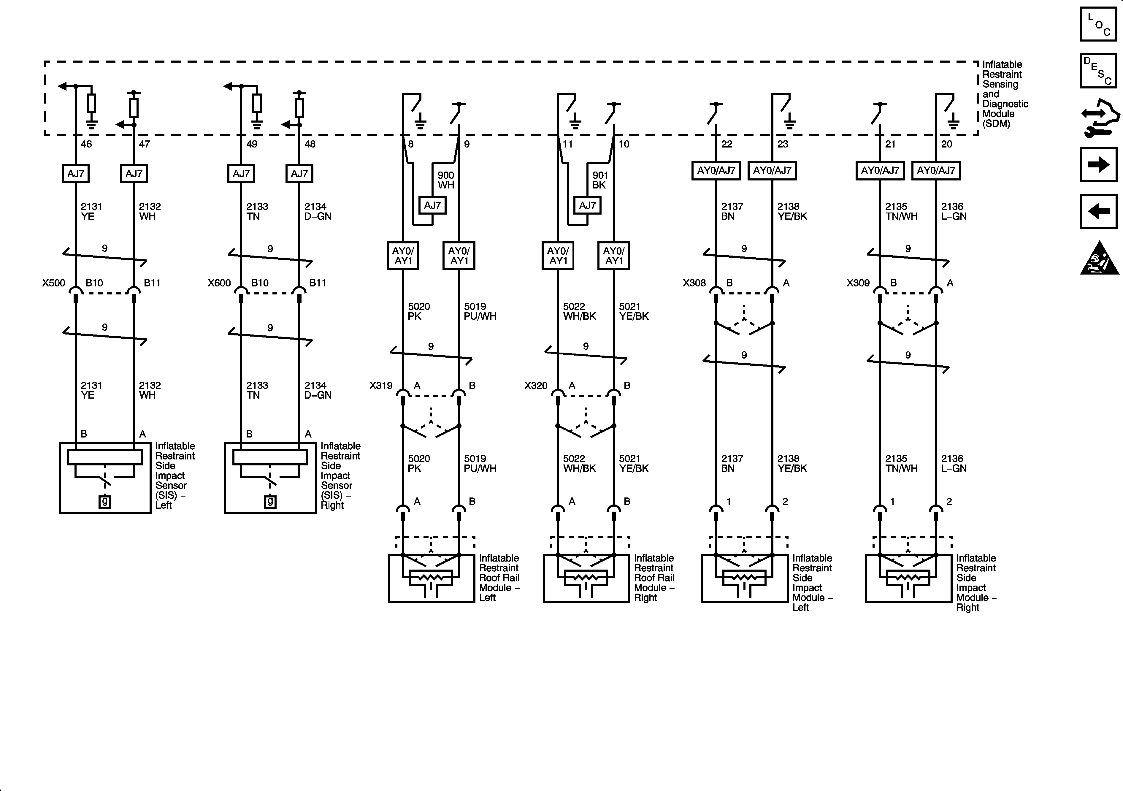
Figure 2:

Roof Rail and Side Impact Modules and Sensors


Object Number: 2079541  Size: FS
Figure 3:

Seat Belt Pretensioner


Object Number: 2079549  Size: FS
Figure 4:

Passenger Presence System


Object Number: 2079554  Size: FS