GM Service Manual Online
For 1990-2009 cars only

Removal Procedure


    Object Number: 1377466  Size: SH
  1. Remove the HVAC module. Refer to HVAC Module Assembly Replacement .
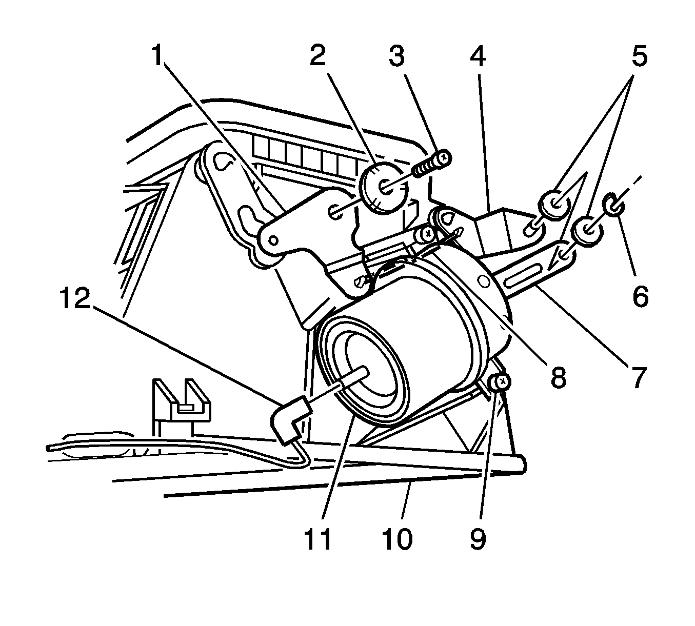
  2. Disconnect the recirculation actuator vacuum hose (12) from the recirculation actuator (11).

  3. Object Number: 1376527  Size: SH
  4. Remove the thermal expansion valve (TXV) joint bracket screws (3) and remove the bracket (2) from the HVAC unit (1).

  5. Object Number: 1376526  Size: SH
  6. Remove the screws (1) and clip (2) from air duct (3) and HVAC module (4).
  7. Remove the air duct from the HVAC module.

  8. Object Number: 1377466  Size: SH
  9. Remove the clip (6), actuator rod (7) and spacers (5) from the recirculation door lever (4).
  10. Remove the screw (3), washer (2) and lever assembly (1) from the recirculation duct (10).

  11. Object Number: 1376476  Size: SH
  12. Remove the 2 screws (2) from each recirculation door (3) to the shaft (1).
  13. Remove the recirculation doors from the shafts and duct (4).

Installation Procedure


    Object Number: 1376476  Size: SH
  1. Install the recirculation doors (3) to the shafts (1) and duct (4).
  2. Notice: Use the correct fastener in the correct location. Replacement fasteners must be the correct part number for that application. Fasteners requiring replacement or fasteners requiring the use of thread locking compound or sealant are identified in the service procedure. Do not use paints, lubricants, or corrosion inhibitors on fasteners or fastener joint surfaces unless specified. These coatings affect fastener torque and joint clamping force and may damage the fastener. Use the correct tightening sequence and specifications when installing fasteners in order to avoid damage to parts and systems.

  3. Secure the recirculation doors to the shafts with the screws (2).
  4. Tighten
    Tighten the screws to 0.8 N·m (7 lb in).


    Object Number: 1377466  Size: SH
  5. Install the washer (2) and lever (1) assembly to the recirculation duct (10). Secure with the screw (3).
  6. Tighten
    Tighten the screws to 2 N·m (18 lb in).

  7. Install the actuator rod (7), spacers (5) and clip (6) to the recirculation door lever (4).

  8. Object Number: 1376526  Size: SH
  9. Install the recirculation air duct (3) to the HVAC module (4). Secure the air duct with the screws (1) and clip (2).
  10. Tighten
    Tighten the screws to 4 N·m (35 lb in).


    Object Number: 1376527  Size: SH
  11. Install the TXV joint bracket (2) to the HVAC unit (1). Secure the bracket with the screws (3).
  12. Tighten
    Tighten the screws to 4 N·m(35 lb in).


    Object Number: 1377466  Size: SH
  13. Connect the recirculation actuator vacuum hose (12) to the recirculation actuator (11).
  14. Install the HVAC module. Refer to HVAC Module Assembly Replacement .