GM Service Manual Online
For 1990-2009 cars only
Makes
🢒
Pontiac
🢒
2005
🢒
GTO
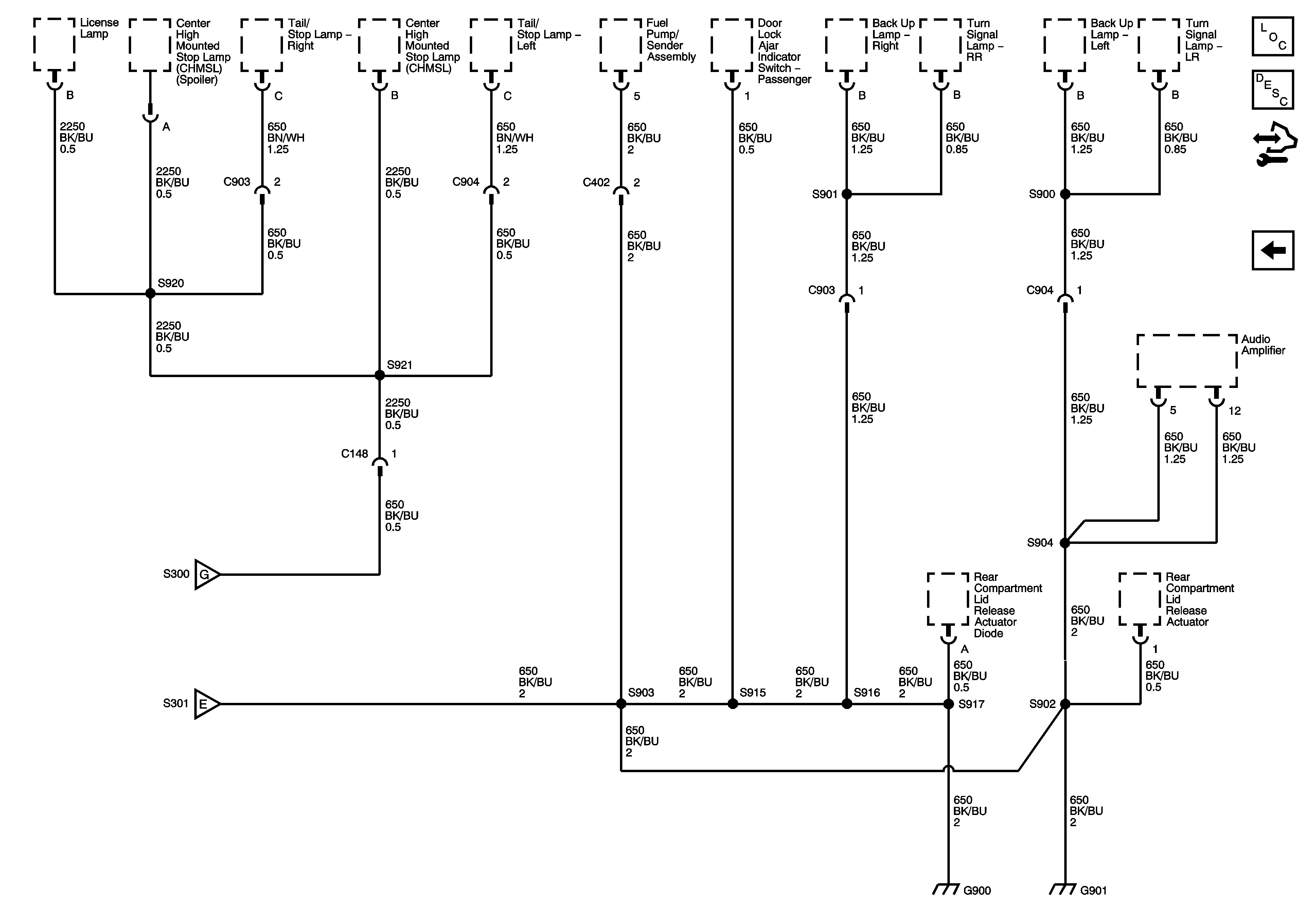
🢒 G900 and G901
G900 and G901
G900 and G901
Master Electrical Component List
Control Module References
G300, G301 and G400