GM Service Manual Online
For 1990-2009 cars only

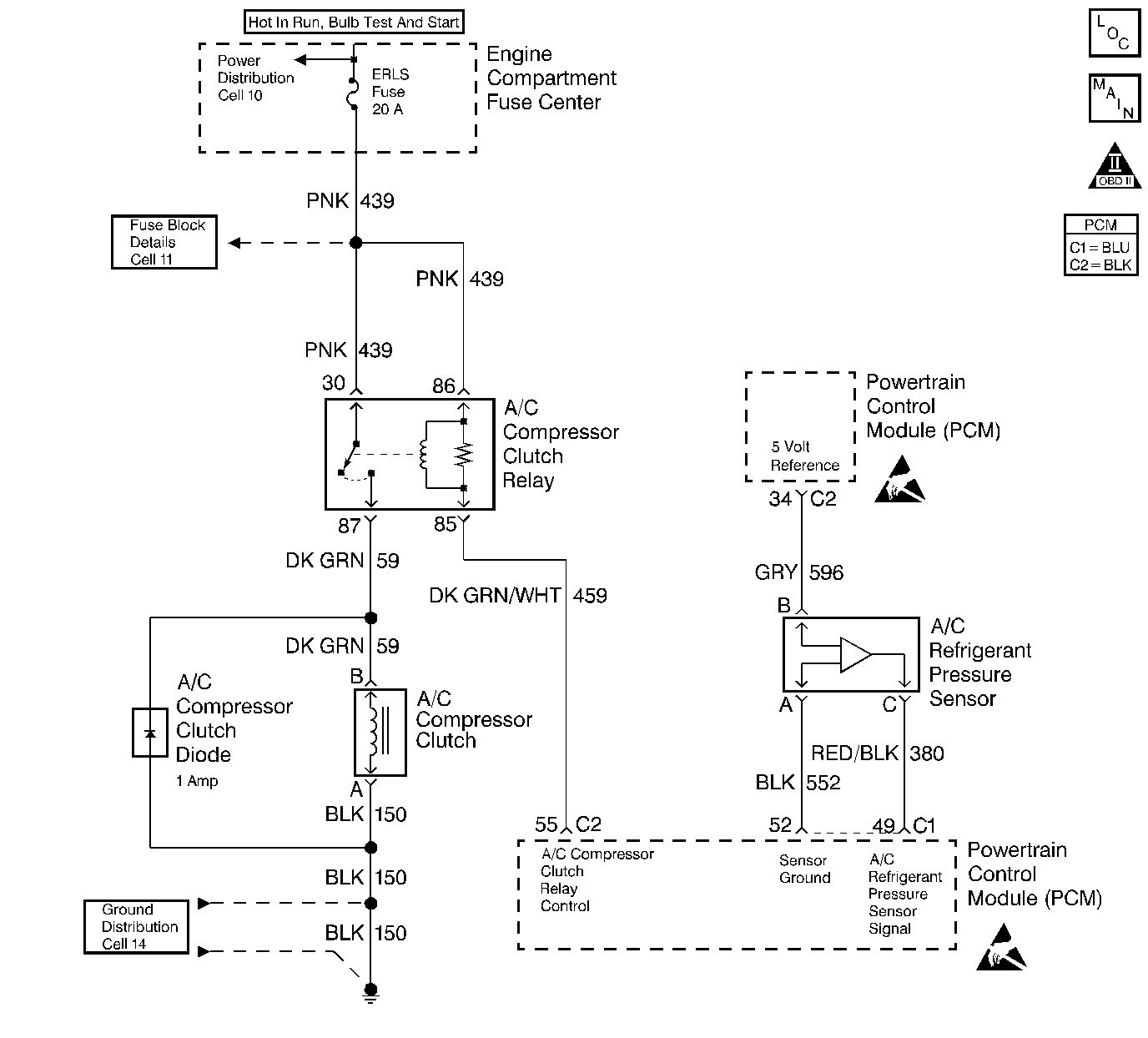
Object Number: 51211  Size: LF
Engine Controls Components
A/C Controls
OBD II Symbol Description Notice
Engine Controls Connector End Views
Handling ESD Sensitive Parts Notice
Handling ESD Sensitive Parts Notice

Circuit Description

The air conditioning (A/C) refrigerant pressure sensor responds to the changes in the A/C refrigerant high side pressure. This input indicates how much load the A/C compressor is putting on the engine, and is one of the factors used by the Powertrain Control Module (PCM) in order to determine the idle air control (IAC) position for the idle speed. The circuits consist of a 5 volt reference and a ground, both provided by the PCM, and a signal from the sensor. The signal is a voltage which is proportional to the A/C pressure. The sensor's operating range is between 0 and 459 psi. At 0 psi, the signal voltage will be about 0.1 volt, varying to about 4.9 volt at 459 psi.

Conditions for Setting the DTC

    • The A/C refrigerant sensor pressure is greater than 453 psi (4.94 V) with A/C requested
        Or
    • The A/C refrigerant sensor pressure is greater than 363 psi (4.0 V) with A/C not requested
        Or
    • The A/C refrigerant sensor pressure is less than 0 psi (0.20 V) when the Air Temperature (IAT) is greater than 0°C (32°F) and DTCs P0112 or P0113 are not set
        Or
    • The A/C refrigerant sensor pressure is less than 0 psi (0.10 V) when the Air Temperature (IAT) is greater than 0°C (32°F) and DTCs P0112 or P0113 are set.
    • Any of the above conditions met for 15 seconds.

Action Taken When the DTC Sets

    • The PCM will record the operating conditions at the time during which the diagnostic fails. This information will store in the Failure Records buffer.
    • A history DTC stores.
    • The PCM will disable the A/C compressor clutch.

Conditions for Clearing the MIL/DTC

    • A history DTC will clear after 40 consecutive warm up cycles without a fault.
    • A scan tool can clear the MIL/DTCs.

Diagnostic Aids

    • The DTC P0530 sets when the signal voltage falls outside of the normal possible range of the sensor.
    • If the actual pressure of the A/C system matches the scan tool readings, repair any A/C pressure problems before using this table. Refer to the Air Conditioning System section of the service manual.
    • Thoroughly check any suspected circuitry for the following conditions:
       - Backed out terminals
       - Improper mating of the terminals
       - Broken locks
       - Improperly formed or damaged terminals
       - Poor terminal to wiring connections
       - Physical damage to the wiring harness

Test Description

Number(s) below refer to the step number(s) on the Diagnostic Table.

  1. The Powertrain OBD System Check prompts the technician to complete some basic checks and store the freeze frame and failure records data on the scan tool if applicable. This creates an electronic copy of the data taken when the malfunction occurred. The information is then stored on the scan tool for later reference.

  2. If the MAP or TP sensor DTC is set, the malfunctioning circuit is diagnosed in these tables, refer to the appropriate table .

  3. An open or poor connection in a shared sensor ground circuit will cause other DTCs to be set. If no other DTCs were set, the malfunction must be between the sensor and the circuit splice.

  4. Determines if the low voltage signal was from the sensor or the signal circuit. Jumping the signal circuit to the 5 volt reference checks the circuits, connections and the PCM.

  5. An open in a shared 5 volt reference circuit can cause other DTCs to be set. If no other DTCs were set, the circuit must be open between the sensor and the circuit splice.

  6. The replacement PCMs must be reprogrammed and the crankshaft position system variation procedure must be preformed. Refer to the latest Techline procedure for the PCM reprogramming and also refer to the Powertrain Control Module (PCM) for the Crankshaft variation learn procedure .

  7. If no malfunction have been found at this point and no additional DTCs were set, refer to Diagnostic Aids for additional checks and information.

DTC P0530-A/C Refrigerant Pressure Sensor Circuit

Step

Action

Value(s)

Yes

No

1

Was the Powertrain On-Board Diagnostic (OBD) System Check performed?

--

Go to Step 2

Go to Powertrain On Board Diagnostic (OBD) System Check

2

  1. Turn the ignition switch ON, with the engine OFF.
  2. Install a scan tool.

Were any MAP or TP DTCs also set?

--

Go to MAP or TP DTC Tables

Go to Step 3

3

Does the A/C high side value read greater than the specified value?

4.0V (363 psi)

Go to Step 4

Go to Step 5

4

Disconnect the A/C pressure sensor electrical connector.

Is the A/C high side value less than the specified value?

1.0V (76 psi)

Go to Step 6

Go to Step 11

5

Is the A/C high side value less than the specified value?

0.20V (0 psi)

Go to Step 7

Go to Step 8

6

Connect a DVM to B+ and probe the A/C refrigerant pressure sensor ground circuit.

Does the DVM measure the specified voltage?

B+

Go to Step 9

Go to Step 10

7

  1. Disconnect the A/C pressure sensor electrical connector.
  2. Connect a DVM to ground and probe the A/C refrigerant pressure sensor 5 volt reference circuit.

Does the DVM measure near the specified voltage?

5.0V

Go to Step 12

Go to Step 13

8

  1. Start the engine.
  2. Turn the A/C selector switch OFF.

Does the A/C compressor clutch remain engaged?

--

Go to Step 14

Go to Step 25

9

Check for a poor connection at the A/C refrigerant pressure sensor. If OK, replace the A/C refrigerant pressure sensor.

Is the action complete?

--

Go to Step 25

--

10

Check for an open or a poor connection in the A/C refrigerant pressure sensor ground circuit.

Is the action complete?

--

Go to Step 25

--

11

Connect a DVM to ground and probe the A/C refrigerant pressure sensor signal circuit.

Is the voltage greater than the specified value?

4.0V-6.0V

Go to Step 16

Go to Step 17

12

Using a jumper wire, jumper the A/C refrigerant pressure sensor 5 volt reference and signal circuit terminals together.

Does the scan tool A/C Highside value read greater than the specified value?

4.6V (421 psi)

Go to Step 9

Go to Step 18

13

Check for an open, short to ground, or a poor connection in the A/C refrigerant pressure sensor 5 volt reference circuit.

Was a repair necessary?

--

Go to Step 25

--

14

  1. Disconnect the A/C relay.
  2. Connect a test light to B+ and probe the A/C relay control terminal at the relay center.

Does the test light illuminate?

--

Go to Step 19

Go to Step 20

15

Check for a poor connection at the PCM. If OK, replace the PCM.

Is the action complete?

--

Go to Step 25

--

16

Check for a short to B+ in the A/C refrigerant pressure sensor signal circuit and repair as necessary.

Was a repair necessary?

--

Go to Step 25

Go to Step 15

17

Check the A/C refrigerant pressure sensor signal circuit for a short to the 5 volt reference circuit and repair as necessary.

Was a repair necessary?

--

Go to Step 25

Go to Step 15

18

Connect a DVM to B+, probe the A/C refrigerant pressure sensor signal circuit.

Does the DVM read greater than the specified value?

0.5V

Go to step 21

Go to step 22

19

Check the A/C compressor clutch relay control circuit for a short to ground and repair as necessary.

Was a repair necessary?

--

Go to Step 25

Go to Step 15

20

Did the A/C clutch disengage when the relay was removed?

--

Go to Step 23

Go to Step 24

21

Check for a short to ground or a short to the sensor ground in the A/C refrigerant pressure sensor signal circuit and repair as necessary.

Was a repair necessary?

--

Go to Step 25

Go to Step 15

22

Check for an open in the A/C refrigerant pressure sensor signal circuit and repair as necessary.

Was a repair necessary?

--

Go to Step 25

Go to Step 15

23

Replace the A/C compressor clutch relay.

Is the action complete?

--

Go to Step 25

--

24

Check for a short to B+ in the A/C compressor clutch ignition feed circuit, or for a malfunctioning A/C compressor clutch.

Is the action complete?

--

Go to Step 25

--

25

  1. Using the scan tool, clear the DTCs.
  2. Start the engine and idle at normal operating temperature
  3. Operate the vehicle within the conditions for setting the DTC as specified in the supporting text.

Does the scan tool indicate that this diagnostic has ran and passed?

--

Go to Step 26

Go to Step 2

26

Check if any additional DTCs are set.

Are any DTCs displayed that has not been diagnosed?

--

Go to applicable DTC table

System OK

Refer to Diagnostic Aids