GM Service Manual Online
For 1990-2009 cars only
Makes
🢒
Pontiac
🢒
1998
🢒
Grand Am
🢒
Body and Accessories
🢒
Lighting Systems
🢒 Interior Lights Dimming Schematics
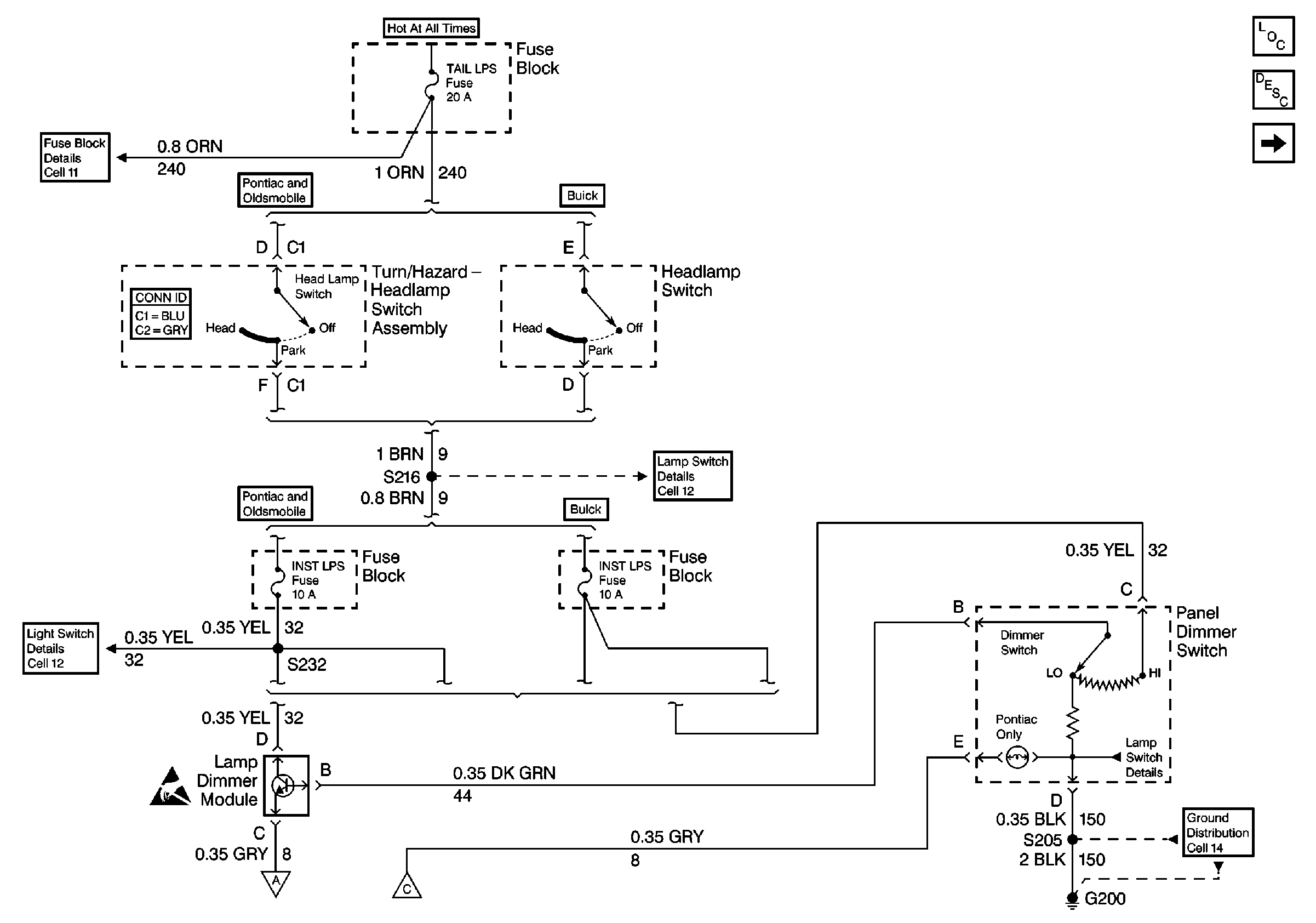
Figure
1:
Cell 117: 1 of 3
Fuse Block Schematics
Lighting Systems Components
Cell 117: 2 of 3
Ground Distribution Schematics
Handling ESD Sensitive Parts Notice
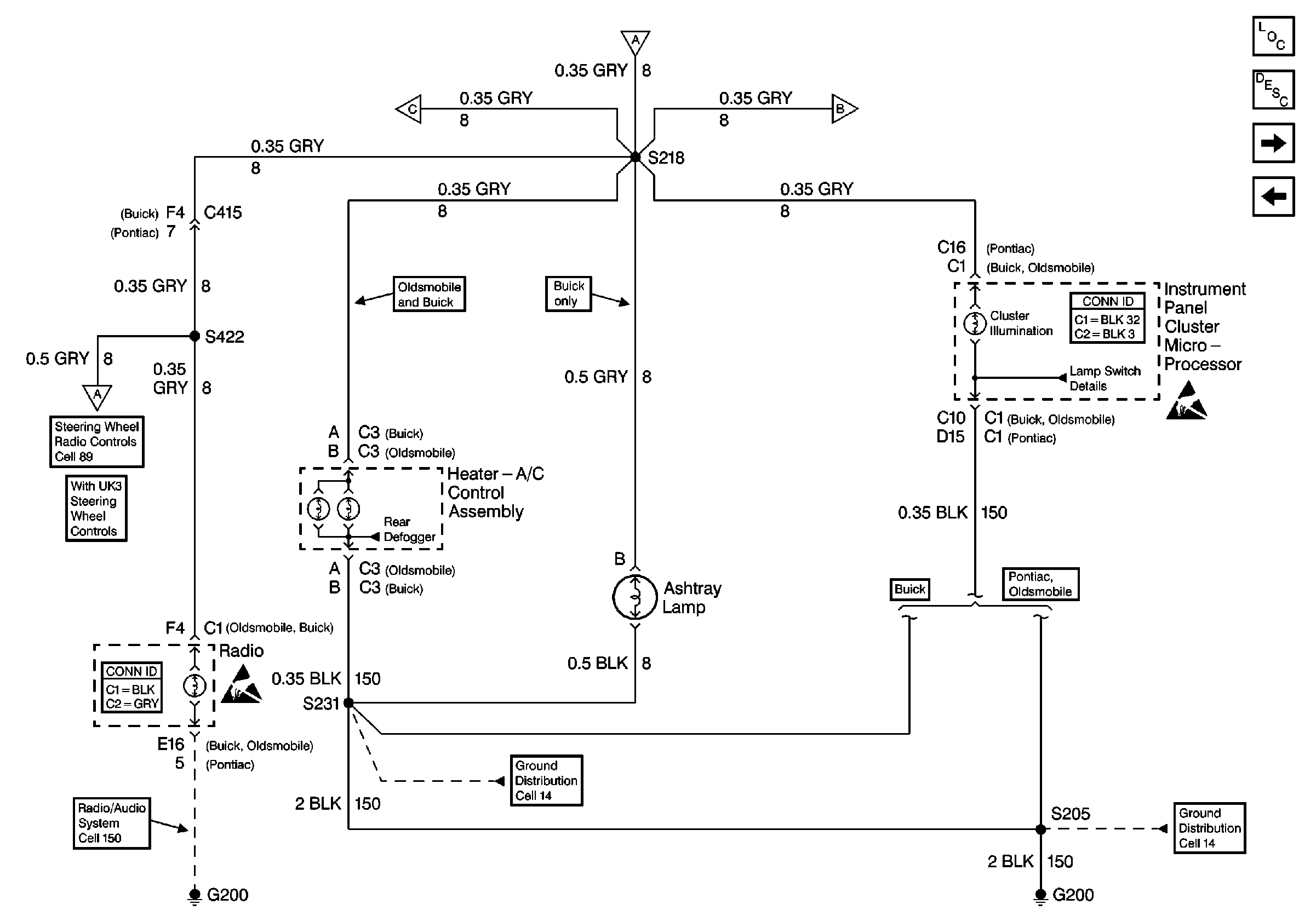
Figure
2:
Cell 117: 2 of 3
Lighting Systems Components
Cell 117: 3 of 3
Cell 117: 1 of 3
Handling ESD Sensitive Parts Notice
Ground Distribution Schematics
Ground Distribution Schematics
Radio/Audio System Schematics
Handling ESD Sensitive Parts Notice
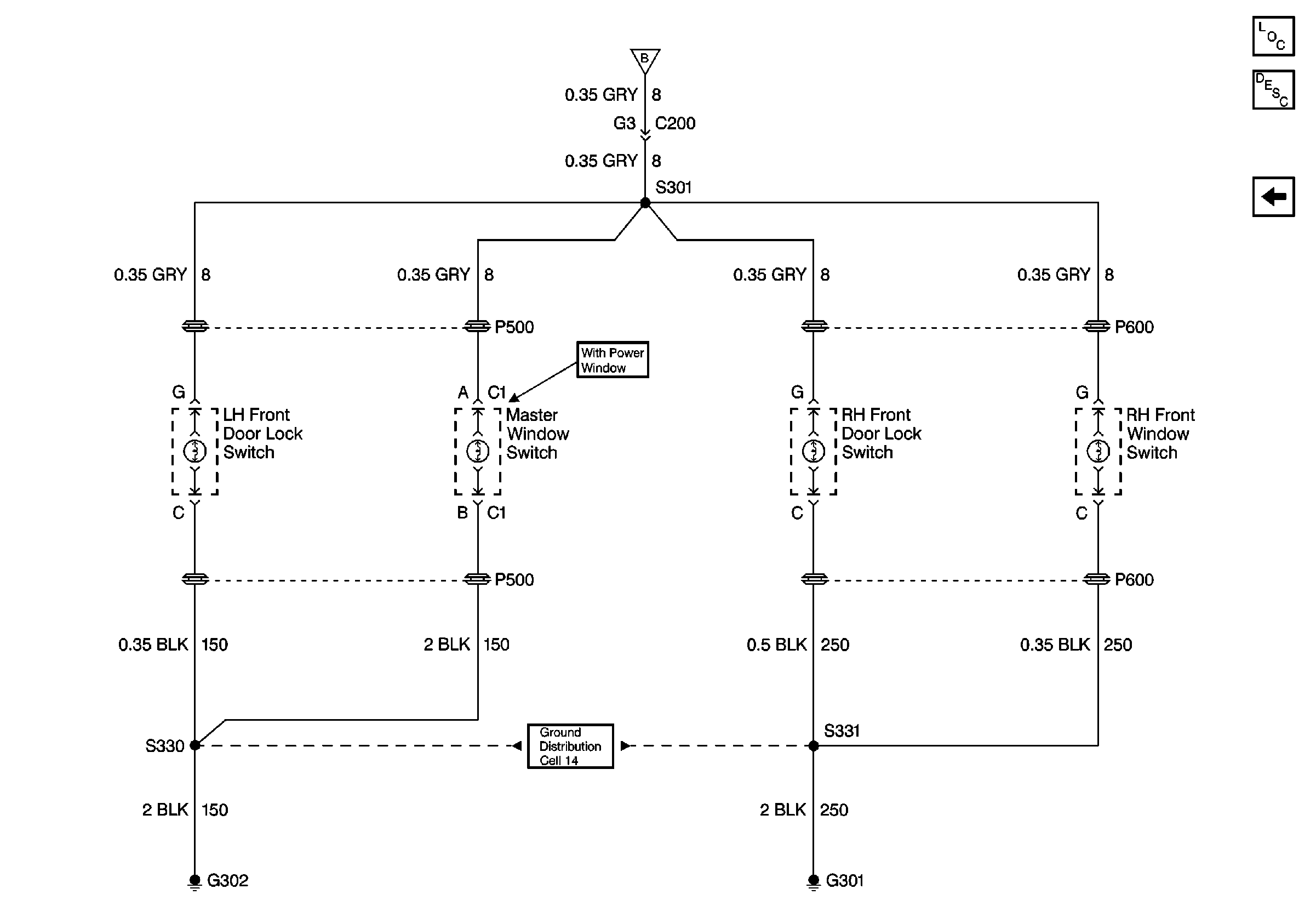
Figure
3:
Cell 117: 3 of 3
Lighting Systems Components
Cell 117: 2 of 3
Ground Distribution Schematics