GM Service Manual Online
For 1990-2009 cars only
Makes
🢒
Pontiac
🢒
1999
🢒
Grand Am
🢒 Cell 63
Cell 63
Cell 63
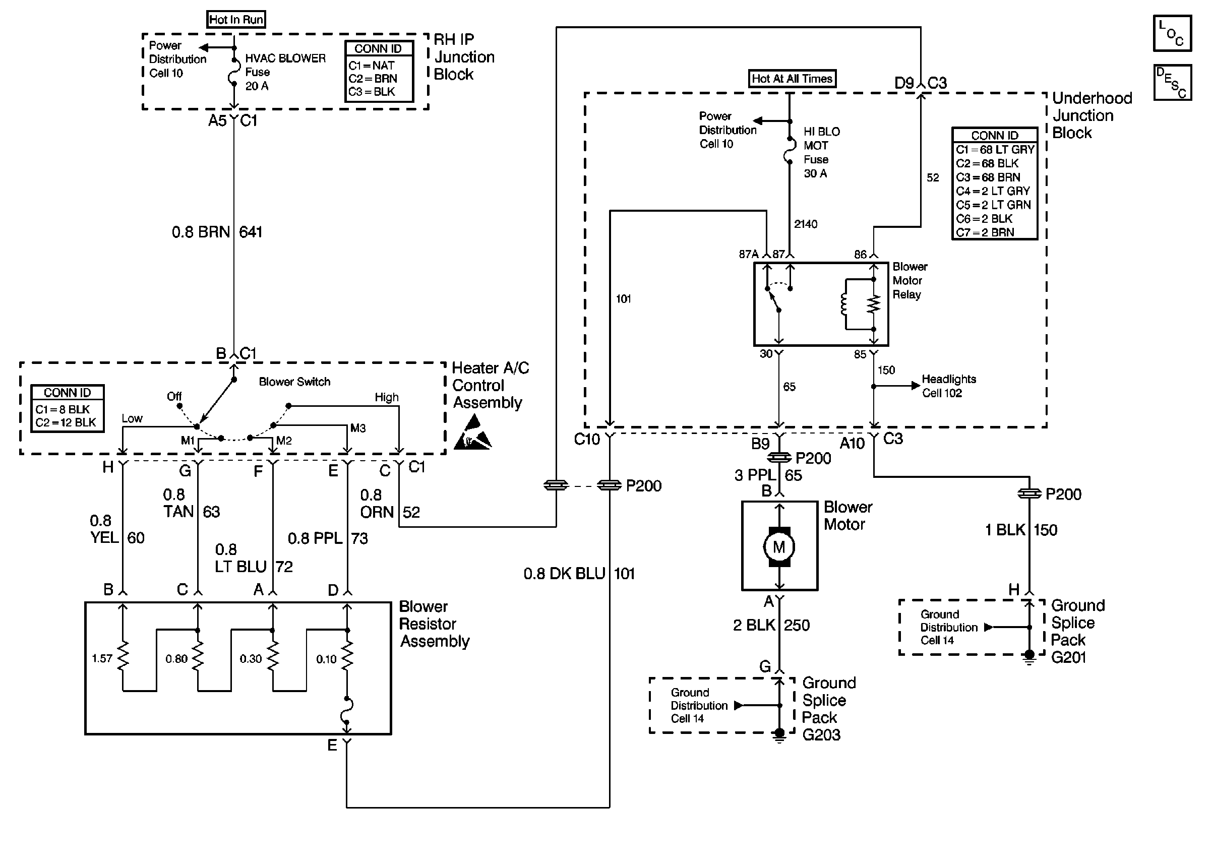
HVAC Components
HVAC Blower Controls Circuit Description
Power Distribution Schematics
Handling Electrostatic Discharge Sensitive Parts Notice
Power Distribution Schematics
Cell 102: LF Headlamps, DRL Relay and ALC Relay
Ground Distribution Schematics
Ground Distribution Schematics