GM Service Manual Online
For 1990-2009 cars only

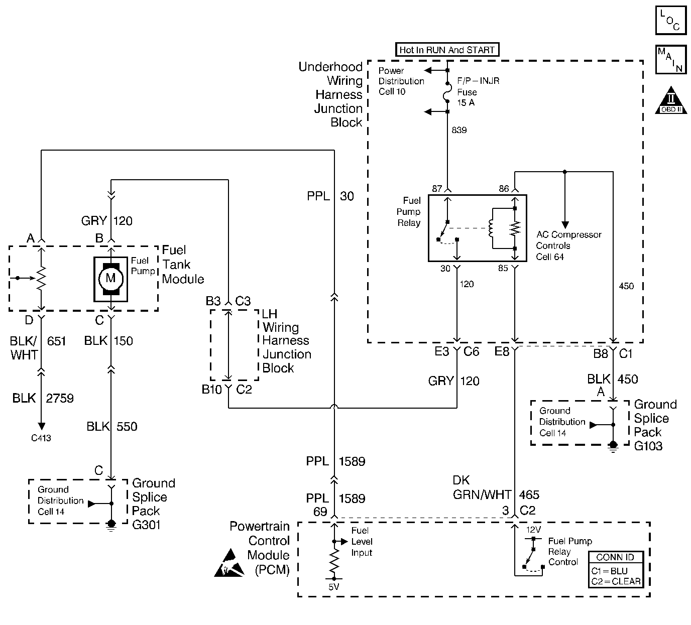
Object Number: 328608  Size: LF
Engine Controls Components
Engine Controls Schematics
OBD II Symbol Description Notice
Handling ESD Sensitive Parts Notice

Circuit Description

The powertrain control module (PCM) uses the fuel level input in order to calculate the expected vapor pressures within the fuel system. These vapor pressures vary as the fuel level changes. The vapor pressure is critical in determining if the Evaporative Emissions system is operating properly. The PCM also uses the fuel level in order to determine if the fuel level is too high or too low to be able to accurately detect EVAP system malfunction.

Conditions for Setting the DTC

The fuel level sensor should be more than 98% for more than 25 seconds.

Action Taken When the DTC Sets

    • The PCM records the operating conditions at the time the diagnostic fails. The Failure Records buffers will store this information.
    • A History DTC is stored.
    • The fuel tank level defaults to 40 percent.

Conditions for Clearing the DTC

    • A History DTC clears after 40 consecutive warm up cycles without a fault.
    • Use a scan tool to clear the DTCs.

Diagnostic Aids

    • An intermittent problem may be caused by the following conditions:
       - Poor electrical connection
       - Rubbed through wire insulation
       - A wire that is broken inside the wire insulation
    • Any circuitry, that is suspected as causing the intermittent complaint, should be thoroughly checked for the following conditions:
       - Backed out terminals
       - Improper mating
       - Broken locks
       - Improperly formed or damaged terminals
       - Poor terminal to wire connection

Test Description

Number(s) below refer to the step number(s) on the Diagnostic Table.

  1. The Powertrain OBD System Check prompts the technician to complete some basic checks and store the freeze frame and failure records data on the scan tool if applicable. This creates an electronic copy of the data taken when the malfunction occurred. The information is then stored in the scan tool for later reference.

  2. This step simulates a DTC P0462. If the PCM senses the change, then the PCM and the Fuel Level Sensor wiring are OK.

  3. Replacement PCMs must be reprogrammed and the crankshaft position system variation procedure must be performed. Refer to the latest Techline information for PCM reprogramming.

DTC P0463-Fuel Level Circuit High Voltage

Step

Action

Value(s)

Yes

No

1

Was the Powertrain On-Board Diagnostic (OBD) System Check performed?

--

Go to Step 2

Go to A Powertrain On Board Diagnostic (OBD) System Check

2

  1. Turn the ignition switch ON, with the engine OFF.
  2. Install a scan tool.

Is the Fuel Level sensor value greater than the specified value?

98%

Go to Step 3

Go to Diagnostic Aids

3

  1. Disconnect the Fuel Level sensor electrical connector.
  2. Jumper the Fuel Level sensor signal circuit and the Fuel Level sensor ground circuit together at the Fuel Level Sensor electrical connector.

Is the Fuel Level sensor value less than the specified value?

3.5%

Go to Step 5

Go to Step 4

4

Jumper the Fuel Level sensor signal circuit at the Fuel Level sensor electrical connector to chassis ground.

Is the Fuel Level sensor value less than the specified value?

3.5%

Go to Step 6

Go to Step 7

5

Check for poor connections at the Fuel Level sensor and repair as necessary. Refer to Repairing Connector Terminals .

Was a repair necessary?

--

Go to Step 11

Go to Step 9

6

Check the Fuel Level sensor ground circuit for an open and repair as necessary. Refer to Wiring Repairs in Wiring Systems.

Was a repair necessary?

--

Go to Step 11

Go to Step 8

7

Check the Fuel Level sensor signal circuit for an open and repair as necessary. Refer to Wiring Repairs in Wiring Systems.

Was a repair necessary?

--

Go to Step 11

Go to Step 8

8

Check for a poor Fuel Level sensor ground or a poor Fuel Level sensor signal circuit terminal connection at the PCM and replace the terminals if necessary. Refer to Repairing Connector Terminals in Wiring Systems.

Did any of the terminal(s) need to be replaced?

--

Go to Step 11

Go to Step 10

9

Replace the Fuel Level sensor. Refer to Fuel Level Sensor Replacement .

Is the action complete?

--

Go to Step 11

--

10

Important:: The replacement PCM must be reprogrammed.

Replace the PCM.

Refer to PCM Replacement/Programming .

Is the action complete?

--

Go to Step 11

--

11

  1. Using the scan tool, clear the DTCs.
  2. Start the engine and idle at normal operating temperature.
  3. Operate the vehicle within the conditions and Conditions For setting The DTC as specified in the supporting text.

Does the scan tool indicate that this diagnostic has ran and passed?

--

Go to Step 12

Go to Step 2

12

Check if any additional DTCs are set.

Are any DTCs displayed that have not been diagnosed?

--

Go to Applicable DTC

System OK